详解广州2026中考体育考试规则

2025-12-22 10:19 大少论校 评论

前言


最近有家长担心孩子明年中考体育时不能正常参加考试,需要免考或择考,不知道到时得分如何,对中考成绩有多大影响,需要怎样办手续。本文将详细解释2026广州体育中考评分标准、考试规则、符合什么条件的学生可申请免考择考、特殊学生怎样申请等事项


2026年广州体育考试方案统一考试模式为一类项目“二选一”+二类项目“六选一”+三类项目“六选一”,其中二类项目增加引体向上(男)和平行梯悬垂攀移(女),三类项目增加羽毛球、乒乓球和网球(以下简称“三小球”)。


图片


一、中考体育考试内容和分数


体育考试由统一考试体育素质综合评价两个部分组成,总分为70分,其中统一考试50分,体育素质综合评价20分,计入考生学业考试总成绩。


2026年体育素质综合评价得分标准——七、八、九年级的《标准》成绩满分10分,有1年参加测试得3分,有2年参加测试得6分,有3年参加测试得10分。每有1年《标准》测试成绩未达到合格的扣1分,3年均不参加测试不得分。


统一考试时间安排在每年4月,缓考安排在5月。


二、统一考试项目的评分标准


1.一类项目:1000米(男)、800米(女)、100米游泳。


图片


2.二类项目:一分钟跳绳、投掷实心球、推铅球、三级连续蛙跳、立定跳远、引体向上、平行梯悬垂攀移。

图片


3.三类项目:足球、篮球、排球、羽毛球、乒乓球、网球。

图片


三、统一考试成绩计算方式


体育统一考试须参加以下三类项目的考试,统一考试成绩等于三类项目考试的累加。


统一考试成绩=一类考试项目成绩+二类考试项目成绩+三类考试项目成绩。


考生在一类考试(长跑、游泳)两个项目中任选一项参加考试。该考试项目成绩按照附件中评分标准得分×20%计算。


考生在二类考试五个项目(跳类、投类)中任选一项参加考试。该考试项目成绩按照附件中评分标准得分×15%。


考生在三类考试(球类)三个项目中任选一项参加考试。该考试项目成绩按照附件中评分标准得分×15%。


(注:统一考试成绩保留到小数点后两位)


四、体育素质综合评价评分标准


体育素质综合评价成绩=体育课成绩+《国家学生体质健康标准》成绩+体育综合知识测试成绩。


1.体育课成绩(6分)

七、八、九年级体育课满分均为2分。每学年体育课成绩按《广州市义务教育阶段体育与健康学业质量评价标准》进行考核,优秀为2分、良好为1.5分、及格为1分、不及格为0.5分。


2.《国家学生体质健康标准》成绩(10分)

学生在七、八、九年级应参加《国家学生体质健康标准》测试,七、八年级每学年满分均为3分,九年级满分为4分;其中优秀为满分、良好为2分、及格为1分、不及格为0.5分、未参加测试为0分。(注:2021届毕业生只计算八、九年级测试成绩,八、九年级各5分,其中优秀为5分、良好为4分、及格为2分、不及格为1分、未参加测试为0分)


3.体育综合知识测试成绩(4分)

体育综合知识测试共40道单选题,每题0.1分。在八年级学年学期末和其他科目期末考试一并进行,考试内容为体育与健康通识知识。


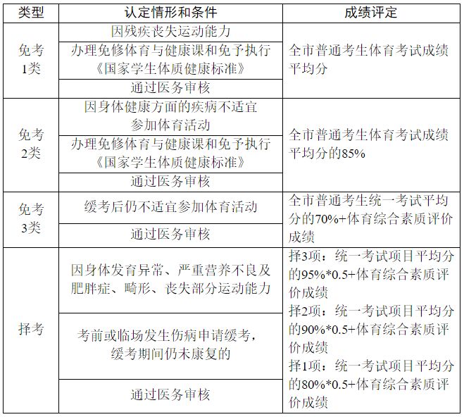
五、哪些学生可以申请免考、择考、缓考以及评分标准


参加特殊体育考试的考生统一考试成绩取个人所考项目得分的平均分;如只考1个项目的取所考项目得分再乘以0.5,作为统一考试成绩。在普通学校随班就读的特殊考生,体育素质综合评价参照普通考生的办法执行;在特殊学校就读的特殊考生,只计算统一考试的成绩,满分为70分。


1.因残疾免修体育与健康课和免予执行《国家学生体质健康标准》的学生,应申请免考此类考生的体育考试成绩按全市普通考生最终成绩平均分计算。


2.因身体健康方面的疾病不适宜参加体育活动,并已办理免修体育与健康课和免予执行《国家学生体质健康标准》的学生,应申请免考此类考生的体育考试成绩按全市普通考生最终成绩平均分的85%计算


3.因身体发育异常、严重营养不良及肥胖症、畸形以及经具有资质的伤残等级鉴定机构或本市二级以上医疗机构证明丧失部分运动能力的学生,可申请择考择考考生可根据自身实际情况在统一考试项目中选择1—3个项目(同类别项目只能择其一)。考试规则同普通考生一样

择考3个项目的考生,取所考项目平均分的95%再乘以0.5(统一测试满分50,至多获得47.5)返穗生与在穗普通考生标准一样;往届生取所考项目平均分的95%再乘以0.7),作为统一考试成绩;


择考2个项目的考生,取所考项目平均分的90%再乘以0.5(统一测试满分50,至多获得45)(返穗生与在穗普通考生标准一样;往届生取所考项目平均分的90%再乘以0.7),作为统一考试成绩;

择考1个项目的考生,取所考项目得分的80%再乘以0.5(统一测试满分50,至多获得40)(返穗生与在穗普通考生标准一样;往届生取所考项目平均分的80%再乘以0.7),作为统一考试成绩


附:广东省中考体育择考标准


4.考生因考前或临场发生伤病、女生经期等特殊情况,在规定时间内不能参加体育考试的学生,可申请缓考缓考期间仍未康复的,可再申请择考或免考。如申请免考,此类考生的统一考试成绩按全市普通考生统一考试最终成绩平均分的70%计算(返穗生与在穗普通考生标准一样,往届生按80%计算),体育素质综合评价按照普通考生的办法执行(返穗生按“返穗生综合素质评价”标准执行)。如申请择考,则按第(三)项执行。


5.视力障碍、听力障碍、智力落后、自闭症谱系、脑瘫、肢体障碍等特殊考生,可申请参加特殊体育考试在普通学校随班就读的特殊考生,可选择在特殊考场参加特殊体育考试,也可选择在普通考场参加普通体育考试。参加特殊体育考试的考生统一考试成绩取个人所考项目得分的平均分;如只考1个项目的取所考项目得分再乘以0.5,作为统一考试成绩。在普通学校随班就读的特殊考生,体育素质综合评价参照普通考生的办法执行;在特殊学校就读的特殊考生,只计算统一考试的成绩,满分为70分。


六、外地返穗生和往届生体育考试成绩如何评定


1.外地返穗生统一考试成绩按在穗普通考生标准计算,其体育素质综合评价成绩满分为20分,为体育课成绩与《国家学生体质健康标准》成绩之和。

外地返穗生需要提供其所读学校七、八、九年级的体育课成绩和《国家学生体质健康标准》测试成绩。七、八、九年级的体育课成绩9分,七、八、九年级体育课满分均为3分。每学年体育课优秀为3分、良好为2.5分、及格为2分、不及格为1.5分。《国家学生体质健康标准》测试成绩11分,七、八年级每学年满分均为4分,九年级满分为3分;其中优秀为满分、良好为2分、及格为1分、不及格为0.5分、未参加测试为0分。


2.往届生不计算体育综合素质评价成绩,只计算统一考试的成绩,满分为70分


图片

图片



七、体育中考部分常见问题


1.考生在考试现场如何办理择考、项目更改或缓考?

答:考生向考点申请并填写《广州市中考体育考试临场情况登记表》;学校领队、医务审核组负责人、裁判长、纪检组负责人、主考根据考生的实际情况给出意见并签名;经审批同意的临场变更申请录入考试系统编排生效,且相关项目考试终端数据完成自动更新统一后,考生方可在当前半天参加考试。

2.考生要携带什么证件进入考点?
答:考生无需携带身份证赴考,请带好体育考试准考证提前半小时到达考点,在工作人员的指引下,通过身份验证设备刷脸核验身份后进入考点。严禁携带各种通信工具(如手机、无线接收、传送设备等)、具有电子存储记忆录放拍摄功能的设备进入考点。
3.对考生参加考试的着装和用品有何要求?
答:考生必须穿运动服装参加跑、跳、投、球及力量类项目考试,不得自带器械(三小球可自带球拍);中长跑不准穿钉鞋、立定跳远不准穿钉鞋和胶粒底鞋;游泳项目考生须穿着不透明的泳装,并佩戴泳帽,可选择佩戴泳镜,禁止携带游泳辅助设备(如手蹼、脚蹼、泳圈等)。
4.考生如何获取成绩单?
答:考生可在考点成绩查询打印处或考点出口处打印个人项目原始成绩单,须凭已完成当天项目考试并确认无误的原始成绩单离开考点。考点在各打印处安排专人负责检查和指引考生打印成绩单。
5.考生对成绩有疑议如何处理?
答:考生每完成一个项目,在电子显示屏公布项目成绩。考生如对成绩有疑议,须当场(离场前)向仲裁审议处提出,由考点主考、裁判长和纪检员核实有关情况后作出处理.
6.如何及时获取考试招生信息?
答:考生可随时访问我办官方网站“广州招考网”(http://gzzk.gz.gov.cn/),也可关注我办“广州招考”微信公众号和官方微博,查阅我市中考信息。


七、各类项目的考试规则





统一考试项目考试规则



向上滑动阅览


(一)800米跑(女),1000米跑(男)


1.场地器材:400米田径场,电子计时设备、发令枪、发令旗(红色)、秒表若干块。


2.考试方法:站立式起跑,可穿平底胶鞋或赤脚跑步(不准穿钉鞋)。电子计时,监考发令员发出“各就位”的口令后,打响发令枪并开始计时;其他按田径规则执行。


(二)100米游泳


1.场地器材:考试场地标准为室内(外)50m(或室内25m)标准游泳池,根据参加考试的人数分为若干泳道,泳道之间用泳道线标记(泳道线之间距离不低于1.5m),电子计时设备或秒表,发令枪,考点全覆盖视频监控系统。每条泳道配置1-2名裁判员。每考点设置2名医护人员,1名监察人员。此外全场配置4-6名救生员。


2.动作规格:考试不限泳姿,考生可用任何泳姿游完全程。


3.考试方法:考试时考生须穿着不透明的泳装,并佩戴泳帽,可选择佩戴泳镜,禁止携带游泳辅助设备(如手蹼、脚蹼、泳圈等)进入考点。考生在泳池出发端不限出发方式,如采用水中出发方式的须保持身体触壁并处于静止状态,听到“出发”口令后蹬离池壁开始游进。考生须保持连续游进,途中不得停顿、原地踩水、扒扶池壁或泳道线。转身时允许身体任何部位在水上或水下触及池壁,用脚蹬离池壁继续游进,转身动作须连贯,不得停顿。游至终点时,身体任何一部位触及池壁即为完成考试。考试时当场报出成绩并予以登记。考试中出现以下四种犯规情况之一,成绩无效:游进和转身时身体任何一部位触及池底;游进和转身时扒扶池壁或泳道线;游进中途停顿;越过泳道线或妨碍他人。


(三)投掷实心球


1.场地及器材:长20m、宽5m的平地一块。同一品牌的实心球若干个,球体周长:42cm,直径:13.36cm(±1cm),重量:男、女生均为2kg(±30g),球体为生胶铸造,球体内不得有滚动物。电子测距仪。


2.动作规格:投掷准备,两脚原地呈前后或左右姿势站立,身体正对投掷方向。投掷时,双手将球举过头顶上方并稍向后仰,双肩与起掷线平行,原地用力将球向前掷出。球出手的同时后脚可向前迈出一步,或前后脚腾空交叉换步。整个动作过程不能侧向、不能踩压或越过起掷线投掷。


3.考试方法:在投掷区划一条白线(长5m,宽5cm)为起掷线,考生站立于起掷线后每人连续测试二次,取其中最远一次成绩为最终成绩并现场进行登记。记录时以米为单位,保留小数点后两位。丈量从起掷线后沿至球着地点后沿之间的垂直距离。为准确丈量成绩,应有专人负责观察实心球着地点。丈量及登记时均应唱出成绩。


(四)推铅球


1.场地器材:平坦土质场地,投掷圈直径为2.135m。铅球重量3kg。电子测距仪。


2.动作规格:在投掷圈内,采用原地或滑步方式推均可,必须用单手从肩上推出。不得将铅球移至肩下或肩后抛掷。球出手后,脚不得踏在投掷圈线(或抵趾板)上,身体各部位不得触及投掷圈外地面。


3.考试方法:每人连续测试二次,取其中最远一次的成绩为最终成绩。记录时以米为单位,保留小数点后两位。通过投掷圈的圆心,丈量投掷圈内沿至球落地后着地点内沿之间的距离。丈量及登记时均要唱出成绩。


(五)三级连续蛙跳


1.场地器材:平坦助跑道,起跳线宽5cm。电子测距仪。


2.动作规格:两脚自然平行站立于起跳线后,脚尖不得踩线。原地两脚同时起跳同时着地,连续蛙跳三次。中途凡用手撑地、坐地、脚掌向前滑动、离地、动作故意停顿均为犯规,成绩无效。


3.考试方法:丈量起跳线后沿至身体任何部位着地最近点后沿的垂直距离。每人测试二次,取其中最远一次的成绩为最终成绩并现场进行登记。登记成绩时以米为单位,保留小数点后两位。丈量及登记时均要唱出成绩。


(六)立定跳远


1.场地器材:沙坑,沙与地面齐平。起跳板采用橡胶防滑跳板或坚固木板,长100cm或122cm,宽20cm,木板的厚度不得少于6cm,橡胶防滑跳板面上的橡胶要紧贴在木板上,不得用铁钉或铁丝固定,橡胶厚度不得少于0.7cm,不超过1.3cm(不得采用弹性过大的纯胶起跳板,也不得在起跳板上加垫毛巾、布料等覆盖物)。起跳板埋入地下,与地面齐平。起跳板前沿与沙坑近端不得少于30cm。电子测距仪。


2.动作规格:两脚自然平行站立于起跳线后,脚尖不得踩线,两脚原地同时起跳,两脚不得离地后再做起跳动作。


3.考试方法:丈量起跳线后沿至身体任何着地最近点后沿的垂直距离,每人测试二次,取其中最远一次的成绩为最终成绩并现场进行登记。登记成绩时以米为单位,保留小数点后两位。胶鞋或赤脚考试(不准穿钉鞋和胶粒底鞋)。丈量及登记时均要唱出成绩。


(七)一分钟跳绳


1.场地器材:平坦而坚硬地面。跳绳电子计数设备。


2.动作规格:自己摇绳跳。单脚、双脚或左右脚交替跳均可。每一次摇绳须经过头顶、脚底。方向一致。只可单摇。


3.考试方法:每人计算一分钟跳绳的次数。监考员发出“预备——开始”的口令,听到“开始”的口令同时开表计时。预备状态时,考生手握跳绳握把,将绳的尾端置于身后,手腕应保持静止。记录一分钟完成次数。每人可测试二次(如考生申请第二次测试,则在第一次测试后休息10分钟,再进行第二次测试),取成绩最好的一次为最终成绩并现场登记。


(八)引体向上(男)


1.场地器材:配备高单杠,并符合《中小学体育器材和场地第1部分:健身器材》(GB/T19851.1—2005)和《中小学体育器材和场地第2部分:体操器材》(GB/T19851.2—2005)中关于初中生用单杠的规格要求。根据实际情况,可分别设置高度不同的场地,供考生选择。地面铺设沙子或体操垫。单杠前后2m内无障碍物。


2.考试方法:

(1)测试时,考生在得到监考员指令后,开始测试。受测者跳起双手正握杠,两手与肩同宽或直臂悬垂。静止后,两臂同时用力引体向上,上拉到下颏超过横杠上沿为完成一次。

(2)监考员记录学生引体次数,每次引体监考员要唱出成绩。

(3)每名考生2次机会,两次考试时间相隔10分钟以上。


3.考试要求:

(1)从静止动作开始考试。

(2)两次动作之间,手臂需要充分伸直。

(3)引体时,下颏需要超过横杠上沿。

(4)引体向上的考试过程中,出现犯规行为者,但无掉杠,不计取犯规时的引起向上次数,考生可以继续进行考试。考生掉杠视为当次考试结束。


(九)平行梯悬垂攀移(女)


1.场地器材:配备平行梯,并符合《中小学体育器材和场地第1部分:健身器材》(GB/T19851.1—2005)和《中小学体育器材和场地第2部分:体操器材》(GB/T19851.2—2005)中关于初中生用平行梯的规格要求。考试器械采用11条横杠,4m长平行梯标准。根据实际情况,可分别设置高度不同的场地,供考生选择。地面铺设沙子或体操垫。平行梯前后左右2m内无障碍物。平行梯具体规格见下表:

图片


2.考试方法:

(1)测试时,考生在得到监考员指令后,开始测试。学生从平行梯下面跳起(可辅助托跳上梯),双手正握第一杠,两手稍与肩同宽,直臂悬垂,静止后,两臂依次交换向前攀移,当手触及最后一杠后折返,以此循环,直至考生双手离杠为考试结束。

(2)每名考生2次机会,两次考试时间相隔10分钟以上。

(3)监考员记录考生完成的单臂悬垂攀移的距离,以米为计算单位,每格按0.4m计算。


3.考试要求:

(1)从静止动作开始考试。

(2)考试过程中不得触碰平行梯两边杠体。

(3)考试过程中,出现犯规行为,但无掉杠,不计取犯规时前进的长度,考生可以回至犯规处继续进行考试。考生掉杠视为当次考试结束。


(十)足球

图片

(图1  足球场地布置图)


1.场地器材:

(1)考试场地为长25m、宽23m(见图1 足球场地布置图)。

(2)确定原点位置(第1号标志桶),距上边沿9m、左边沿9.5m,分别作两条垂直于边线的直线(基准线),两条直线的相交点为原点。

(3)在第1号标志桶处,在基准线上往右方放置1个标志桶(第6号标志桶),往左方放置2个标志桶(第5、4号标志桶),各标志桶间距1.5m。第2号标志桶放置在第4号标志桶往外延伸4m处,第3号标志桶放置在距上边沿2m、左边沿12.5m处。第7、8号标志桶分别以第6号标志桶往两侧延伸3m,与之垂直的3m、6m处放置,所有标志桶高0.5m。

(4)在第1号标志桶的基准线上往外延伸2m处为第4号标志杆,然后依次设置间距为1m的第3、2、1号标志杆。标志杆固定垂直插入地面,地面上标志杆高1.5m。

(5)距第4号标志桶的4m处,画一条向两侧延伸3.45m,垂直于基准线的传球线。传球摆放点设置在距第4号标志桶,在基准线上的3m处。

(6)传球线外分别设置2块挡板,挡板外沿(男):距基准线3.45m、距传球线0.45m;挡板内沿(男):距基准线1.35m、距传球线2.25m;挡板外沿(女):距基准线3.1m、距传球线0.2m;挡板内沿(女):距基准线1m、距传球线2m;2块挡板的尺寸为2.74m(长),1.525m(高)。

(7)以基准线为中线,设置长8m、宽5m的颠球区(场地的下边沿为颠球区的其中一边)。

(8)传球取球补给点分别设置在传球摆放点往外延伸5m处,以0.5m为半径作圆。

(9)射门取球补给点设置在垂直于右边沿,距第3号标志桶的8.5m处,以0.5m为半径作圆。

(10)终点线设置在距颠球区右上角往外延伸2m处,作一条5m的延长线。

(11)球门尺寸为:5.5m(长),2.2m(高)。球门摆放在右边沿上,球门中点位于基准线与右边沿的交点。


2.考试流程:颠球→绕杆跑→传接球→运球绕障碍→射门→终点(结束),具体见图2 足球测试路线图。

图片

(图2  足球测试路线图)


3.考试方法:

(1)颠球

①考生可采用单脚连续颠球或双脚交替颠球方式进行颠球,可用脚背正面、脚外侧、脚内侧等部位颠球,其他部位颠球只作过渡,不计次数。

②每次颠球后,脚必须触地,否则不计次数。颠球过程中若球着地,必须用手捡球,并在颠球区内以手抛球方式开始,继续颠球。开始颠球连续2次以上才计次数,失误后再次颠球的次数可累计。

③完成(男)第10次、(女)第5次,待球着地后,才能用脚把球停稳在颠球区内,然后进行下一个内容测试,停球方式不限。

④若完成颠球项目的规定次数后,在停球时出现失误,须用脚继续在颠球区内把球停稳;若完成颠球项目的规定次数后,停球失误使球滚出颠球区,须用脚把球运到颠球区内停稳;若未完成颠球项目的规定次数,出现颠球失误,在球着地后才能用手捡球,然后继续颠球,不能在球未着地前用手捡球,否则按违规处理,不计成绩。

⑤颠球数量以监考员的报数为准。若颠球次数不足,按违规处理,不计成绩。

⑥按照上述“①②③④⑤”的规则进行测试,否则不计成绩。

(2)绕杆跑

①按照路线从1号标志杆的右方出发至传接球点(如图2所示)。

②绕杆跑漏杆、不按照规定路线进行,按违规处理,不计成绩。

(3)传接球

①传球须从传球线外进行,当球与挡板接触后,并反弹到传球线外算完成一次。若球不能反弹到传球线外,考生自行运球至传球线外(也算完成一次)。

②必须分别完成2块挡板的传接球。

③传球不中挡板,并且球出界,可在传球取球补给点用脚取球继续进行。(传球取球补给点另外设置足球3个)

④传球中挡板反弹回来,若接球失误,不能到传球取球补给点取球,须继续完成测试,否则按违规处理,不计成绩。

(4)运球绕障碍

①按照路线从4号标志桶的右方出发至射门点(如图2所示)。

②运球漏标志桶、不按照规定路线进行,按违规处理,不计成绩。

(5)射门

①运球绕障碍结束后即可射门,射门距离不限。

②射门未进,并且球出界,可在射门取球补给点用脚取球进行补射。(射门取球补给点另外设置足球3个)。

(6)终点(结束):球进门后,身体任何部位触碰到终点线,考试结束。


4.考试要求:

(1)考生统一采用手抛球方式开始颠球,监考员发出开始考试的指令后,计时器开始自动计时。完成规定的颠球次数后使球在颠球区内停稳,为完成颠球项目。然后按照指定路线完成绕杆跑跑至传接球点,为完成绕杆跑项目(如图2所示)。进而分别完成2块挡板的传球,为完成传接球项目。随后按照指定路线完成运球绕障碍(如图2所示),当绕过8号标志桶后为完成运球绕障碍项目。随即可以在任意地点射门,球进门且人过终点线即停表。

(2)采用电子计时技术,按规定计取成绩。

(3)考生颠球次数不足、不按颠球项目的相关规定用手触球、在完成颠球项目后再次用手触球、不按规定路线进行测试、绕杆跑漏杆、越线传球、传球次数不足、运球漏标志桶、射门不进、未按规定取补给点的球、及其他违反测试的相关规定。均按违规处理,不计成绩。

(4)考生须穿布面胶底或皮面胶底的足球鞋参加测试。

(5)除颠球外,停球、传接球、运球、射门的技术不限。

(6)测试用球男女统一标准为4号足球。

(7)每人可测试二次(如考生申请第二次测试,则在全组考生测试完成第一次测试后,再进行第二次测试),取成绩最好的一次。


(十一)篮球


1.场地器材:在半场区域内(如图3所示),以球场底线与一侧边线交点为圆心、0.75m为半径画一圆弧,形成扇形出发区。在球场内相应位置放置高度为1.3m—1.8m的1、2、3、4、5号标志杆,其中1号标志杆离底线4m、边线1.2m,3号标志杆离中线3.5m、边线1.2m处, 2、4号标志杆位于限制区(面对篮筐)左侧边线延长线与3分线、中线的交叉点。传球区域为限制区,传准目标圈(至内圈底部高1.2m、内圈直径0.70m,中心点距底线1m,距边线男生为0.75m、女生为2m)。自动计时器测试方向对准底线与边线1.2m的连线,篮球置放处为高1m的球架,位于面对篮球的球柱右侧,离底线0.5m。


2.考试方法与要求:

(1)考生在出发区内持球(双脚均不得越线或踩线),准备就绪后自行出发,通过激光枪感应光线时,计时器开始自动计时,按照图所示运球推进传球区域后把球传进目标圈,当球准确穿过目标圈后,于篮球架地下的篮球放置处自己取球运球至面对篮筐两侧各投中一次篮,自抢篮板后先后绕过l、2、3号标志杆后,按顺时针运球绕4号标志杆一周后,继续运球绕过5号标志杆运球行进间投篮,命中后快速返回出发点(不需运球)。全程共投篮3次,篮下两侧投篮,投篮不中必须在两侧投篮补中(两侧投篮顺序不分先后),第3次投篮采用运球行进间投篮,投篮不中需继续补篮直至投中(补篮的地点及投篮方式不限)。

(2)考生出发通过激光枪感应光线时,自动计时器开始计时,最后一次投篮命中后,直接快速跑回起点(不需运球)通过激光枪感应线,计时器自动停止计时,同时显示成绩。每人测试两次,取最好的一次成绩为最终考试成绩。计取成绩得分时,以成绩对应的得分计取,若计时成绩在评分标准的两个相邻分值之间,则取其中较低的分值评分。

(3)考试用球为6号球。

(4)传球区域为整个限制区,当考生任何一只脚触及限制区就可以开始传球;传球出手后,身体方可以离开限制区。

(5)严格按照规定线路运球推进,运球及投篮手法不限。

(6)篮下两侧投篮时,必须采用单手肩上投篮,不得采用低手投篮(补篮不限)。

(7)任何违反考试规定(如不按规定要求的投篮、违规绕杆、传球不中、投篮未中情况继续下一环节及违犯篮球规则(如带球走、两次运球、携带球等)者,均不计成绩。

(8)每人可测试二次(如考生申请第二次测试,则在全组考生测试完成第一次测试后,再进行第二次测试),取成绩最好的一次。

图片

(图3  篮球测试线路图)


(十二)排球


1.场地器材:

(1)排球网高度:男子2.26m、女子2.12m;

图片

(图4  排球测试场地)


(2)在本方场区5号位划一个距端线1.5m、距边线1m的3×3m2正方形区域,作为考试自垫球和传球的区域。

(3)在本方场区内3号位,摆放一个用不锈钢或其它材料制作高1.8m、直径2.5m的圆形框架,框架底座圆心距边线4.5m并贴近球网,作为考生传球落点器材。

(4)在本场区4号位的进攻线、边线、中线划3×3m2正方形区域,作为扣球起跳区域。

(5)在对方场区2号位的进攻线、边线、中线划3×3m2正方形区域,作为扣球落点禁区。

(6)考试用球使用标准比赛排球。在发球区、垫球区、扣球区各准备一筐球。


2.考试方法和要求:

考试以计时形式进行,考生从发球线起跑开始计时→2号位3米×4次移动→发球区发球2个→5号位自垫球3个、自传球2个→4号位扣自抛球1个→跑回发球区,具体见图5。

(1)考生在本场区发球区听到指令后起跑,迅速跑到本场区2号位进行3m×4移动。从发球区跑到2号位手触中线,跟着折返本场区手触进攻线,再次移动到中线手触中线,最后加速跑到本场区的发球区发球。

(2)考生从本场区发球区发2个球,男生采用上手发球、女生采用上手或下手发球。要求发出的球必须从过网区通过球网垂直平面,落球点在对方场区内,如击球时脚踏或越端线、发球不过网、球触标志杆进入对方场区、界外球等违反比赛规则,考生需取另一个球重新发球,计时不停止,以至发2个有效球为止。考生判断发球有效后迅速到本场区5号位自垫球。

(3)考生在5号位划定的区域进行自垫球和自传球。考生自行抛起球,连续双手自垫球3次自传球2次,并将第2个传球传到3号位设定的框架内。要求脚不能踏或越出3×3米框线,垫起的球必须高于考生头部,传球不能有停滞(接住或抛出)手的动作。如垫起的球有1个或1个以上的球低于考生头顶、传球持球、传球没有传进框内,考生需取另一个球重新进行自垫球传球,以将球有效传进框为止。

(4)考生将球传进框后跑到本场区4号位划定区域进行自抛扣球1个。考生自己将球抛起,助跑一步或两步以上在自抛自扣球区域起跳(双脚必须同时离开地面),将高于头部球扣到对方场区除2号位3×3m2区域外的有效区域。如扣球出界、不过网、触标志杆、球从标志杆外进入对方场区、扣球后触网、球落在禁区内等违反比赛规则视为扣球无效,需取另一个球重新扣球。考生判断扣球有效后迅速跑回发球区,考试结束。

(5)考试执行中国排球协会审定的2013-2016《排球竞赛规则》。考试中出现移动、发球、垫球、传球、扣球等动作犯规或动作不到位等,成绩无效。

(6)每人可测试二次(如考生申请第二次测试,则在全组考生测试完成第一次测试后,再进行第二次测试),取成绩最好的一次。

图片

(图5  排球考试线路图)


(十三)乒乓球


1.场地器材

(1)使用标准室内乒乓球场,长12m,宽8m。(见图6)

图片

(图6 乒乓球场地)


(2)距离球台端线外26cm处,设置7m×7m正方形四角折返跑场地。

(3)乒乓台1张(长2.74m、宽1.525m)、发球机1台、乒乓球14个(40+专用球)、可移动储球盆2个(盆底离地面46cm)、触摸器3个、终点线仪器1套。

(4)乒乓球拍须符合国家标准(GB/T23115-2008),两面均须无光泽;有覆盖物时,一面为黑色,另一面为与黑色和球的颜色明显不同的明亮颜色。考生可自带球拍,考场提供备用球拍。

(5)考试使用符合国家质量标准(GB/T20045-2005)的40+非赛璐珞乒乓球,球重2.50-2.77g,直径4.00-4.06cm。考生不能自带球。

(6)根据乒乓球拍、乒乓球的损坏情况及时更换乒乓球拍、乒乓球,以达到正常考试要求。


2.发球机设置

自编模式顺序:设置发球机顺序为①②③④⑤⑥⑦⑧

⑨⑩(①②③为左半区反手击球、④⑤⑥为右半区正手攻球、⑦⑨为左半区反手击球、⑧⑩为右半区正手攻球)。

(2)供球:由乒乓球发球机供球,机型不限。发球机供球频率、出球速度、出球角度可调,储球容量不小于100个,能够定点发球和随机发球,集球网自动收集并循环出球,满足考试要求。供球频率为60个球(±1)/分钟,中等出球速度5-7m/s可调节)、中等转速10-20r/s(上旋球),球过网上缘的高度12厘米左右;供球到考生球台左、右两侧1/3区域内的中线附近并距球台端线约55-85厘米的区间内。(见图7)

图片

(图7 乒乓球落点区域)


3.考试方法与要求

(1)考试流程

反手击球3球→正手攻球3球→左推右攻两组→正手斜线、直线发球各1球→反手斜线、直线发球各1球→快速跑触碰A点触摸器→B点触摸器→C点触摸器→冲刺D点终点线(结束)。

(2)考试方法

①反手击球:启动发球机,通过发球机向考生左半台区域连续发送3球,考生采用反手击球,将球回击到对方半台。(见图8)

图片

(图8 反手击球)


②正手攻球:发球机向考生右半台区域连续发送3球。考生采用正手攻球,将球回攻到对方半台。(见图9)

图片

(图9 正手攻球)


③左推右攻:发球机分别向考生左半台、右半台各发1球,两球为一组,连续发球两组。考生采用反手击球、正手攻球完成左推右攻组合动作,回球落入对方半台。(见图10)

图片

(图10 左推右攻)


④正手斜线、直线发球:考生取1球,站立在球台右半台,进行正手斜线发球,将球发进对面半台A区区域。再取1球,继续站立在球台右半台,进行正手直线发球,将球发进对面半台B区区域。(见图11)

图片

(图11 正手斜线、直线发球)


⑤反手斜线、直线发球:考生取1球,站立在球台左半台,进行反手斜线发球,将球发进对面半台B区区域。再取1球,继续站立在球台左半台,进行反手直线发球,将球发进对面半台A区区域。(见图12)

图片

(图12)


⑥四角折返跑 :发球完毕后,持拍转身向A点快速跑,到点后用手触碰A点触摸器,触碰后转身向B点快速跑并用手触碰B点触摸器,以此类推用手触碰C点触摸器,最后,快速冲刺,身体任何部位触碰到D点终点线即考试结束。在跑动过程中需要持拍进行。(见图13)

图片

(图13)


(3)考试要求

①考生准备好后,监考员启动发球机,考生持拍触碰到发球机发出的第1球,计时器开始自动计时,累计击球+发球共计14球(含击不中球)及四角折返跑时间(含失误加时)为最终考试成绩。

②考试时未能按照规则击球、发球,每球加时1秒。击球、发球未能进入规定区域,每球加时1秒。考生身体任何部位触碰球台,每次加时1秒。

③正、反手发球环节,每次只能取1球,每次取球超过1球,按犯规处理,不计成绩。

④折返跑中未按规则用手触碰到触摸器,需返回继续触碰,触碰有效后继续按规则完成剩下的环节,考试时间正常累计。

⑤考生回球时与发球机出球,出现碰撞或因发球机原因影响考试,本次考试停止,考试重新开始,因属偶发事故不计入考试次数。

⑥正、反手发球,无旋转要求,如发球擦网后进入规定区域,不加时。

⑦考生需穿乒乓球鞋或运动鞋参加考试。

⑧每位考生均有两次考试机会,两次考试时间相隔10分钟以上,采用电子计时设备,取最好成绩记录。

⑨以上考试说明均以右手持拍为例。如遇左手持拍考生,发球机不另行调试,发球顺序不变,考生自行调整击球方式。


(十四)羽毛球


1.场地器材

(1)使用标准室内羽毛球场,考试采用单打区域,长13.4m、宽5.18m(见图14 标准室内羽毛球场及准备区、羽毛球放置区、发球机放置区示意图),场地中央网柱高1.55m(球网中部上沿离地面高1.524m,球网两端高1.55m),球网长6.1m、宽0.76m,网孔大小在1.5-2cm之间,羽毛球网的顶端用7.5cm宽的白布对折而成,用钢丝绳从夹层中穿过,牢固地张挂在两网柱之间,球网的两端必须与网柱系紧,不能有缝隙。

(2)在有效落点区域,前发球线后端1.72m处,划一个边长为80厘米的正方形,场地中线为该正方形的平分线,此为发球机摆放区。

(3)设考生所处的半场为“击球区域”,球网对面为“有效落点区域”。

(4)单打后发球线向前发球线方向划出长5.18m、宽1.60m的矩形(A区),此区域为发球机发后场球落点区域;前发球线向球网方向划出长5.18m、宽2.02m的矩形(B区),此区域为发球机发网前球落点区域。

(5)前发球线向球网方向划出长5.18m、宽1.98m的矩形(C区),此区域为前场正手放网前球有效落点区域;前发球线向单打后发球线方向划出长5.18m、宽1.72m的矩形(D区),此区域为反手发对角网前球有效落点区域;单打后发球线向前发球线方向划出长5.18m、宽3m的矩形(E区),此区域为正手发高远球、前场反手挑高远球、后场击高远球有效落点区域;单打后发球线向前发球线方向划出长6.7m、宽5.18m的矩形(C、D、E区),此区域为后场杀球有效落点区域。(见图15)


(6)前发球线与中线交汇处两侧各放置2个羽毛球,右侧为发球放置区一,左侧为发球放置区二。(见图14)

图片

(图14  标准室内羽毛球场及准备区、羽毛球放置区、发球机放置区示意图)


图片

(图15 羽毛球考试场地各有效落点区域示意图)


(7)球拍须符合行业标准(QB/T2770-2006),总长不超过68cm、宽不超过23cm,拍弦面长不超过28cm、宽不超过22cm。考生可自带球拍,考场提供备用球拍。

(8)考场统一提供符合国家标准(GB/T11881-2006)的用球,考生不能自带球。

(9)羽毛球拍和羽毛球应根据现场损坏情况及时更换,以达到正常考试要求。


2.发球机设置

(1)自编模式顺序:设置发球机顺序为①②③④⑤⑥⑦(①为后场正手击高远球、②为后场中线正手击高远球、③为后场头顶击高远球、④为前场反手挑高远球、⑤为后场中线正手杀球、⑥为后场正手杀球、⑦为前场正手放网前球)。

(2)供球:由羽毛球发球机供球,机型不限。发球机供球频率、出球速度、出球角度可调,储球容量不小于100个,满足考试要求。供球频率为30个球(±1)/分钟(1.8—2.2s/球),中等出球速度1-3m/s可调节,供球到考生场地A/B区域内。


3.考试方法与要求

(1)考试流程

(以右手握拍为例)准备区内准备 → 在右半区后场正手击高远球1次 → 在后场中线正手击高远球1次→在左半区后场头顶击高远球1次 → 在左半区前场反手挑高远球1次 → 在后场中线正手杀球1次 → 在右半区后场正手杀球1次 → 在右半区前场正手放网前球1次 → 在右发球区正手发对角高远球2次(放置区一取球) → 在左发球区反手发对角网前球2次(放置区二取球) → 用手触碰右半区双打后发球线和单打右边线十字交叉点触摸器 → 用手触碰左半区前发球线和单打左边线十字交叉点触摸器 → 用手触碰右半区前发球线和单打右边线十字交叉点触摸器 → 往左半区双打后发球线和单打左边线十字交叉点(终点线)冲刺。(见图16和图17)

图片

(图16  右手握拍考试路线)

图片

   (图17  左手握拍考试路线)


(2)考试方法

①后场击高远球

A.后场击高远球,需使用正手握拍进行后场击高远球。

B. 考生需按照右半区正手、中线、左半区头顶顺序各完成1次后场击高远球。

C.后场击高远球,羽毛球的飞行轨迹应高于击球点并以一定弧度飞行过网,球落点位于E区内为有效球。

②前场反手挑高远球

A.前场反手挑高远球,需使用反手握拍进行前场反手挑高远球。

B.前场反手挑高远球,羽毛球的飞行轨迹应高于击球点并以一定弧度飞行过网,球落点位于E区内为有效球。

③后场杀球

A.后场杀球,需使用正手握拍进行后场杀球。

B.考生需按照右半区中线、正手顺序各完成1次后场杀球。

C.后场杀球,羽毛球的飞行轨迹应低于击球点并以向下直线飞行过网,球落点位于C、D、E区内为有效球。

D.后场杀球撞网上端后过网并且球落点位于C、D、E区内为有效球。

E.杀球过程中,若球击中发球机并且球落点位于C、D、E区内为有效球。

④前场正手放网前球

A.前场正手放网前球,需使用正手握拍进行前场正手放网前球。

B.前场正手放网前球,羽毛球的飞行轨迹应高于击球点并过网,球落点位于C区内为有效球。

C.前场正手放网前球撞网上端后过网并且球落点位于C区内为有效球。

⑤正手发对角高远球

A.正手发对角高远球,需使用正手握拍进行正手发对角高远球。

B.正手发对角高远球,羽毛球的飞行轨迹应高于击球点并以一定弧度飞行过网,球落点位于对角E区内为有效球。

⑥反手发对角网前球

A.反手发对角网前球,需使用反手握拍进行反手发对角网前球。

B.反手发对角网前球,羽毛球的飞行轨迹应高于击球点并过网,球落点位于对角D区内为有效球。

⑦四角折返跑

反手发对角网前球结束后,持拍快速跑至10号触摸点用手触碰,转身快速跑至11号触摸点用手触碰,接着快速跑至12号触摸点用手触碰,最后快速冲刺,身体任何部位触碰到13号终点线即考试结束。(见图16和图17)

(3)考试要求

①(以右手握拍为例)考生准备好后,监考员启动发球机,考生持拍触碰到发球机发出的第一个球,计时器开始自动计时。累计击球+发球共计11球(含击不中球和击球失误加时)及四角折返跑时间,为最终考试成绩。

②考试采用中国羽协审定的最新《羽毛球竞赛规则》。其中,发球不执行1.15m的限高规则,执行“发球替换规则”:(a)发球员的球拍击中球的瞬间,整个球应低于发球员的腰部。腰指的是发球员最低肋骨下缘的水平切线,否则为“违例”。(b)发球员的球拍击中球的瞬间,拍杆和拍头应指向下方。

③折返跑中未按规则用手触碰触摸器,需返回继续触碰,触碰有效后继续按规则完成剩下的环节,考试时间正常累计。

④考生双脚踩在准备区外或踩线、计时开始后没有击中发球机发出的球、击球时羽毛球的飞行轨迹不符合规定、击球不过网、击球落点不在有效落点区域内、发球时脚踩线或越线、反手发对角网前球触碰发球机,以上每项均按成绩加时2秒处理。

⑤考生折返跑过程中需持拍进行。发球环节,每次只能取1球。若考生在击球、发球和折返跑过程中违反规则、不按照规定路线和指定技术动作进行,以上每项均按违规处理,不计成绩。

⑥每位考生均有两次考试机会,两次考试时间相隔10分钟以上,采用电子计时设备,取最好成绩记录。

⑦考生回球时与发球机出球出现碰撞或因发球机原因影响考试,本次考试停止,考试重新开始,因属偶发事故不计入考试次数。

⑧考生需穿羽毛球鞋或运动鞋参加考试。


(十五)网球


1.场地设置

(1)使用标准单打网球场,长23.77m,宽8.23m,单打网柱高1.07m,单打球网长为10.06m。球网上沿用5-6.3cm宽的白色帆布包缝,并用直径不超过0.8cm的钢丝绳穿起来,挂在场中央离边线0.914m以外的网柱上,标准网柱(附网)符合国家标准GB/T 19851。球网应充分展开,完全填满两柱之间的空隙,球网网孔大小以不让球穿过为准。球网的中央高为0.914m,并用5cm宽的白布速带束于地面,要求球网的下边须和地面接触。

图片

(图18 标准室外网球场示意图)


(2)设考生所处的半场为“击球区”,球网对面为“落点区”。

(3)设落点区的左、右发球区分别为B、C落点区,在发球线后分别划出长5.485m、宽8.23m的矩形,为A落点区(见图19)。

图片

(图19 网球考试场地布置图)


(4)落点区底线中点后为发球机摆放位置。

(5)在击球区,底线中点后2m居中划一条长为2m与底线平行的线,为发球放置处。

(6)在击球区,底线中点后划一条长为2m的线,与底线垂直,连接发球放置处。

(7)在击球区左区前场边线与球网连接处放置触摸器,为1号触摸点;在击球区右区后场边线与底线连接处放置触摸器,为2号触摸点;在击球区右区前场边线与球网连接处放置触摸器,为3号触摸点;击球区左区边线与击球区底线连接处为终点。

(8)在击球区,距底线前沿3米,距右区单打线内侧1m处,划一个大小为2m×1m的长方形,为右区后场落点区。

(9)在击球区,距离底线前沿3米,距左区单打线内侧1m处,划一个大小为2m×1m的长方形,为左区后场落点区。

(10)在击球区,距发球线前沿1米,距右区单打线内侧1m处,划一个大小为2m×1m的长方形,为右区中场落点区。

(11)在击球区,距发球线前沿1米,距左区单打线内侧1m处,划一个大小为2m×1m的长方形,为左区中场落点区。

(12)右发球区有效落点区为C区,左发球区有效落点区为B区。

(13)正、反手后场及中场击球,ABC为有效落点区(见图2)。

(14)球拍须符合行业标准(QB/T2769-2006),球拍总长度不超过73.66cm、宽度不超过31.75cm,拍弦面长不超过39.37cm、宽不超过29.21 cm。考生可自带球拍,考场提供备用球拍。

(15)考场统一提供符合国家标准(GB/T 22754-2008)的练习用球,质量55.0~60.4g,弹性125~150cm,考生不能自带球。

(16)根据网球拍、网球的损坏情况及时更换网球拍、网球,以达到正常考试要求。


2.发球机设置

(1)自编模式顺序:设置发球机顺序为①②③④⑤⑥⑦⑧(①为右区后场击球、②为左区后场击球、③为右区后场击球、④为左区后场击球、⑤为右区中场击球、⑥为左区中场击球、⑦为右区中场击球、⑧为左区中场击球)。

(2)供球:由网球发球机供球,机型不限。能达到考试要求,考试用球由考场统一提供。发球机出球速度、出球频率、出球角度可调,储球容量不小于100个,满足考试要求。供球频率为15个球/分钟(4s/球),中等出球速度45-55km/h可调节,向击球区的左、右区后场落点区及左、右区中场落点区域供球。


3.考试方法与要求

(1)考试流程

①以右手持拍为例

正手后场击球1次→反手后场击球1次→正手后场击球1次→反手后场击球1次→正手中场击球1次→反手中场击球1次→正手中场击球1次→反手中场击球1次→发球放置处取1个球→右区发球1次→发球放置处取1个球→右区发球1次→发球放置处取1个球→左区发球1次→发球放置处取1个球→左区发球1次→1号点触摸→2号点触摸→3号点触摸→向终点线冲刺(结束)。(见图20)

②以左手持拍为例

反手后场击球1次→正手后场击球1次→反手后场击球1次→正手后场击球1次→反手中场击球1次→正手中场击球1次→反手中场击球1次→正手中场击球1次→发球放置处取1个球→右区发球1次→发球放置处取1个球→右区发球1次→发球放置处取1个球→左区发球1次→发球放置处取1个球→左区发球1次→1号点触摸→2号点触摸→3号点触摸→向终点线冲刺(结束)。(见图20)


图片

(图20网球考试线路图)


(2)考试方法

①底线正、反手击球,中场正、反手击球。

A.考生在右区后场落点区后,以正手击球,使球落点位于ABC区。

B.考生在左区后场落点区后,以反手击球,使球落点位于ABC区。

C.对A-B步骤进行1次循环。

D.考生在右区中场落点区后,以正手击球,使球落点位于ABC区。

E.考生在左区中场落点区后,以反手击球,使球落点位于ABC区。

F.对D-E步骤进行1次循环。

②发球

A.考生完成正、反手击球后,到发球放置处取1个球,在右发球区发下手球1次(也可使用上手发球),使球落点位于C区;再到发球放置处取1个球,在右发球区发下手球1次(也可使用上手发球),使球落点位于C区。

B.考生右区发球结束后,到发球放置处取1个球,在左发球区发下手球1次(也可使用上手发球),使球落点位于B区。再到发球放置处取1个球,在左发球区发下手球1次(也可使用上手发球),使球落点位于B区。

③四角折返跑

A.考生发球结束后,快速跑至1号触摸点用手触摸,转身快速跑至2号触摸点用手触摸,快速跑至3号触摸点用手触摸,最后,快速冲刺,身体任何部位触碰到终点线即考试结束。

B.在跑动过程中需要持拍进行。

(3)考试要求

①考生准备好后,监考员启动发球机,考生持拍触碰到发球机发出的第一个球,计时器开始自动计时。累计击球+发球共计12球(含击不中球和击球失误加时)及四角折返跑时间,为最终考试成绩。

②考生每一次正、反手击球落点在ABC区不加秒,如落点位于ABC落点区之外的,或击不中球的,加时4秒。

③考生每一次正、反手击球落点压线于底线不加时。

④考生用球拍以正、反手技术击落地一次的球,不能进行凌空击球和击落地两次或两次以上的球。不能采用其他技术进行考试,否则按违规处理,不计成绩。

⑤考生每一次右区发球落点在C落点区以外的,或击不中球,加时2秒。每一次左区发球落点在B落点区以外的,或击不中球,加时2秒。

⑥左、右发球区发球,落点分别压于B、C区的边线上,擦网后进区,不加时。

⑦发球环节,每次只能取1球,每次取球超过1球,按违规处理,不计成绩。

⑧考生进行四角折返跑时,必须按照指定路线进行(见图3所示),3个点需用手触碰触摸器,未按规则用手触碰到触摸器,需返回继续触碰,触碰有效后继续按规则完成剩下的环节,考试时间正常累计,否则按违规处理,不计成绩。

⑨整个考试过程中如球拍脱手,未自行捡回、及其他违反考试的相关规定,按违规处理,不计成绩。

⑩考生回球时与发球机出球,出现碰撞或因发球机原因影响考试,本次考试停止,考试重新开始,因属偶发事故不计入考试次数。

⑪考生需穿网球鞋或运动鞋参加考试。

⑫每位考生均有两次考试机会,两次考试时间相隔10分钟以上,采用电子设备,取最好成绩记录。

⑬以上考试说明均以右手持拍为例。如遇左手持拍考生,发球机不另行调试,学生自行调整击球方式,顺序不变。




登录高考直通车APP
查看完整试题答案
好的
查看完整试题
特别声明:
1. 本站注明稿件来源为其他媒体的文/图等稿件均为转载稿,本站转载出于非商业性的教育和科研之目的,并不意味着赞同其观点或证实其内容的真实性。如转载稿涉及版权等问题,请作者在两周内速来电或来函联系,本站根据实际情况会进行下架处理。
2. 任何媒体、网站或个人未经本网协议授权不得转载、链接、转贴或以其他方式复制发表,违者本站将依法追究责任。
举报理由选择
确定
高考直通车官网

哇哦!快加入高考直通车APP,发现更多精彩内容,与学霸一起交流学习吧!