广东省2025年普通高考报名
将于11月1日正式启动
社会考生如何报名?
各区已发布详细指引
快来看看
↓↓↓
佛山市禅城区同济东路禅城区政府通济大院1楼教育一门式,凭身份证取号办理报名工作。
11月1日至10日,周一至周五9:00-11:30、14:30-17:30,周六日不开放。
报名前:0757-82341154;报名期间:0757-82341622。
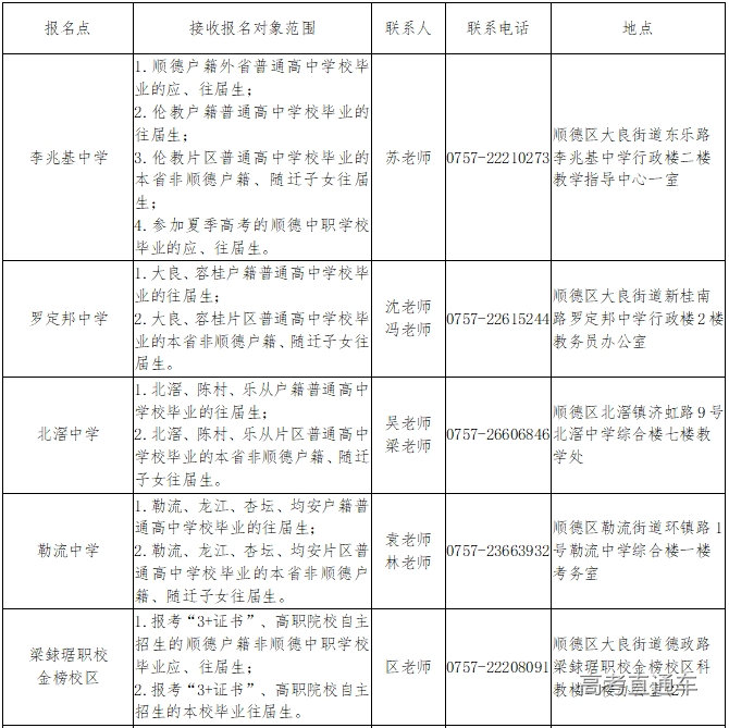
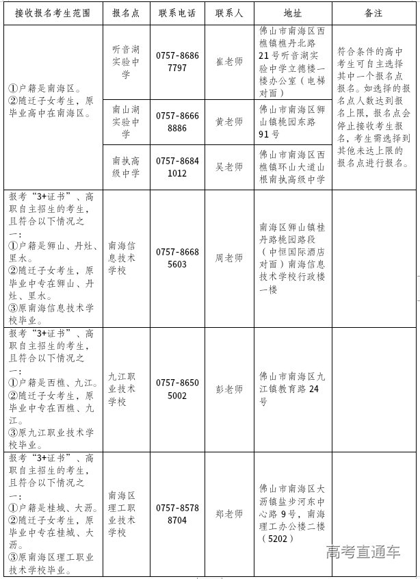
符合2025年高考报名的社会青年,可按以下分类到指定报名点报名:
11月1-2日、4-8日、10日,上午9:00-11:00,下午2:30-4:30(预报名及确认报名同时进行)。
符合2025年高考报名的社会青年,可按以下分类到指定报名点报名:


(点击图片查看大图)
11月1-10日,上午9:00-11:30,下午2:30-5:00(预报名及确认报名同时进行)。
退伍军人:
地址:三水区教育局招生办104室(三水区西南街道环城路20号)。
时间:11月1日-10日(周六日除外)8:30-12:00,14:00-17:30。
电话:黄老师 0757-87733304。
普通高中社会考生:
地址:北博德翰外国语学校北门(三水区西南街道三水二桥南侧)。
时间:11月1日-10日(周六日除外)8:30-11:00,14:30-16:30,可添加18933915723微信号进行预约报名时间,添加时请备注:应届/往届+考生姓名。
电话:陆老师 0757-87574611。
中职类社会考生(含“3+证书”):
地址:三水区工业中专办公楼402室(佛山市三水区云东海街道云东海大道16号)。
时间:11月1日-10日(周六日除外)9:00-11:00,14:30-16:30。
电话:王老师 0757-87812337。
高明区荷城街道中山路百乐街13号高明区教育局二楼招生考试股。
2024年11月1日至10日(周六、日除外)。
陈老师,0757-88282386。
