(各地市开学时间将持续更新)
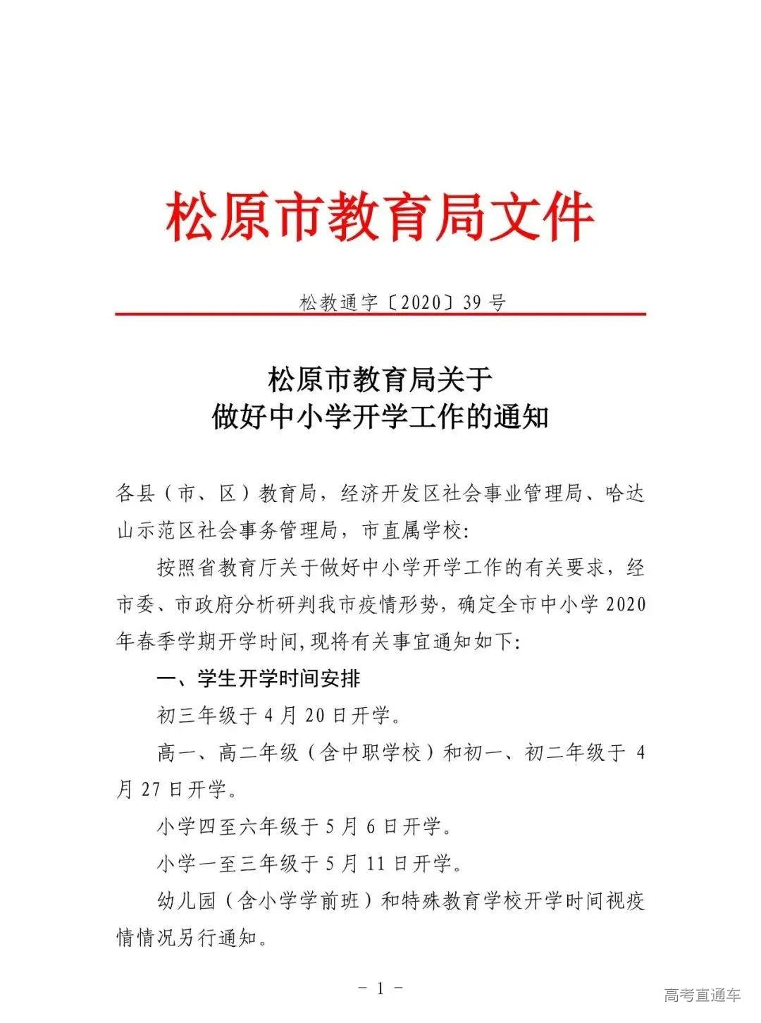
初三年级于4月20日开学。
高一、高二年级(含中职学校)和初一、初二年级于4月27日开学。
小学四至六年级于5月6日开学。
小学一至三年级于5月11日开学。
幼儿园(含小学学前班)和特殊教育学校开学时间视疫情情况另行通知。
长春市初三年级于4月20日开学。
关于初三年级开学的通知
各县(市)区教育局,高新区、经开区教育局,市教育局直属学校、民办学校:
按照《吉林省各级各类学校制定错时错峰开学实施方案工作指南》(吉卫明电〔2020〕185号)《吉林省教育厅关于做好全省中小学开学工作的通知》(吉教办〔2020〕26号)要求,初三年级按照“市域同步”的原则确定开学时间。基于我市疫情防控总体形势以及初中学校的开学准备情况,决定我市初三年级定于4月24日开学。初三年级教师及相关工作人员提前一周上班。
其他学段开学时间视疫情防控发展态势适时确定另行通知,未开学的学段继续采用线上模式开展教育教学工作。
各县(市)区教育局、各相关学校要按照省市有关错峰开学方案和疫情防控预案要求,积极稳妥做好初三年级开学各项准备工作,切实保障师生安全和校园安全。
吉林市教育局
2020年4月15日
(吉林新闻、松原日报)






