学考语文试卷中有选择题和主观题。主观题除书面表达(作文)外,只出现在古代诗歌鉴赏、现代文阅读理解中。
今天,我们说说古代诗歌鉴赏题。学考4年来考查的诗歌体裁大多是写景抒怀、即事感怀类作品,送别诗、山水诗、咏史诗、咏物诗等还没有出现,但我们也要明晰它们的鉴赏重点。
总的来说,诗歌鉴赏主观题考点相对稳定,主要考查诗歌的形象、语言、表达技巧、思想情感。诗歌语言考点和表达技巧考点常常融合在一起考。
对于古代诗歌语言的考查,主要有两个方面:
1.鉴赏诗歌中的炼字艺术或“诗眼”;
2.鉴赏诗歌的语言风格。
如果遇到诗歌语言鉴赏题,我们可以这样答题:
俗话说“好记性不如烂笔头”,我们还是不能只看,而是要思考、要写。如果环境允许,还可以读出来,这样记忆会更加深刻。
学考中,古代诗歌的表达技巧/写作手法包括表达方式、修辞手法、表现手法、结构技巧。考查重点是修辞手法和描写手法,建议学考生抽空了解一下修辞手法和描写手法。如果考到,试题一般会要求考生辨别该诗歌运用了某种修辞手法,以及该手法有哪些表达效果。
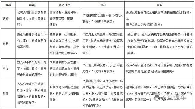
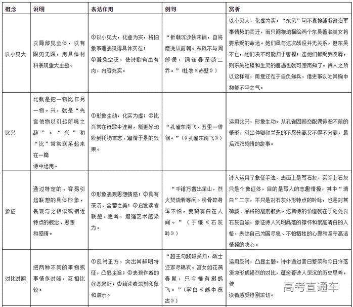
表达方式主要有记叙、描写、议论、抒情。描写和抒情用得最为普遍。《2021年考试说明》规定常见的修辞手法有比喻、比拟(拟人、拟物)、借代、夸张、对偶、排比、反复、设问、反问。













