3月24日,2025年长沙市中考中招制度改革新闻发布会召开,会上发布了《关于进一步推进高中阶段学校考试招生制度改革的实施办法》(以下简称《实施办法》)。
为进一步推进减负提质、促进教育公平,根据《教育强国建设规划纲要(2024-2035年)》提出的“有序推进中考改革”部署,长沙在广泛开展调查研究、组织社会听证、进行专家论证、实施风险评估等规范决策程序的基础上,经中共长沙市委、长沙市人民政府审定,制定了《实施办法》,重点对中考中招制度进行了五个方面的优化和调整。
按照“促进公平、以人为本、稳妥推进”的原则,2025年中考中招主体政策保持不变,在《实施办法》大背景下个别政策略有调整。
改革具体有哪些内容?一起来了解——
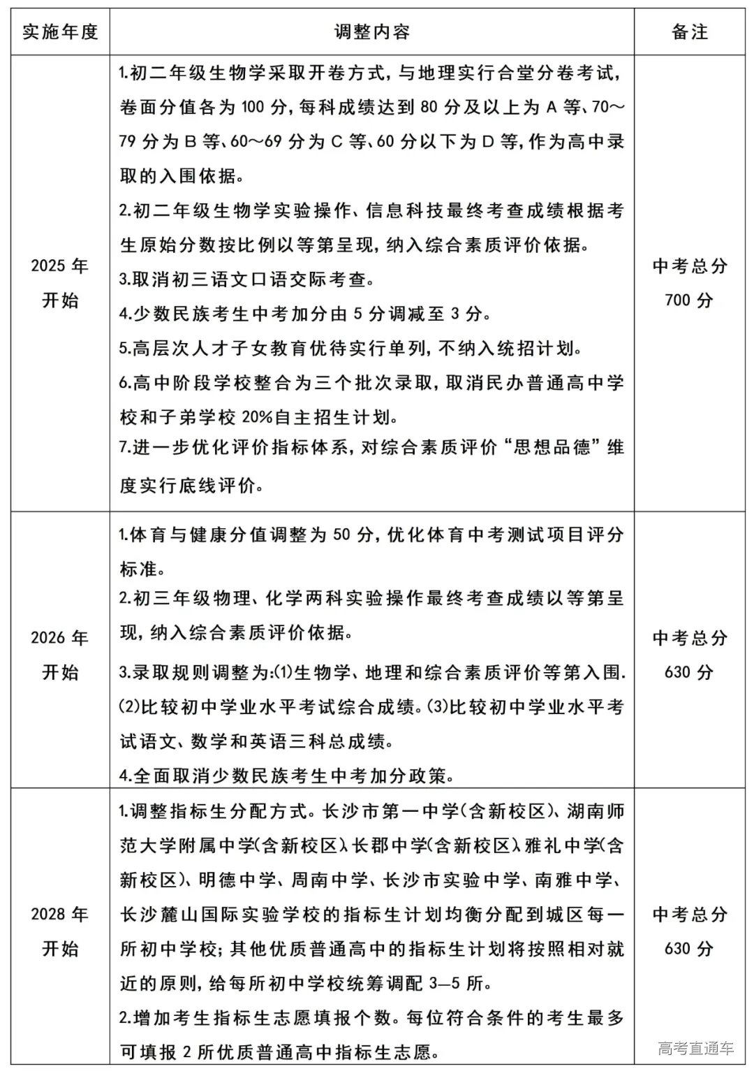
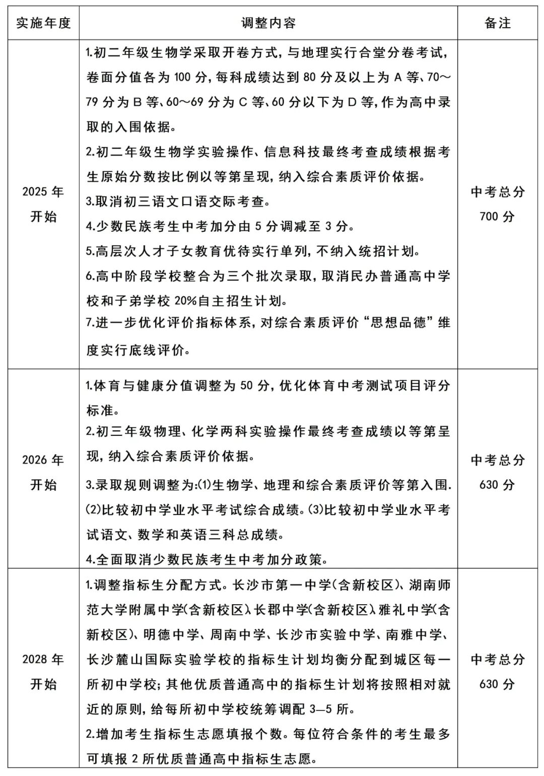
2025年长沙市中考中招制度改革新闻发布会现场 一、优化考试方式 根据学科特点,将初中学业水平考试分为考试科目、考查科目和考核科目。 考试科目包括道德与法治、语文、数学、外语(含听力)、物理、化学、历史、体育与健康,成绩以分数呈现。2025年,体育与健康分值为40分,自2026年起提高至50分,同时优化体育中考测试项目评分标准,引导学生爱体育、乐锻炼、强体魄。 考查科目包括生物学、地理、信息科技、艺术(音乐、美术)、英语口语和物理、化学、生物学三科实验操作(以下称实验操作),成绩以A、B、C、D等第呈现。自2025年起,取消语文口语交际考查;生物学、地理采取开卷方式,实行合堂分卷考试,卷面分值各为100分,每科成绩达到80分及以上为A等、70~79分为B等、60~69分为C等、60分以下为D等,作为高中录取的入围依据;信息科技、艺术分值均为100分,英语口语、实验操作考查分值均为20分,最终考查成绩根据考生原始分数按比例统一划定成绩等第,纳入综合素质评价依据。 考核科目包括劳动、综合实践活动,成绩以合格、不合格呈现,由学校统一组织,纳入综合素质评价依据。 二、调整录取批次 自2025年起,取消民办普通高中学校和子弟学校20%的自主招生计划,高中阶段学校整合为三个批次录取: 第一批次招生录取学校:长沙市第一中学(含新校区)、湖南师范大学附属中学(含新校区)、长郡中学(含新校区)、雅礼中学(含新校区)、明德中学、周南中学、长沙市实验中学、南雅中学、长沙麓山国际实验学校。 第二批次招生录取学校:其他公办普通高中学校(含子弟学校)、民办普通高中学校和中职学校对口高考班。 第三批次招生录取学校:中职学校。 三、完善录取规则 自2026年起,在原有录取规则的基础上,增加语文、数学和英语三科总成绩排序,适当提高区分度。高中阶段学校录取时,按照以下规则依次择优: 1.生物学、地理和综合素质评价等第入围(第一批次招生录取学校要求考生生物学、地理成绩均达到B等及以上,综合素质评价结果达到4A1B及以上。第二批次招生录取学校中享有指标生招生资格的普通高中学校,要求考生生物学、地理成绩至少其中一科达到B等及以上,且另一科不能为D等,综合素质评价结果达到3A2B及以上;第二批次招生录取学校中其他公办普通高中学校,要求考生综合素质评价结果达到5B及以上。凡综合素质评价结果含有D等的考生,第一批次和第二批次招生录取学校均不予录取)。 2.比较初中学业水平考试综合成绩。 3.比较初中学业水平考试语文、数学和英语三科总成绩。 四、优化指标生分配方式 统一划定不同类别公办优质普通高中学校的指标生录取最低控制线。符合长沙市小学升初中招生录取政策且连续3年在毕业学校就读的应届初中毕业生,方可享受指标生资格。 制定新优质普通高中评定标准,适时评选一批新优质普通高中学校,新公办优质普通高中指标生招生设置3年过渡期,过渡期内指标生计划为30%。 为尊重学生意愿、增加学生选择,自2028年起采用“均衡分配和统筹调配”的方式,将公办优质普通高中60%的招生计划作为指标生分配到招生区域内初中学校(含民办初中学校)。 即长沙市第一中学(含新校区)、湖南师范大学附属中学(含新校区)、长郡中学(含新校区)、雅礼中学(含新校区)、明德中学、周南中学、长沙市实验中学、南雅中学、长沙麓山国际实验学校的指标生计划均衡分配到城区每一所初中学校。其他优质普通高中的指标生计划将按照相对就近的原则,给每所初中学校统筹调配3-5所;每位符合条件的考生最多可填报2所优质普通高中指标生志愿。 五、规范政策性优待项目
看完了政策优化调整安排
您可能有一些疑惑
我们准备了政策解读
为您答疑
一、长沙市为什么要深入推进中考中招制度改革? 推进中考中招制度改革,是深入贯彻落实国家教育政策部署要求、回应社会关切、减轻学生负担、适应新时代人才培养需求的重要举措。 一是贯彻落实国家政策。《教育强国建设规划纲要(2024-2035年)》明确提出“有序推进中考改革”,要求树立科学的教育评价观,防止和纠正“分数至上”等偏差,回归育人本源。“推进基础教育考试评价改革”已列入2025年省重点改革事项。 二是破解教育发展难题。长沙市自2006年实施基础教育课程改革以来,建立完善了“学业成绩+综合素质”的中考中招制度体系。当前面临学业负担重、教育焦虑等挑战,同时还存在国家课程落实不到位、音体美劳课程边缘化等问题,亟需深化中考改革破解这些教育难题。 三是借鉴其他城市做法。近年北京、上海、广州等城市在中考科目设置、高中招生录取规则、优质普通高中指标生分配等方面开展了积极探索,为长沙市推进中考中招制度改革提供了有益参考和借鉴。 二、长沙市制定《实施办法》的基本原则是什么?本次中考中招制度改革有何重要意义? 为全面贯彻党的二十大和二十届二中、三中全会精神,落实全国教育大会决策部署,深化考试招生制度改革,办好人民满意的教育,根据《教育强国建设规划纲要(2024-2035年)》和《中共湖南省委 湖南省人民政府关于进一步提高义务教育质量的意见》等文件精神,长沙市按照“四个坚持”的原则,结合本地实际制定《实施办法》。 一是坚持育人为本。落实立德树人根本任务,引导全社会树立科学的人才观、成才观、教育观,构建促进学生德智体美劳全面发展的教育体系。 二是坚持减负提质。保障学生在校内学足学好,减少录取计分科目,切实减轻学生过重课业负担,缓解教育焦虑,促进学生健康成长、全面发展。 三是坚持统筹协调。统筹推进考试科目设置、招生录取规则、招生录取批次和综合素质评价等改革;协同推进课程、教学、考试、招生、师资等各环节配套改革,促进义务教育、普通高中教育、中等职业教育协调发展。 四是坚持稳妥推进。按照育人为本、减负提质、促进公平的总体要求,稳慎推进改革创新;分步实施,确保中考改革平稳有序。 本次中考中招制度改革的核心意义在于:一是完善初中学业水平考试,科学设置中考录取计分科目和分值,不断提高中考命题质量,落实减负提质。二是完善高中录取规则,整合高中录取批次,优化指标生分配办法,规范政策性优待项目,促进教育公平。三是加快高中内涵建设行动,扩大普通高中教育资源供给,有序提高公办普通高中招生规模,缓解人民群众升学焦虑。四是统筹推进“双减”落地和教育质量提升,构建德智体美劳全面发展的评价体系,推动基础教育回归育人本质。 三、长沙市出台《实施办法》后,高中招生录取的计分科目和综合总分有哪些变化? 2025年,高中招生录取计分科目和综合总分保持不变,综合总分为700分,其中语文120分、数学120分、英语100分(含听力20分)、道德与法治60分(卷面分100分,折合为60分)、历史60分(卷面分100分,折合为60分)、物理70分(卷面分100分,折合为70分)、化学50分(卷面分100分,折合为50分)、生物学40分(卷面分100分,折合为40分)、地理40分(卷面分100分,折合为40分)、体育与健康40分。 自2026年起,高中招生录取计分科目和综合总分调整为:综合总分为630分,其中语文120分、数学120分、英语100分(含听力20分)、道德与法治60分(卷面分100分,折合为60分)、历史60分(卷面分100分,折合为60分)、物理70分(卷面分100分,折合为70分)、化学50分(卷面分100分,折合为50分)、体育与健康50分。 四、长沙市出台《实施办法》后,高中阶段学校招生录取规则有哪些变化? 2025年高中阶段学校招生录取规则保持不变,根据学生填报志愿及高中阶段学校招生计划,结合学生初中学业水平考试综合成绩和综合素质评价结果择优录取。具体录取规则为:1.初中综合素质评价等第入围。2.比较初中学业水平考试综合成绩。3.综合成绩相同时,再比较综合素质评价等级结果。 新出台的《实施办法》,自2026年起,在原有录取规则的基础上,增加语文、数学和英语三科总成绩排序,适当提高区分度。高中阶段学校录取时,按照以下规则依次择优:1.生物学、地理和综合素质评价等第入围。2.比较初中学业水平考试综合成绩。3.比较初中学业水平考试语文、数学和英语三科总成绩。 五、生物学为什么调整为开卷考试? 生物学调整为开卷考试的原因有三方面:一是减轻学习负担。可以减少学生对知识点的机械记忆和重复训练,使学习过程更加科学高效。二是培养高阶思维。引导学生提升知识整合能力、理解运用能力和创新思维能力,促进知识的内化与迁移。三是推动教学改革。引导教学回归素养培养,同时联动义务教育与高中教育改革,增强学生认识真实世界、解决真实问题的能力。 六、长沙市生物学、地理调整为考查科目,不计入中考总分,录取总分将减少,是否会增加考试难度来提高区分度?是否会导致生物学、地理学科边缘化,甚至影响高中阶段的学习衔接和人才培养? 第一,关于试题难度。中考试题结构、题型题量、难度系数等核心指标保持不变。命题严格遵循《义务教育课程标准》,以考查基础知识和基本技能为重点,聚焦主干知识、核心素养和关键能力。命题内容不超课程标准,不与奥赛内容挂钩,不出偏题、怪题,确保试题的科学性和规范性。 第二,关于学科地位。生物学、地理虽然调整为考查科目,但仍然是初中毕业认定和高中招生录取的重要参考指标。教育行政部门将定期开展国家义务教育质量监测与课程实施评估,确保两门课程开齐开足课时、规范教学实施,切实落实学科核心素养要求。 第三,关于学段衔接。根据《义务教育课程方案》,生物学、地理学科在初一、初二年级完成国家规定课时教学,初三年级原本没有开设课程。学生只需按照课程标准要求,在规定的课时内完成学习任务,掌握学科核心知识和关键能力,即可为高中阶段学习奠定坚实基础。 第四,关于人才培养。生物学、地理调整为考查内容,将有利于指导学校开展探究性、实践性和跨学科主题学习,避免机械化刷题,推动课堂教学从知识本位向能力本位转型,更有利于培养学生的创新精神和实践能力。 七、生物学、地理调整为等第呈现后,如何与综合素质评价结果一并纳入高中招生录取? 从2026年起,第一批次招生录取学校要求考生生物学、地理成绩均达到B等及以上,综合素质评价结果达到4A1B及以上;第二批次招生录取学校中享有指标生招生资格的普通高中学校,要求考生生物学、地理成绩至少其中一科达到B等及以上,且另一科不能为D等,综合素质评价结果达到3A2B及以上;第二批次招生录取学校中其他公办普通高中学校,要求考生综合素质评价结果达到5B及以上。凡综合素质评价结果含有D等的考生,第一批次和第二批次招生录取学校均不予录取。 八、本次中考改革虽然整体减轻了学生负担,但是未来几年长沙初中毕业生人数还将继续增长,请问公办高中学位的扩充能否与中考人数增长相匹配? 近年来,市委、市政府始终坚持教育优先发展战略,全面推进教育强市建设,努力办好人民满意的教育。我们将持续实施基础教育扩优提质和学位滚动建设计划,采取新建、扩建、挖潜等多种方式,扩充公办普通高中优质学位,有序扩大公办普通高中招生规模,保障普通高中录取比例与初中毕业生人数增长相匹配。 九、长沙市公办优质普通高中指标生采用“均衡分配和统筹调配”的方式进行分配,具体怎么理解? 为尊重考生意愿、增加考生选择,长沙市参照其他城市做法,结合本地实际优化了指标生分配办法。 自2028年起,长沙市城区将长沙市第一中学(含新校区)、湖南师范大学附属中学(含新校区)、长郡中学(含新校区)、雅礼中学(含新校区)、明德中学、周南中学、长沙市实验中学、南雅中学、长沙麓山国际实验学校的指标生计划,采用“均衡分配”的方式,均衡分配到城区每一所初中学校,实现“校校有指标,生生有机会”;其他优质普通高中的指标生计划,采用“统筹调配”的方式,结合实际按照相对就近的原则,给每所初中学校统筹调配3-5所。每位符合条件的考生最多可填报2所优质普通高中指标生志愿,让考生有更多机会升入心仪的优质高中学校。 例如,改革前,A初中学校第一类指标生计划只分配长沙市一中、湖南师大附中、长郡中学、雅礼中学4所中的一所,假设为长郡中学40个指标生计划;第二类指标生计划分配明德中学、周南中学、长沙市实验中学、南雅中学、麓山国际实验学校5所中的一所,假设为周南中学60个指标生计划;第三类指标生计划只分配其他11所优质普通高中中的一所。考生填报指标生志愿时,只能选择三类优质普通高中学校中的1所填报。 为了便于理解,改革后,假设在毕业生人数和优质普通高中学校数量不变的前提下,A初中学校第一类指标生计划数还是40个,但采用“均衡分配”的方式,调整为长沙市一中、湖南师大附中、长郡中学、雅礼中学每校各10个指标生计划;同理,第二类也采用“均衡分配”的方式,调整为明德中学、周南中学、长沙市实验中学、南雅中学、麓山国际实验学校等5所学校各12个指标生计划;第三类则采用“统筹调配”的方式,由原来分配11所优质普通高中学校中的一所,调整为统筹分配3-5所。与此同时,2028年考生填报指标生志愿时,可以选择三类优质普通高中学校中的1-2所填报。 十、长沙市采用“均衡分配和统筹调配”的方式将公办优质普通高中指标生计划分配到初中学校,为何从2028年才开始实施? 指标生政策是促进义务教育均衡发展的举措,也是义务教育就近入学的体现,目的是使每一所初中学校的学生都有享受优质教育的机会。长沙市将指标生计划采用“均衡分配和统筹调配”的方式均衡分配至初中学校,从2028年实施,主要基于以下原因:一是保障政策平稳过渡。从2025年秋季新入学的初一学生开始适用新政策,避免因政策变化影响教育选择。二是破除原有招生限制。通过优化指标生分配方式,扩大学生升学选择范围,也有利于促进教育公平。 十一、为什么从2026年开始,体育中考从40分增加到50分? 2020年10月,中共中央、国务院印发了《深化新时代教育评价改革总体方案》,明确提出“改进中考体育测试内容、方式和计分办法,形成激励学生加强体育锻炼的有效机制”。2020年10月15日,中共中央办公厅、国务院办公厅印发了《关于全面加强和改进新时代学校体育工作的意见》,明确提出“科学确定并逐步提高分值”。2024年,湖南省教育厅出台《关于全面加强中小学生全员文体活动的意见》,明确要求“逐步提高中考体育成绩权重达到8%以上”。因此,长沙市自2026年起,将体育与健康分值由40分提高至50分,同时在省厅指导下,将进一步改进测试内容、方式和计分办法,引导学生更加重视体育锻炼,在锻炼中享受乐趣、增强体质、健全人格、锤炼意志,助力身心健康、全面发展。 十二、信息科技、英语口语、艺术、实验操作等科目如何组织考查?考查成绩如何使用? 信息科技、英语口语、艺术、实验操作等科目按照“市级统考、人人必测”的方式组织,信息科技、生物学实验考查在初二年级第二学期进行,英语口语、艺术、物理实验和化学实验考查在初三年级第二学期进行。信息科技和艺术分值均为100分,英语口语以及物理、化学、生物学三科实验操作考查分值均为20分。信息科技、英语口语、艺术和实验操作考查成绩,根据原始分数按比例统一划定A、B、C、D四个等第。 信息科技、英语口语考查成绩纳入综合素质评价“学业水平”维度的评价依据;体育与健康平时成绩、出勤情况和《国家学生体质健康标准》达标情况纳入综合素质评价“身心健康”维度的评价依据;艺术考查成绩纳入综合素质评价“艺术素养”维度的评价依据;实验操作考查成绩纳入综合素质评价“劳动与社会实践”维度的评价依据。





