近日,山西省教育厅发布《关于拟申报设置高等学校的公示》,其中提到,按照《山西省“十四五”高等学校设置规划》部署,经省高校设置专家组考察评议通过,整合山西艺术职业学院、山西旅游职业学院、太原旅游职业学院、山西青年职业学院办学资源,设置本科层次职业学校——山西文化旅游职业大学。
进入“十四五”时期,教育部再度提出通过资源整合等方式,设置质量高、特色强、规模适度的普通本科高校。为进一步优化本地高等教育布局,各省各地积极响应,推动更多高校走上了合并之路。
整合资源,联手升级
整合资源,联手升级
近年来,无论是整体并入,还是通过整合现有高校资源筹建新大学或联合升本,都已成为各地优化高等教育布局的重要手段。

2023年1月,南宁师范大学官网发布消息,为顺利推进广西教育学院并入南宁师范大学各项工作,学校召开了广西教育学院并入南宁师范大学工作组会议,研究讨论当前和下一步并入工作计划。6月1日,南宁师范大学开展调研座谈会,校长指出,广西教育学院并入南宁师范大学已完成实质性工作。这意味着,“分家”40多年的两所“兄弟”高校即将完成合并。翻阅两校的办学史,南宁师范大学与广西教育学院可谓“一母同胞”——创办于1953年的广西中等学校教师进修学院是南宁师范大学和广西教育学院的前身,1966年更名为广西教育学院。而南宁师范大学则是在广西教育学院师训部的基础上成立。时隔40多年,同根同源的两校再度合并,致力于把学校建设成为区域特色鲜明的高水平师范大学。
2023年5月官宣由华北科技学院和防灾科技学院合并设立的应急管理大学(筹),瞄准国内应急管理专业人才存在缺口的需求,应运而生。合并的院校中,华北科技学院早期以采矿工程、安全工程为特色专业,后拓展到危化品、地下空间安全等多学科领域;防灾科技学院则是中国仅有的以防灾减灾救灾高等教育为主的高校,两校整合各自优势学科,统一二级院系,未来还会增加应急管理法、应急物流类相关专业,以研究带教学,边进行学科建设,边加强急需人才培养。
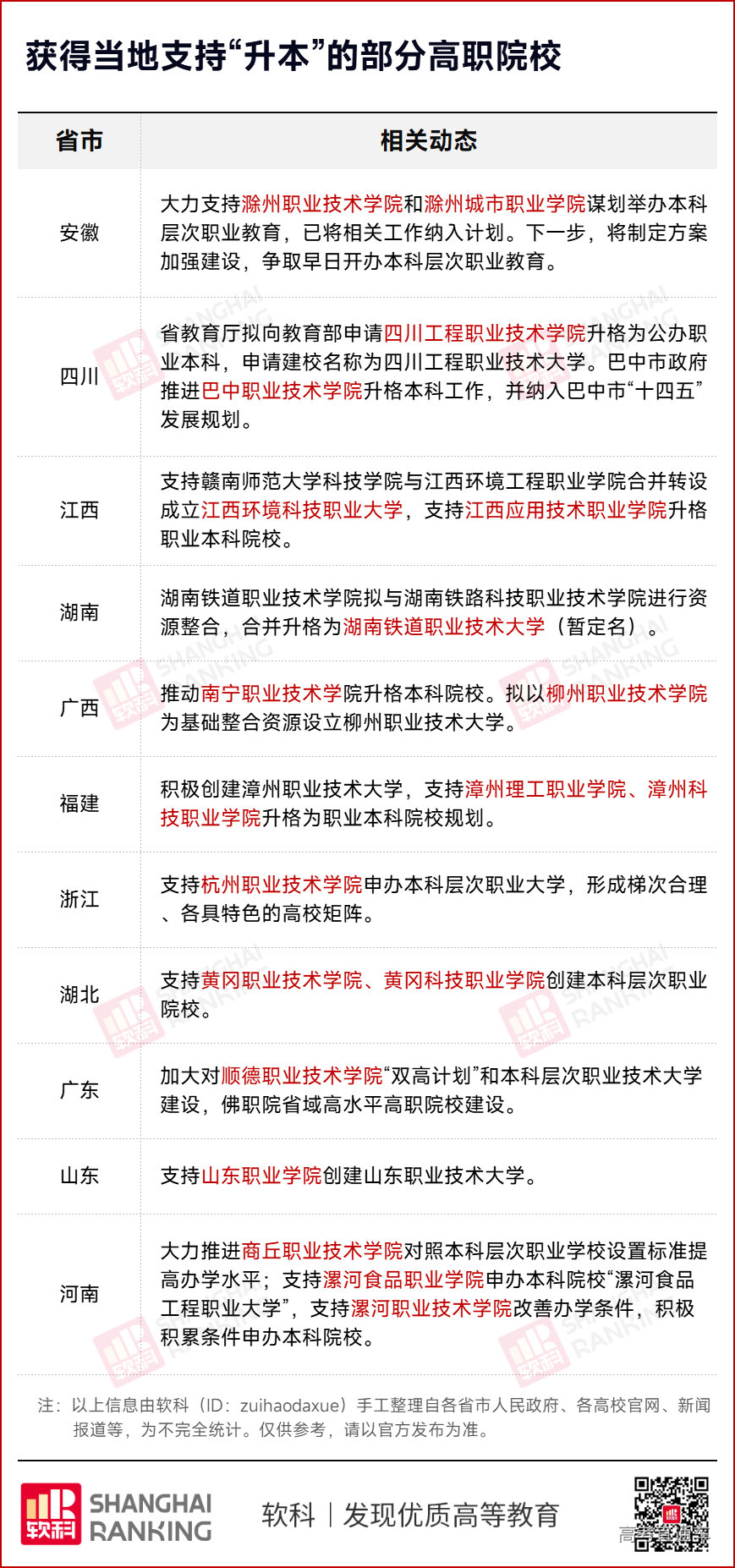
安徽芜湖市则提出推动安徽商职院与安徽机电职院合并升格为安徽应用技术职业大学。据悉,这是芜湖市首次提出支持两所高校合并升格。同时,升格本科也是安徽商贸和安徽机电多年来的办学目标,在两所学校的官网“学校简介”里,分别有“以本科层次职业学校创建为目标”“大力实施职教本科行动计划”的描述。两所学校相关部门曾表示,两所学校正在进行“联合升本”(共建本科层次职业学校)的工作。两所学校还表示,将通力合作、联合申报、对照条件、加快建设,争取早日成功合并创建职业技术教育的本科学校。
职业本科,破冰启航
山西文化旅游职业大学的设置,正是职业本科教育作为我国教育改革的新生事物,从无到有、从试点到全面实践的缩影之一。
早在2014年6月,国务院发布《关于加快发展现代职业教育的决定》,首提“探索发展本科层次职业教育”;2019年1月,《国家职业教育改革实施方案》提出开展本科层次职业教育试点;2021年12月,《关于做好职业本科层次职业学校学士学位授权与授予工作的意见》提出职业本科和普通本科在证书效用方面,两者价值同等。此后,国家又相继出台多项政策文件,力挺职业本科教育,推动其快速发展,为职业本科教育发展提供了有力的政策支持与路径指引。
2022年2月,教育部就推动现代职业教育高质量发展有关工作情况举行新闻发布会,教育部职业教育与成人教育司司长陈子季表示,将支持一批国家优质高职专科院校升格为职业本科学校。
为响应国家政策号召,在全国各地相继发布的《关于做好“十四五”时期高等学校设置规划编制有关的通知》,其中皆谈到“发展本科层次职业学校”的相关内容。
这一信号为专科院校升本提供了契机,更成为专科院校提高办学实力、跃升本科层次的一大捷径。

建设“专家型双师”一流师资队伍、主动适应产业转型升级、推进专业集群建设、强化行业指导和企业协同……职业院校从“专科”晋级到“本科”,不单单是名字上的变更,更是教育理念革新和高素质技术技能人才培养体系建设的实践探索。
经过最初几年的“试水期”后,首批职业本科生已毕业,他们去往了国企、央企、事业单位,成为了机械技术研发工程师、电气工程师、自动化集成视觉工程师,有的考上了研究生继续深造……他们见证着职业本科的第一个毕业季。西安汽车职业大学校长李瑞明表示:“职业本科不是高职专科的简单延伸,我们要培养具有不可替代性的高层次技术技能型人才。我们的学生走出去,理论知识水平一定高于高职专科,技术技能水平更是高于普通本科。”
与此同时,不少本科职业大学在今年增设了新专业,扩大招生规模,例如河北石油职业技术大学的招生范围,从去年的22个省市扩展到27个;南京工业职业技术大学新获批装备智能化技术、电气工程及自动化等7个本科专业;深圳职业技术大学报考物理类所有专业投档分数线均超过广东省特控线,本科建设开局良好。
正如习近平总书记所说:职业教育大有可为,人人皆可成才、人人尽展其才。职业本科教育将肩负着培养高水平多样化的人才、传承技术技能、促进就业创业的重要职责。当今,国家发展亟需更多高素质的技术技能人才,需要更多的大国工匠。
职业院校通过合并从“专科”晋级到“本科”,应是修渠引水,而非水到渠成。高等教育的满园花开、桃李芬芳,还需要合并高校在完成形式和建制上的合并后,真正逐步实现实质性的融合,使高校合并后的优势切实发挥出来才能实现。
合则皆利,并可升华!期待合并高校着眼于观念革新、深度融合,在探索中迈向新阶,共赴未来!

