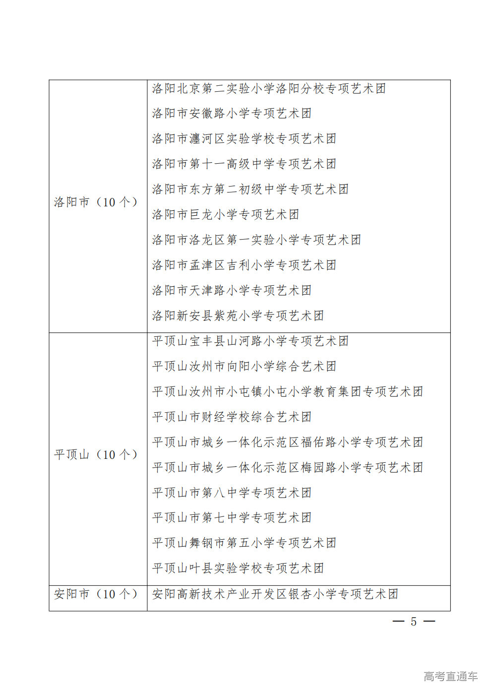
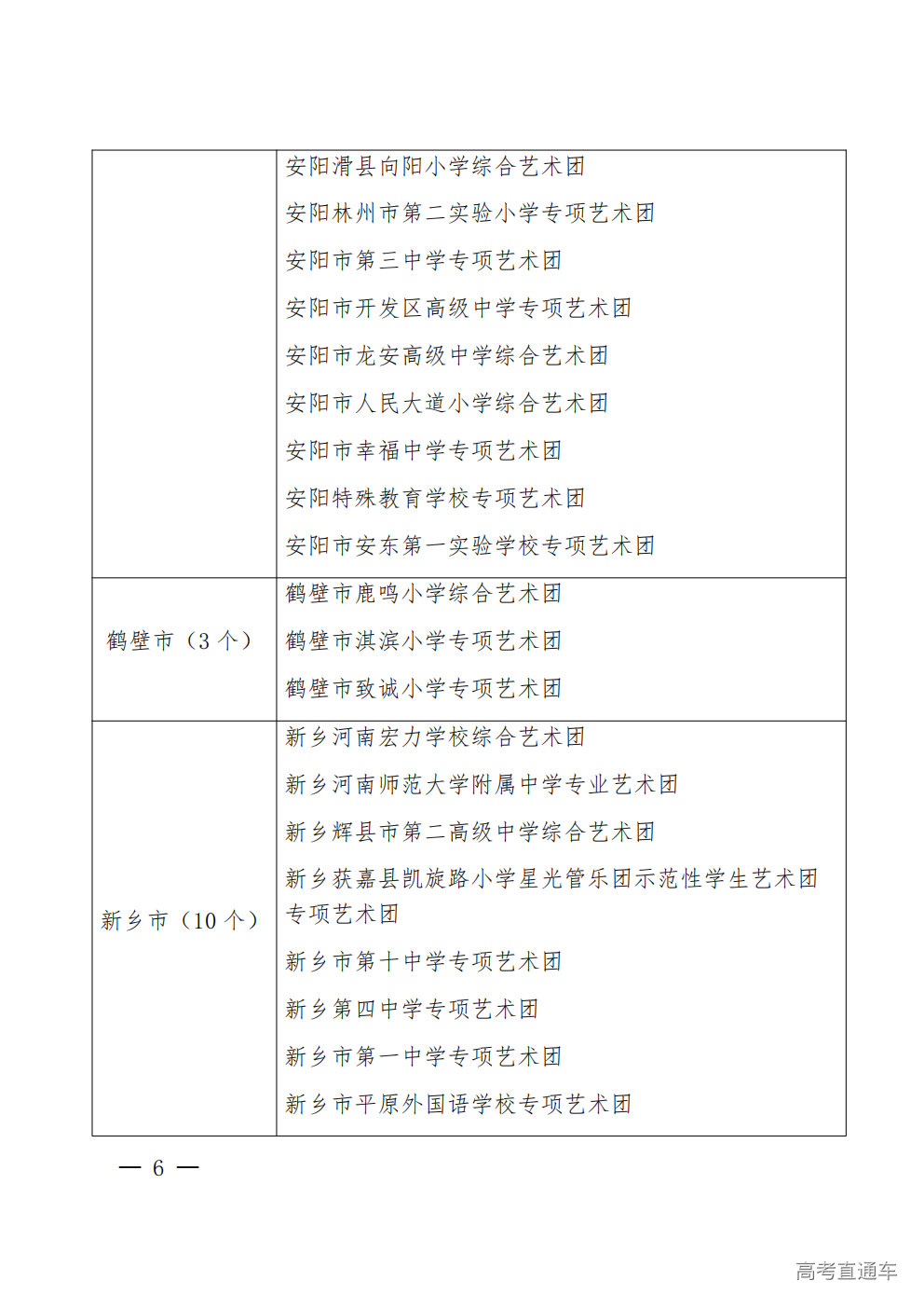
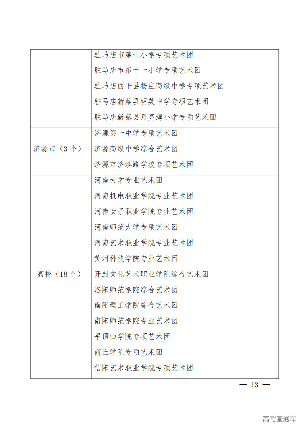
根据《河南省教育厅办公室转发教育部办公厅关于开展全国示范性特色学校创建的通知》(教体卫艺函〔2025〕589号)安排,各地市教育局、高校按要求参与申报工作。经省教育厅组织材料审核、专家评审,拟推荐192所学校和10个中华优秀传统文化传承项目申报全国美育类示范性特色学校和美育类基地创建工作(名单见附件)。现将结果予以公示。
自公布之日起5天内,对公布的结果持有异议,可以书面形式向省教育厅提出。单位提出异议,须在材料上加盖本单位公章,并写明联系人工作单位、通讯地址和电话。个人提出异议,须在材料上签署真实姓名,并写明本人工作单位、通讯地址和电话。
地 址:郑州市郑东新区正光路11号D827室
电 话:0371- 69691070 69691751
邮 箱:hnysjy@163.com
附件:1.全国美育类示范性特色学校拟推荐名单
2.全国中华优秀传统文化艺术传承基地拟推荐名单
2025年12月4日












