近日,多所高校陆续公布2025年科研经费数据。科研经费主要来源于高校获批的各类科研项目,它不仅是衡量大学综合研究实力的重要指标,充足的经费支持更能为学校科研高质量发展筑牢坚实保障,助力高校成为科研学术成果的核心输出地。
车车对超80所高校的科研经费情况做了不完全统计整理,供大家参考👇
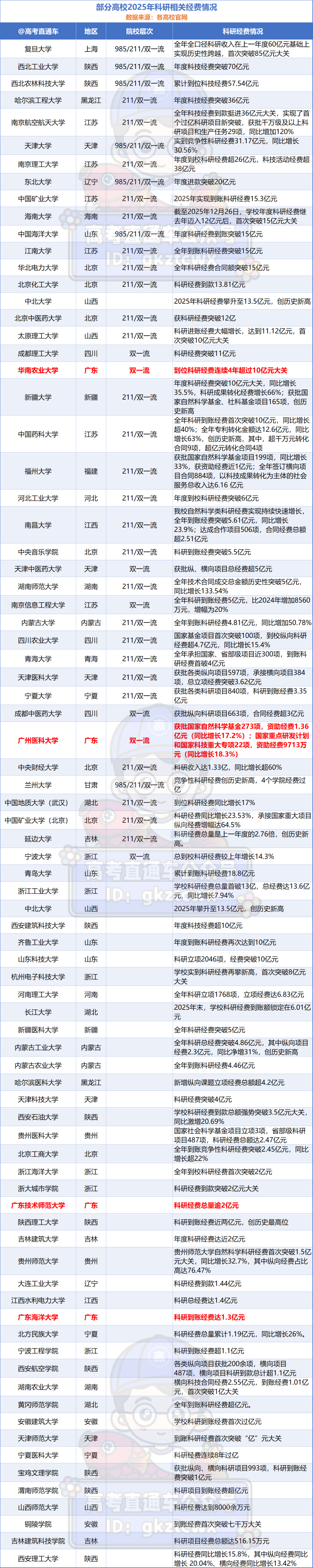
2025年不少高校的科研经费成绩格外亮眼,复旦大学全年全口径科研收入首次突破85亿元,较上年60亿元的数额实现大幅增长;西北工业大学年度科技经费突破70亿元,民口获批4项亿元级重大项目,其国家自然科学基金获批项目数超400项,基础研究人才类及联合基金立项数均创历史新高;西北农林科技大学累计到位科技经费57.54亿元,较“十三五”时期增长66.59%。
广东高校的表现同样可圈可点,华南农业大学到位科研经费连续4年突破10亿元大关,广州医科大学获资助经费约2.3亿元,广东技术师范大学科研经费总量逾2亿元,广东海洋大学科研到账经费达1.3亿元。
