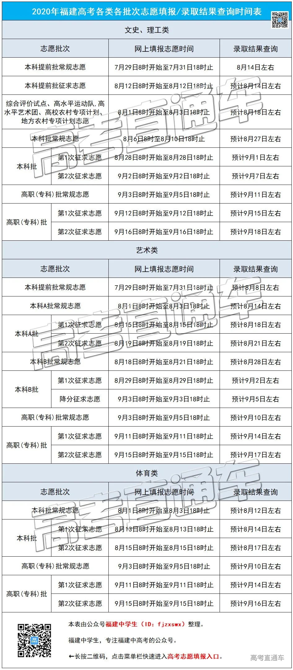
8月6日,文史、理工类本科批常规志愿填报开始了,那什么时候可以查询录取结果呢?2020福建高考录取查询时间表来了↓
备注:
1.福建省教育考试院提醒,文史、理工类本科提前批录取结果将于8月14日左右方可查询。
2.各类各批次网上志愿填报时间为福建省教育考试院公布安排,录取结果查询为福建中学生预测,仅供参考。
福建是教育考试院8月5日提醒:鉴于文史、理工类本科提前批录取结果将于8月14日左右方可查询,请已填报该提前批志愿的考生继续填报文史、理工类本科批志愿。若考生提前批志愿已录取,则其本科批志愿不再投档。
从“已填报该提前批志愿”,我们可以看出,这里指的应该是文史、理工类本科提前批常规志愿录取结果将于8月14日左右方可查询,而非征求志愿,征求志愿尚未开始填报(8月12日填报志愿)。
根据去年情况,福妹预测文史、理工类本科提前批录取结果有可能提前至8月11日左右可查询。在省考试院公布录取结果前,部分院校录取结果有可能可以查询了,考生和家长们届时请留意福建中学生最新推送,福妹将第一时间发布录取结果查询消息。
长按二维码,快速关注
第一时间获取录取结果查询通知

福建普通本科批的志愿填报仅有4天!!!
不抓紧时间填报马上就要截止了!!
(填报时间:8月6日8时至8月10日18时)




