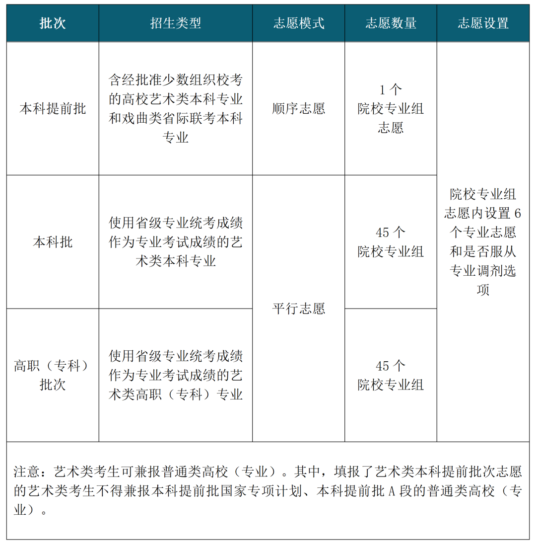
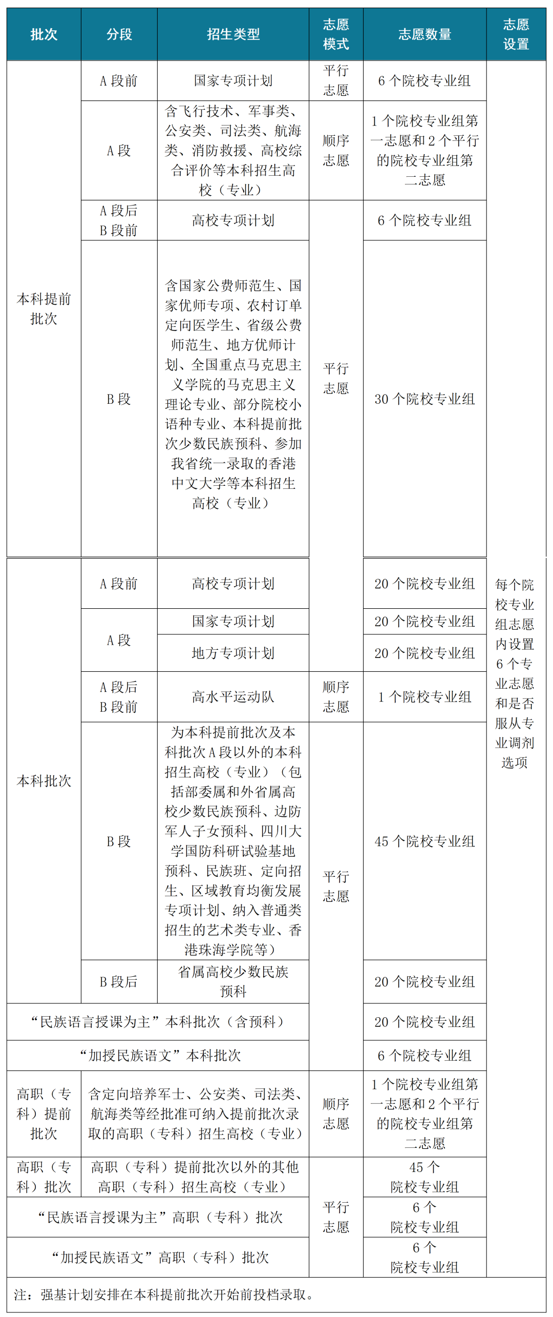
目前,《四川省2026年普通高校招生实施规定》(下称《实施规定》)已公布,为帮助广大考生及家长快速掌握高考招生核心政策,川小招将推出系列分期解读,针对大家高度关注的考试安排、志愿填报、录取批次等关键事项进行系统梳理。本期,川小招为大家汇总了各类别、各批次包含的招生类型及投档原则。
录取批次 普通类录取批次设置 艺术类 体育类 投档原则 顺序志愿 按照“根据志愿,从高分到低分,按比例投档”的办法投档。 根据考生所填报志愿,在思想政治品德考核合格、参加了招生体检、投档成绩达到同批录取控制分数线的未录取考生中,按高校确定的调档比例从高分到低分向学校投档,调档比例原则上控制在120%以内。 平行志愿 普通类 按照“位次优先、遵循志愿、一轮投档”的办法投档: 在思想政治品德考核合格、参加了招生体检、投档成绩达到相应录取控制分数线的未录取考生中,首先按投档成绩分首选科目物理类、历史类从高分到低分排定位次,然后按位次优先的原则,根据考生平行志愿的自然顺序从前到后进行检索,一经检索到计划未满额的院校专业组,即向该院校专业组投档。 按照“多类兼报,位次优先,遵循志愿,一轮投档”的办法投档: 考生可同时填报多所高校的同类专业、多所高校的多类专业或同一高校的同类专业、同一高校的多类专业。投档时,在思想政治品德考核合格、参加了招生体检、高考文化成绩(含录取照顾政策加分)与专业考试成绩均达到同批次、同类别录取控制分数线的未录取考生中,根据考生的成绩位次和考生平行志愿的自然顺序进行志愿检索匹配,对所有考生进行志愿检索匹配完成后,再将考生档案正式投档到相应的院校专业组,供学校审录。 按照“位次优先、遵循志愿、一轮投档”的办法投档,其检索、投档办法与艺术类平行志愿投档办法相同。 注意:平行志愿只实行一轮投档,不补投。未完成的招生计划实行征集志愿补充生源。


