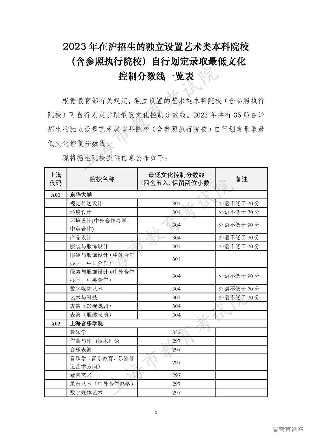
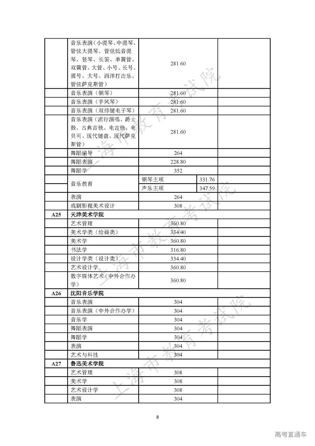
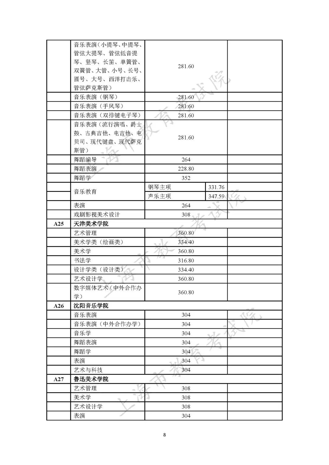
根据教育部有关规定,独立设置的艺术类本科院校(含参照执行院校)可自行划定录取最低文化控制分数线。2023年共有35所在沪招生的独立设置艺术类本科院校(含参照执行院校)自行划定录取最低文化控制分数线。(注:达到录取最低文化控制分数线而未被录取的考生,可能是因为专业排名靠后、单科成绩受限、男女生比例、合成分低等原因退档。下表所列各招生院校录取最低文化控制分数线均由各校自行划定并提供,具体划定方法及退档原因,考生可查阅院校招生网站或咨询院校招生办公室。点击文末“阅读原文”可查询本科艺术类甲批次顺序段录取结果。)
现将招生院校提供信息公布如下:













