香港大学、香港科技大学和香港理工大学近日已向合作重点高中发出2026年内地本科生“校长推荐计划”邀请函,标志着该计划申请通道正式开启!那么,“校长推荐计划”是什么?随高考直通车一起来了解一下👇
2026年港澳院校申请已经开始,鉴于选拔竞争日趋激烈且申报流程复杂,建议有意向的考生及家长尽早规划材料准备工作。 高考直通车·识行生涯专注为学子提供综合评价、强基计划、高考选科及志愿填报等全流程升学规划服务,欢迎分享推荐给身边的家长和学生,有需求也可以添加联系方式咨询我们哦👇
校长推荐入学计划是香港澳门几所高校存在的一种特殊招生方式,高校校方鼓励高中校长向香港澳门地区本科高校推荐优秀的高三学生, 提前参加香港或澳门院校的面试,以获得录取上的优惠。
需要注意:并非写一封校长推荐信,就等于获得了校长推荐计划名额。
哪些港澳院校有校长推荐计划?
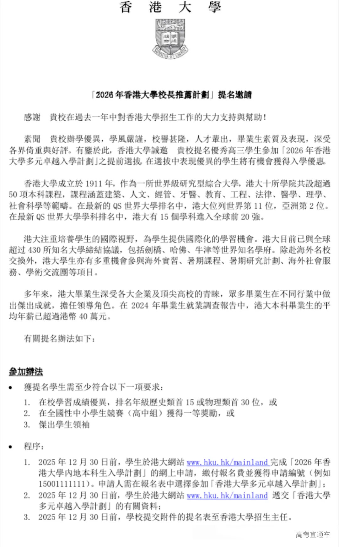
目前开放校长推荐计划的高校一共有6所,分别是香港大学、香港科技大学、香港理工大学、香港浸会大学、香港恒生大学和澳门旅游学院。所以,想申请港澳大学的学生,请务必联系学校教务处看自己的高中是否接到过港澳高校的校长推荐邀请。
参与该计划,学生需满足几个关键条件:第一,所在高中须在港澳地区大学邀请名单内;第二,本人为成绩优异、正常参加高考的高三学生。
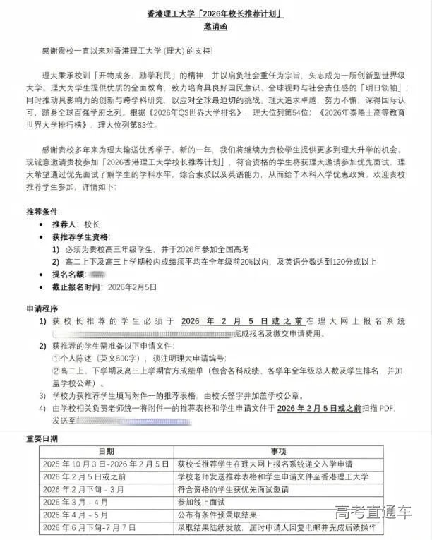
不过各校对“优异”的定义不同,如港大要求年级前50或国家级竞赛一等奖;港科大和港理工则要求年级前20%。值得注意的是,由于各校推荐名额有限,比如港科大和港理工,只允许校长推荐10名学生参与这一计划,高中还需进行内部筛选,达标不等同于一定能被推荐。
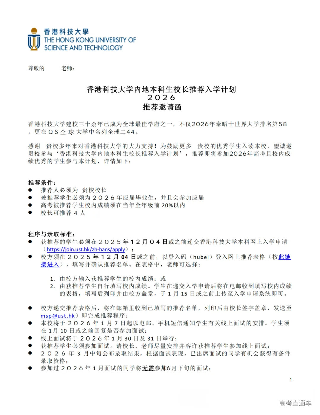
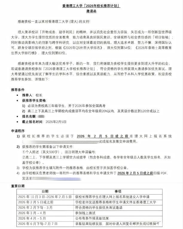
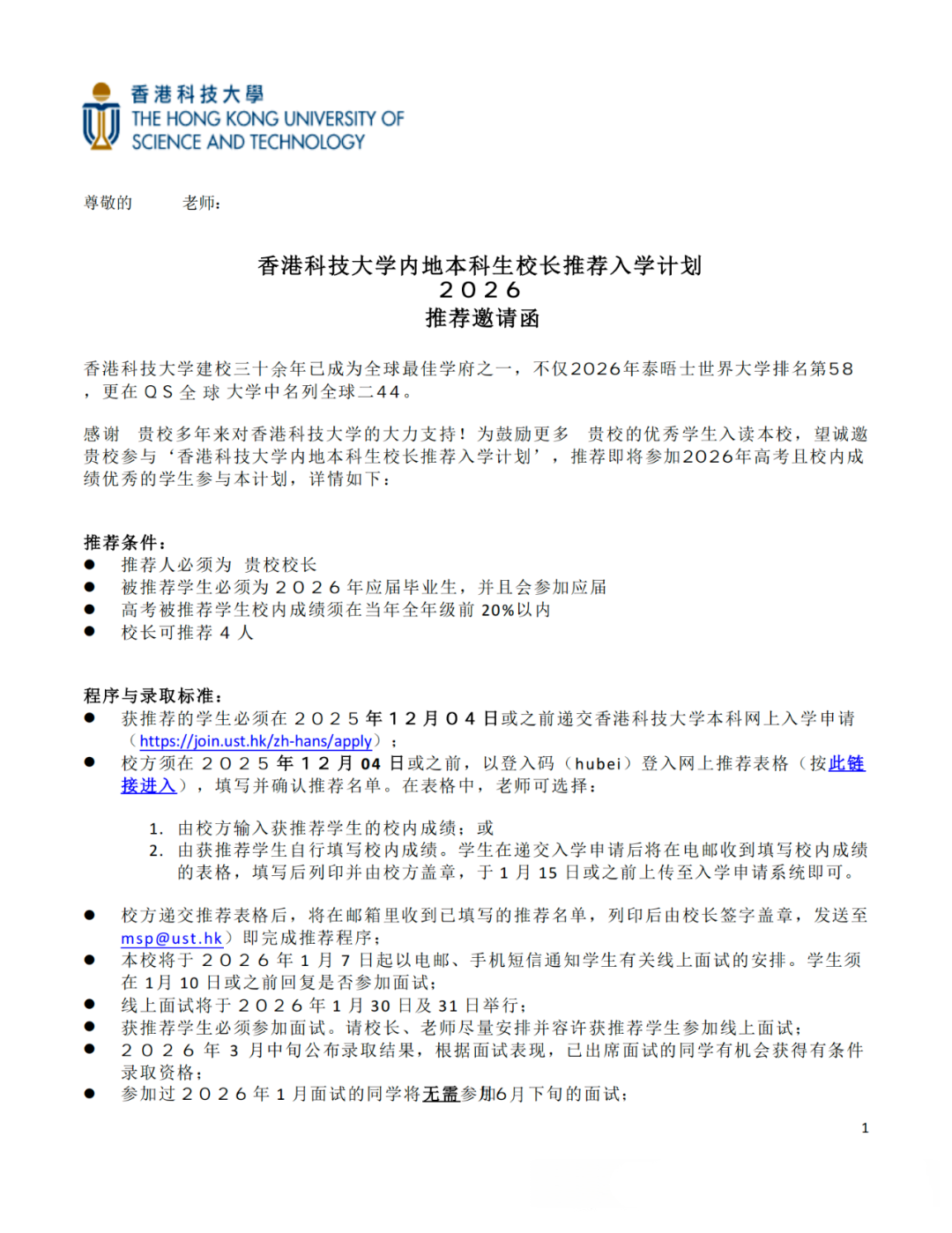
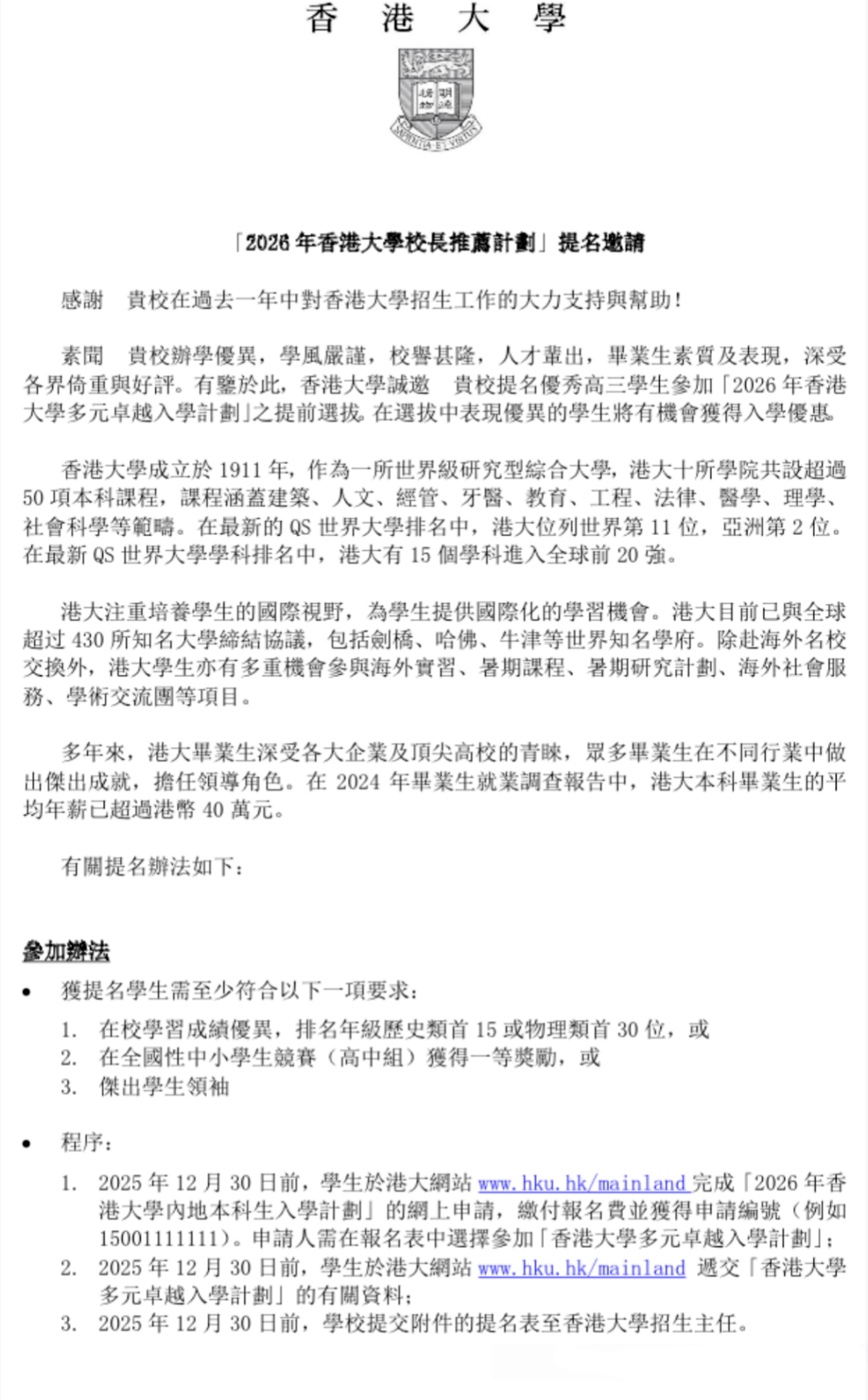
1.在校学习成绩优异,排名年级历史类首15或物理类首30位,或 2.在全国性中小学生竞赛(高中组)得一等奖励,或 3.杰出学生领袖 香港大学校长推荐计划是和多元卓越入学计划相配套的一个推荐机制。如果学生报名参加多元卓越计划时,拿到了香港大学的校长推荐计划名额,那代表着该同学基本过滤掉了初审被刷下的风险,可以直接进入面试环节。至于在面试环节中能否获得录取上的优惠,还要看学生面试的表现。 申请条件: 符合以下条件的学生均可申请报名参加港科大的校荐计划。 1.对赴香港科技大学学习有极浓厚的兴趣; 2.必须是应届毕业生且参加高考的学生; 3.被推荐学生校内成绩须在当年全年级前20%以内。 申请程序: 获推荐的学生必须在2025年12月04日或之前递交香港科技大学本科网上入学申请(https://join.ust.hk/zh-hans/apply); 校方须在2025年12月04日或之前,以登入码(hubei)登入网上推荐表格(按此链接进入),填写并确认推荐名单。在表格中,老师可选择: 1.由校方输入获推荐学生的校内成绩:或 2.由获推荐学生自行填写校内成绩。学生在递交入学申请后将在电邮收到填写校内成绩的表格,填写后列印并由校方盖章,于1月15日或之前上传至入学申请系统即可。 校方递交推荐表格后,将在邮箱里收到已填写的推荐名单,列印后由校长签字盖章,发送至msp@ust.hk)即完成推荐程序: 本校将于2026年1月7日起以电邮、手机短信通知学生有关线上面试的安排。学生须在1月10日或之前回复是否参加面试; 线上面试将于2026年1月30日及31日举行; 获推荐学生必须参加面试。请校长、老师尽量安排并容许获推荐学生参加线上面试; 2026年3月中旬公布录取结果,根据面试表现,已出席面试的同学有机会获得有条件录取资格; 参加过2026年1月面试的同学将无需参加6月下旬的面试。 香港科技大学将综合申请人面试表现、高中成绩、综合素质等择优录取。另外,申请人的高考外语语种必须为英语,高考外语语种并非英语的申请人必须具有有效而达标的英语考试(如:雅思、托福等)成绩。 出席面试的申请人将有机会获得录取优惠。录取通知书将清楚列明申请人所须达到的高考成绩及/或其他录取优惠。 申请条件: 1、必须为高三年级学生,并于2026年参加全国高考; 2、高三上学期校内成绩须平均在全年级前20%以内,及英语分数达到120分或以上。 推荐名额:非常少,一般5个名额左右 申请程序: 1、获校长推荐的学生必须于2026年2月5日或之前在理大网上报名系统完成报名及缴交申请费用。 2、获推荐的学生需准备以下申请文件: ①个人陈述(英文500字)须注明理大申请编号 ②各学期官方成绩单(包含各科成绩、各学年全年级总人数及学生排名等),获校长学生的填写附件一的推荐表格,由校长签字并加盖学校公章。 ③由学校相关负责老师统一将附件一的推荐表格和学生申请文件于2026年2月5日或之前扫描PDF,发送至邮箱:jee.study@polyu.edu.hk。 香港理工大学的校长推荐计划是让学生参加港理工高考前提前面试的渠道之一。除此之外,学生还可以通过3D计划参加。 值得注意的是,校长推荐计划入选者仍需完成常规网申,并遵循各校时间线。 通过校长推荐计划的学生可以获得两大入学优惠:一是可以提前进行面试,二是提前拿到不同程度的降分录取(有条件录取)。待高考成绩达标并缴纳留位费后,即可直接确认录取,无需参与6月底的面试。 入选校长推荐计划并不等同于获得录取保证。该计划的主要优势在于提供了“提前面试”的机会,从而提升了被录取的可能性,但最终结果仍由以下两个关键环节综合决定: 提前面试表现:面试是决定录取的关键环节之一,通常采用全英文的小组讨论或能力测试等形式,旨在全面评估学生的综合素质与学术潜力。 最终高考成绩:面试表现优异仅是一个方面,大学的最终录取将综合考量学生的高考总分、英语单科成绩以及其他加分项。因此,参与计划的学生仍需全力备战高考,争取最优成绩。 校长推荐计划的名额非常有限,不管是因为没有达到推荐资格,还是因为没有考虑好是否要申请港澳的学校而错失良机,都可以通过正常的流程来进行申请。 往年只有少部分申请者拿到了校长推荐名额,大部分学生都是走的常规申请拿到了录取,所以即便是没有拿到校长推荐资格,也不用气馁。



