刚刚!有学生投稿称
已经查到了自己高考体检结果
各位同学,你们查了吗?
还没查到体检结果的同学
也不要过于着急,
可能是因为部分地市体检信息未更新,
但目前查询入口已经开放
同学们近期注意查看哦~
①关注【广东中学生】公众号,点击【广东高考】-【高考体检结果查询】进入体检结果查看页面;
②考生凭高考账号登录高考报名系统,若忘记密码可点击按钮“忘记密码”进行找回;进入系统后,点击【考务信息】-【体检信息】即可查看。有些体检结果上传有延迟,若考生尚未查看到体检结果的考生,请耐心等待!
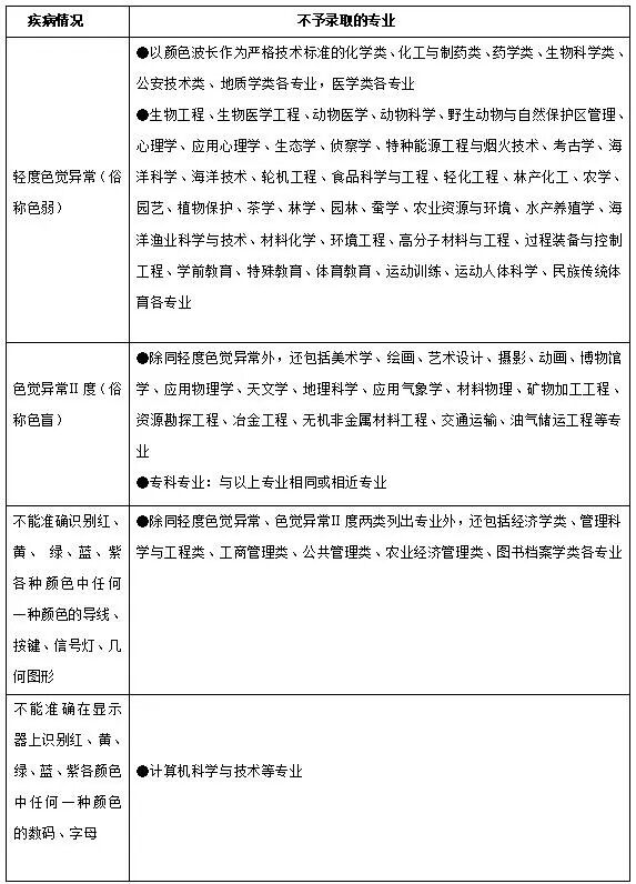
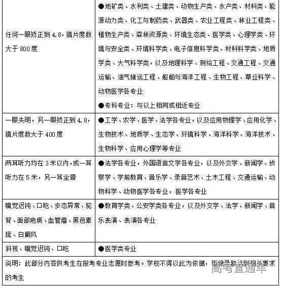
(1)考生患有下列疾病,学校可以不予录取
①严重心脏病(先天性心脏病经手术治愈,或房室间隔缺损分流量少,动脉导管未闭返流血量少,经二级以上医院专科检查确定无需手术者除外)、心肌病、高血压病。
②重症支气管扩张、哮喘、恶性肿瘤、慢性肾炎、尿毒症。
③严重的血液、内分泌及代谢系统疾病、风湿性疾病。
④重症或难治性癫痫或其他神经系统疾病;严重精神病未治愈、精神活性物质滥用和依赖。
⑤慢性肝炎病人并且肝功能不正常者(肝炎病原携带者但肝功能正常者除外)。
⑥结核病除下列情况外可以不予录取。
a.原发型肺结核、浸润性肺结核已硬结稳定;结核型胸膜炎已治愈或治愈后遗有胸膜肥厚者;
b.一切肺外结核(肾结核、骨结核、腹膜结核等)血行性播散型肺结核治愈后一年以上未复发,经二级以上医院(或结核病防治所)专科检查无变化者;
c.淋巴腺结核已临床治愈无症状者。
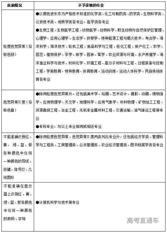
(2)考生患有下列疾病,学校有关专业可以不予录取
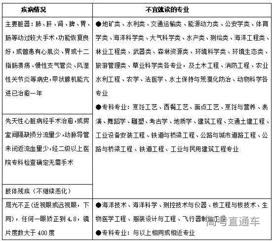
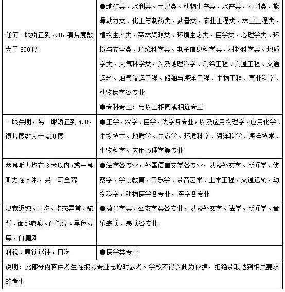
(3)考生患有下列疾病不宜就读的专业
热门问答
Q:如果错过规定体检时间还未进行体检怎么办?
A:根据广东省教育考试院通知,考生须在2月28日前完成体检。按照往年的安排,如果没能在规定时间内体检,还可以参加复检,须及时联系当地招生办或学校老师,咨询是否可以复检。
Q:查询到体检报告后需要做什么?
A:体检报告出来后,应及时检查各项数据信息是否无误,如检查结果有误或对体检结果有疑问,应及时向学校、当地招生办或是相关的体检部门提出,按规定程序申请更正或复检。
另外要认真地最后的体检结论,然后对照上文,看看自己哪些专业能报,哪些专业不能报。
不要等到最后要报志愿之前才注意到,那时各个医院的体检工作已经结束了,数据也已经上报到市教育考试院了,到时再修改就基本没有可能。
Q:对体检结果有异议怎么办?
A:如果对体检结果有异议,可以在体检结果公布后的规定时间内提出复检申请。
参加春季高考高职分类招生录取的考生如需参加复检,须于3月1-7日进行复检,复检后需修正数据的,须于3月15日前上报。仅参加6月份夏季高考招生录取的考生,复检时间安排在6月11日至13日期间,复检后需修正数据的,须于6月11日至21日期间上报。
Q:有视力要求的,高考后再做矫正手术来得及吗?
A:高校录取会看高考体检结果,如果对视力有要求的专业,体检结果不达标不能被录取。如需做视力矫正手术,应在高考体检前完成。
Q:复检要重新缴费吗?
A:如果体检不合格还要复检的,还要缴纳复检的费用。
Q:被要求复检怎么办?
A:心态放平,按要求进行复检即可。








