这类学校之所以热门,是因为一旦升格为本科,不仅代表着办学实力获得认可,也为在校生未来的升学和就业打开了更宽的路。正因如此,它们在招生时竞争往往十分激烈。
最近两年,广东已有5所高职院校成功升本:2024年,肇庆医学高等专科学校升为肇庆医学院,广东轻工职业技术学院升为广东轻工职业技术大学;2025年,顺德职业技术学院、深圳信息职业技术学院、广州番禺职业技术学院也相继升格为职业技术大学。
眼下,在职业教育加快发展、政策支持不断加码的背景下,广东仍有多所高职院校朝着“升本科”的目标积极准备。近期,不少学校在2026年新年贺词或地方“十五五”规划中,都明确提到了升本计划。下面是根据公开信息整理的部分院校最新动态:
近日,随着韶关“十五五”规划建议全文公布,两校的发展方向也进一步明确。规划中提出,在高等教育方面,明确支持广东松山职业技术学院升格为职业技术大学。

从学校自身的动态来看,广东松山职业技术学院的升本工作也在扎实推进。在2025年新年贺词中,学校明确指出,韶关市教育强市目标已明确支持其申办职业本科院校,并强调要围绕建设特色鲜明的高水平高职院校目标,持续“创强、进‘双高’、冲本科”。




2025年11月12日,东莞职业技术学院召开“十五五”规划编制暨本科层次职业学校申报动员大会。

顺职大副校长罗丹作《“十五五”之办学层级规划》讲座,阐释了本科层次职业学校的创建流程、可行性指标、申报材料要求、建设提升举措、风险评估程序,为学校申报本科层次职业学校相关工作提供了有针对性和操作性的指导建议。
东莞职院校长贺定修从前瞻规划、目标引领、组织保障、任务细化等方面提出落实相关工作的具体要求,勉励全校各部门、各二级学院紧扣目标任务,以“一盘棋思维”协同推进,以“钉钉子精神”攻坚克难,高质量完成“十五五”规划编制与本科层次职业学校申报各项工作。


广东职业技术学院在2026年的新年贺词中提到:向着建成纺织服装智能制造特色鲜明、具有一定影响力的职业本科大学勇毅前行。



1月11日,《广州市中等职业教育质量报告(2025年度)》(以下简称“报告”)在市教育局官网发布。该报告指出:支持广州铁路职业技术学院等有条件的市属高职院校申办职业本科。
此外,广州铁路职业技术学院在2026年的新年贺词中提到:要锚定目标任务,坚定信心、乘势而上,奋力推进学校新一轮“双高计划”建设、“十五五”规划建设,全力申报职业本科。


依学考录取:
3+证书:
广东工贸职业技术学院在2026年的新年贺词中提到:建设“特色鲜明、国内一流、具有国际影响力的高水平职业院校”,并朝着建设职教本科大学的目标接续奋斗。




中山火炬职业技术学院在2026年的新年贺词中提到:锚定“升格本科职业大学”核心目标,以“办学能力高水平、产教融合高质量”为导向,全力推进国家第二期“双高”建设。





广东工程职业技术学院在2026年的新年贺词中提到:让我们锚定"建高升本"的目标,一起为梦想奋斗、为幸福打拼,在内涵建设上淬炼底蕴。



广州民航职业技术学院在2026年的新年贺词中提到:2026年是“十五五”规划的开局之年,是学校“新双高”建设的攻坚之年,更是学校冲刺升本目标、深化改革发展的关键之年。



广东艺术职业学院在2026年的新年贺词中提到:全面推进省域高水平职业院校建设,奋力实现升本目标,为广东在中国式现代化建设中走在前列贡献广艺院力量。



10
中山职业技术学院在2026年的新年贺词中提到:以全力争取升格为职业本科院校为目标,奋力谱写学校高质量发展新篇章,以优异成绩迎接建校20周年。

历史类
物理类
美术类
依学考录取:
3+证书:

1月11日,《广州市中等职业教育质量报告(2025年度)》(以下简称“报告”)在市教育局官网发布。该报告指出:支持广州城市职业学院等有条件的市属高职院校申办职业本科。


12
在近日的第五次党代会上,广东水利电力职业技术学院党委书记李艳娥作工作报告时强调,要瞄准“双高计划”建设与申报本科层次职业学校两大目标。到2030年,学校高质量完成第二期“双高计划”建设任务,进入本科层次职业学校办学行列。到2035年,全面完成“双高计划”建设任务,建成全国领先、具有国际影响力的水利电力职业技术大学。

物理类
普通类
高本衔接三二分段协同培养
中外合作办学
历史类
普通类
高本衔接三二分段协同培养
中外合作办学
美术类


2025年3月13日下午,广机电职院召开2025年高质量发展大会。会议要求:紧紧围绕学校申办“本科层次职业技术大学”的奋斗目标,扎实做好“夯基础、扬优势、补短板”工作,确保“十四五”收好官、“十五五”谋好篇。

物理类
历史类
美术与设计类
学考
3+证书
“白捡”个本科?如果你在读的专科学校升为了本科,你的学历会不会也跟着变?
答案是:不会。你的毕业证,由你入学时的那份录取通知书决定。
简单说,高考是按什么批次录取,毕业就拿什么批次的证书。比如你当年是以专科分数考入的,即使在校期间学校成功“升本”,你毕业后拿的依旧是专科毕业证,不会自动变成本科。
不过,学校从专科升为本科,带来的不仅是名称变化。它意味着学校整体实力迈上了新台阶,社会认可度也会相应提高,对你未来的发展同样是一种“隐形提升”。
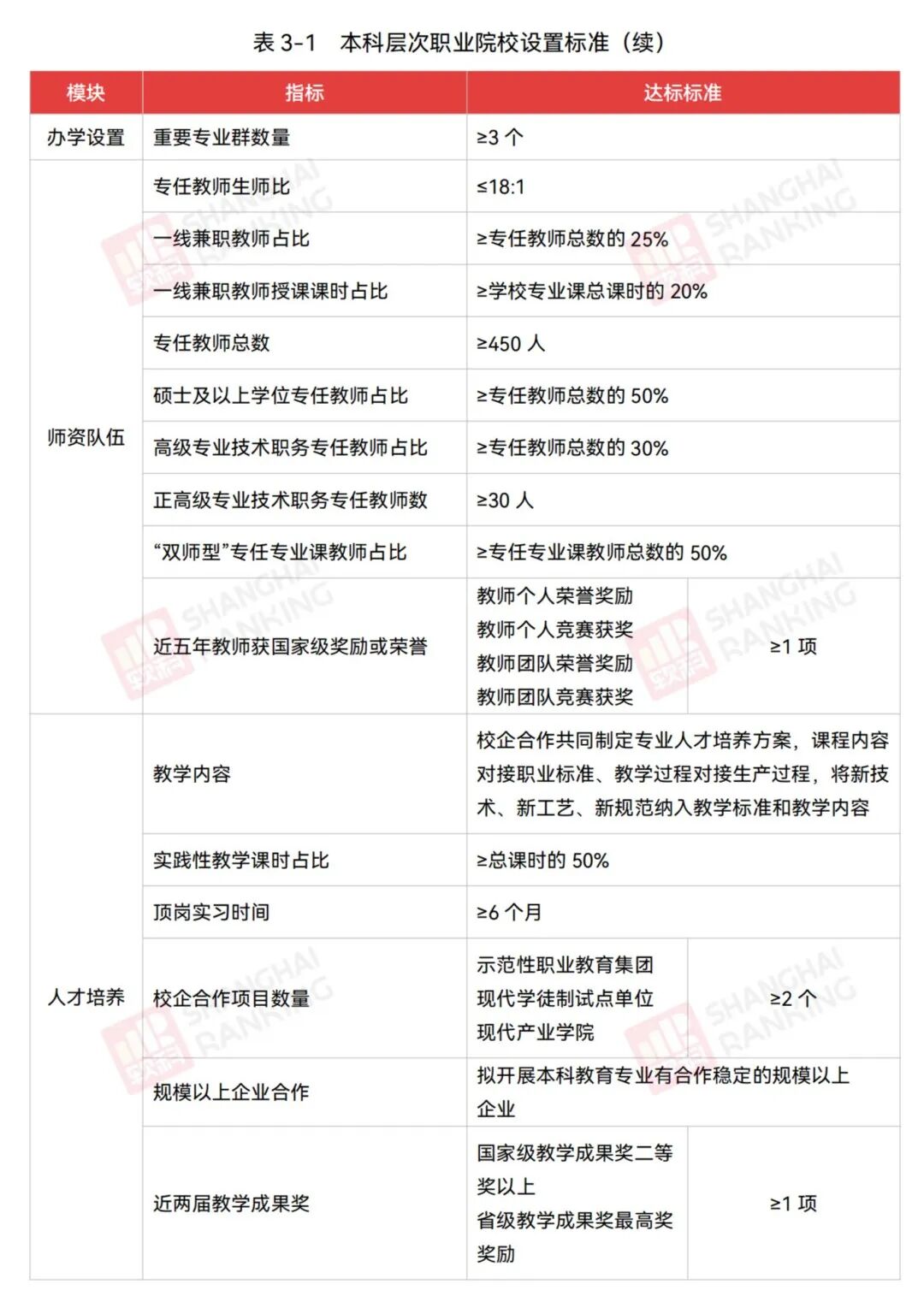
那么,一所专科院校要升为本科,需要满足什么条件?
根据教育部2021年发布的《本科层次职业学校设置标准(试行)》,主要从九个方面进行考核,包括办学定位、治理水平、师资队伍、专业设置、人才培养、基础设施、办学经费等。只有全面达到标准,才能成功“升本”。

截图自《2024中国高职院校升本分析报告》





















