广州番禺职业技术学院2019自主招生报考划重点
(内含招生专业、报考条件、录取原则、时间安排、考试大纲、报考材料要求)
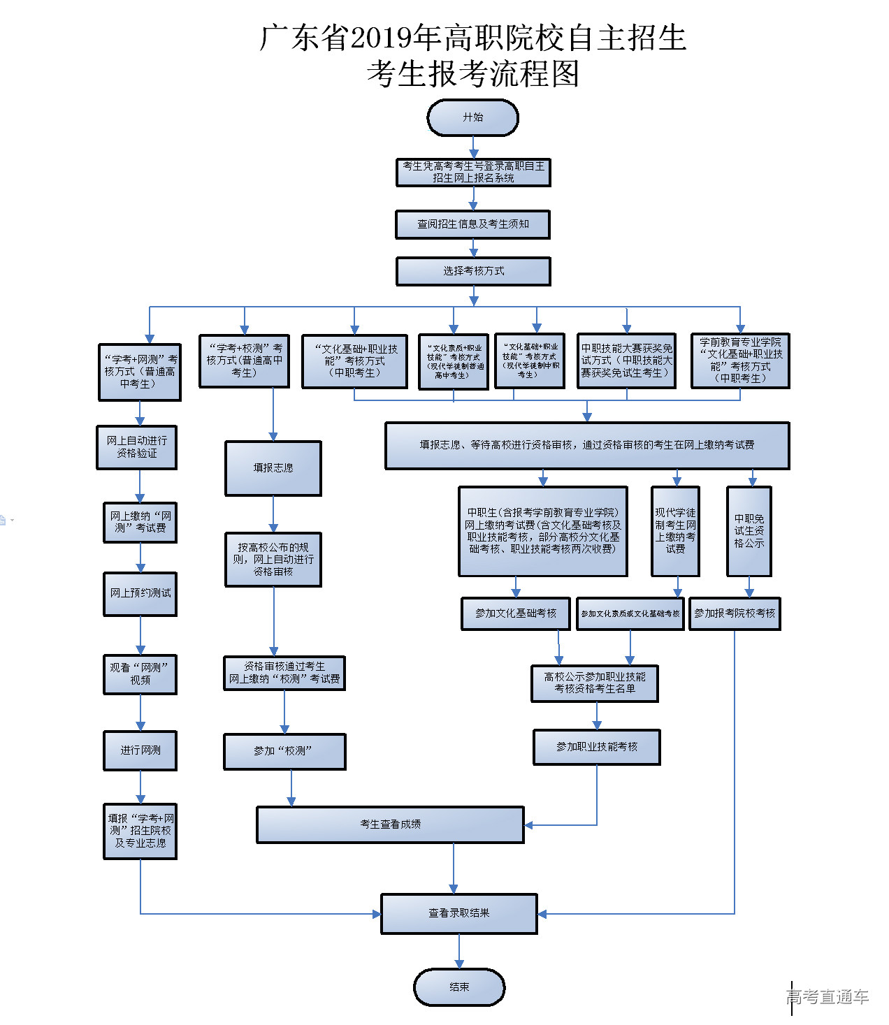
一、自主招生类型
“现代学徒制”(面向普通高中毕业生) 、“学考+校测” (面向普通高中考生)、“文化基础+职业技能”(面向中职毕业生)、“中职技能大赛获奖免试生”四种考核方式
二、招生专业和招生计划
(一)学校招生代码:学校全称:广州番禺职业技术学院,招生院校代码:12046
(二)招生专业及计划
(三)对视觉传播设计与制作、动漫设计、产品艺术设计、皮具艺术设计、艺术设计、环境艺术设计、首饰设计与工艺、宝玉石鉴定与加工、珠宝首饰技术与管理专业不招色盲者;因用人单位对身高有要求,报考酒店管理和旅游管理专业男生身高低于1.68米、女生身高低于1.56米的考生请慎重报考。
(四)学生宿舍住宿费为1000-1500元/学年。
(五)通过自主招生录取的学生,不得转学或转专业,请考生在填报志愿时,认真思考,慎重选报;
(六)如我校各自主招生的计划未完成,则将其转为面向广东省的普通高考类招生计划。
三、招生对象及报名条件
(一)普通高中考生报考条件
报考 “自主招生(含现代学徒制试点招生)”的普通高中考生:
1.符合广东省普通高等学校统一招生考试报名资格并取得2019年考生号的应、往届普通高中毕业生;
2.文科类、理科类普通高中考生的3门普通高中学业水平考试科目均须获得等级成绩,且至少有1门达到C级及以上等级。美术类普通高中考生的3门普通高中学业水平考试科目至少有2门学科成绩达到D级及以上等级。文科类考生的3门考试科目为物理、化学、生物;理科类考生的考试科目为思想政治、历史、地理;美术类文科考生的考试科目为物理、化学、生物;美术类理科考生的考试科目思想政治、历史、地理;
3.美术类普通高中考生须参加2019年普通高等学校招生美术类对应科目的术科统一考试,并取得成绩;
4.身体状况符合相关要求的考生。
(二)中等职业学校考生报考条件
报考 “自主招生”的中等职业学校考生:
1.符合广东省普通高等学校统一招生考试报名资格并取得2019年考生号的应、往届中职(含职业高中、成人中专、技工学校)毕业生;
2.中职阶段就读的专业与我校招生专业直接相关,并取得与所考报的招生专业大类相关的职业资格技能等级证书。职业资格技能等级证书原则上为国家职业资格中级及以上技能等级证书,或广东省教育考试院主考的专业技能课程B级及以上证书,或省级以上人力资源和社会保障部门主考(或授权)的中级及以上技能等级证书,或国家旅游局及其授权单位的导游员资格证(仅限酒店管理专业)。获广东省中等职业学校技能大赛二、三等奖的毕业生(毕业两年内),可免考相关专业要求的“技能证书”;
3.身体状况符合相关要求的考生。
对应专业和技能证书具体要求如下:
面向中职生自主招生要求中职对口专业及技能证书对应表
注:考生必须先确定中职所学专业与我校招生专业直接相关,再对应所取得技能证书或课程证书与招生专业所要求的相一致。技能证书上必须注明有中级/四级及以上等级字样,同时发证机关必须为省级以上人力资源和社会保障部门主考(或授权)的技能等级证书;专业技能课程证书必须注明有B级及以上等级。协会颁发的证书(如协会的单证员、跟单员)和上岗位证(如会计从业资格证等上岗证)不视为中级技能证书。
四、考生报名及志愿填报
(一)报名采用全省统一网上报名方式。依据本人意愿,填报一所高职院校,填报志愿并确定后无法修改。已被“依据学考成绩招生”或“3+专业技能课程证书”考试招生录取的考生不得再参加高职院校自主招生考试报名。
(二)普通高中毕业生根据我校招生专业类型和本人报考条件填报最多2个专业志愿,中职毕业生根据我校招生专业类型和本人报考条件填报最多1个专业志愿(如填报第二志愿直接视为无效)。
(三)网上报名具体程序如下:
1.考生在3月27-31日期间登录“广东省2019年高职院校自主招生网上报名系统”(网址:http://www.eesc.com.cn/gzks ),使用高考报名号及密码进行报名,阅读相关报考规定、要求;
2.考生可根据本人报考条件,在 “现代学徒制”(面向普通高中毕业生) 、“学考+校测” (面向普通高中考生)、“文化基础+职业技能”(面向中职毕业生)、“中职技能大赛获奖免试生”四种考核方式中进行报考;
3.报考材料上传
普通高中考生的学业水平成绩等资料由系统自动验证审核,无需提交纸质材料,考生直接填报志愿即可。
中职毕业生考生须在报名系统中按要求上传加盖中职学校公章的中职阶段就读及就读专业证明材料原件电子版(中职往届毕业生考生上传中职阶段毕业证书原件电子版),及获取的职业资格技能等级证书原件电子版;
中职考生需在报名系统上传电子版材料包含:
①中职应届毕业生考生上传加盖中职学校公章的中职阶段就读及就读专业证明材料原件电子版(点击下载参考模板中职学籍证明-自主招生报考证明材料模板);中职往届毕业生考生上传中职阶段毕业证书原件电子版;
②上传获取的职业资格技能等级证书原件电子版(含封面及内页);
③上传技能大赛获奖证书原件电子版(符合中职技能大赛获奖免试录取、免考“技能证书”条件的考生提供);
各中职学校须认真审核本校应届毕业生考生提交的报考材料,经所在学校审核盖章(无盖章确认的材料视为无效),并须签署推荐意见,扫描电子版。
相关材料参考模板可在我校招生网下载。
4.考生资格审核。普通高中考生的报考资格审核由网上报名系统自动完成;中职考生、符合中职技能大赛获奖免试录取、免考“技能证书”考生及现代学徒制考生的报考资格审核工作,由我校在4月2日前依据招生章程相关要求通过网上报名系统完成。
5.报考资格审查查询。考生登录报名系统网上查看报名资格审核通过情况。
6.缴交笔试考试费。考生务必于规定报考时间前在报名系统完成网上缴交考试费流程(缴费流程见招生网站说明),否则按自动放弃报名处理。缴费标准:文化素质(文化基础)考试缴费标准:120元/生。待获得职业技能考核资格后,再按我校要求缴交职业技能考核考试费。
7.打印准考证。4月10日,登录报名系统自行打印准考证并查看所安排考场。
五、考核方式及录取规则
面向普通高中生、中职生的自主招生(含现代学徒制)考核方式及招生录取规则
(一)考核方式
1.自主招生面向普通高中毕业生招生考核方式
机械制造与自动化(中外合作办学)专业面向普通高中毕业生采用“文化素质+职业技能” 的考核方式,文化素质考核采用高中学业水平考试的语文、数学、英语三科成绩(简称“学考”,满分值为300分);职业技能考核主要对考生进行职业适应性测试,采用学校自主命题测试(简称“校测”,满分值100分)的方式。
2.现代学徒制试点招生面向普通高中毕业生招生考核方式
普通高中毕业生采用“文化素质+职业技能” 的学校自行组织考核方式,文化素质考试和职业技能考核的权重比例为2:1。入学测试总分满分值为300分,其中文化素质考试满分值为200分,职业技能考核满分值为100分。
3.面向中职毕业生招生考核方式
中职毕业生实行“文化基础(含综合文化知识和专业综合理论)+职业技能”的学校自行考核方式,综合文化知识和专业综合理论、职业技能考核的权重比例为4:3:3。中职考生入学测试总分满分值为500分,其中综合文化考试满分值为200分,专业综合理论考试满分值为150分,职业技能考核满分值为150分。
(二)文化素质基础考试
1.我校面向中职生自主招生自行组织的文化基础考试统一在4月13日上午进行,考生来学校参加考试。中职毕业生文化基础考试以考察学生的综合文化和专业综合理论为主,综合文化知识采取统一命题、统一阅卷评分的形式进行,专业综合理论、职业技能考核按专业分别命题、分别考核;中职考生文化基础考试的考试内容涵盖自然科学和人文科学基本知识、职业道德基本要求、人际交往基本常识、汉语言运用能力、专业综合理论等技能型人才必备的实用性知识要求。按专业对专业综合理论、职业技能考核分别命题、分别考核。
2.我校现代学徒制试点招生面向高中毕业生自行组织的文化素质考试统一在4月13日上午进行,考生来学校参加考试。普通高中毕业生文化素质考试以考察学生的基础知识和综合能力为主,采取统一命题,统一阅卷评分的形式进行。考试内容主要侧重学生的语言运用能力、逻辑推理能力、信息采集和应用能力、综合解决问题能力、职业道德基本要求、自然科学和人文科学基本知识、人际交往基本常识等。③我校面向高中生自主招生的文化素质考试直接采用高中学业水平考试的语文、数学、英语三科成绩。
(三)职业技能考核资格确定
1.中职毕业生根据综合文化知识成绩和专业综合理论成绩之和,依据考生所填报的第一志愿按照招生计划1:1.5的比例分专业从高分到低分确定进入职业技能考核资格考生名单,各专业最低分数线的相同分数考生全部进入职业技能考核。
2.现代学徒制试点招生面向高中毕业生,根据文化素质考试成绩,依据考生所填报的第一志愿按照招生计划1:1.5的比例分专业从高分到低分确定进入职业技能考核资格考生名单,若第一志愿名额未满则从第二志愿增补,各专业最低分数线的相同分数考生全部进入职业技能考核。
3.面向高中生自主招生根据文化素质考试成绩(“学考”成绩总分),确定进入职业技能考核(“校测”)资格考生名单。入围职业技能考核的要求:“学考”成绩总分必须达到120分以上(含)。
4月17日前,我校确定进入职业技能考核的考生名单,并在我校招生网公示。经公示无异议后,学校组织职业技能考核。
(四)职业技能考核
4月20日,学校组织专家组进行职业技能考核。职业技能考核采取现场技能考核或面试答问的方式进行,主要考察学生专业技能知识、职业素质、实操能力、思辨能力及临场应变能力。
(五)录取办法
1.我校根据报考考生的专业志愿及成绩情况划定各专业最低录取分数线。原则上,录取考生的文化素质或文化基础考核总成绩不得低于文化素质或文化基础考核满分值的40%;职业技能考核总成绩不得低于职业技能考核满分值的60%。
2.我校采用专业志愿优先原则根据考生总分从高分到低分依次录取,在录取最低分数线上录满计划为止,其中普通高中毕业生职业技能考核成绩低于60分者或中职毕业生职业技能考核成绩低于90分者、无体检结果或体检不合格者不能被录取。
3.普通高中毕业生录取总分相同时,按职业技能考核成绩从高分到低分择优录取;如职业技能考核成绩相同时,按职业技能考核主考官成绩从高分到低分择优录取。无体检结果或体检不合格者不能被录取。中职毕业生录取总分相同时,按职业技能考核成绩从高分到低分择优录取;如职业技能考核成绩相同时,专业综合理论成绩从高分到低分择优录取;如专业综合理论成绩相同时,再按职业技能考核主考官成绩从高分到低分择优录取。无体检结果或体检不合格者不能被录取。
(六)考生成绩公示及录取备案
1.考生文化素质基础及职业技能考核成绩,报本校招生工作领导小组审核后,在我校招生网站公示,公示期3天。拟录取公示前,若有考生自愿放弃,不再顺延录取后续考生。如有专业生源不足时,经学校招生领导小组商定并报省招生办公室备案同意后,可调整计划到生源充足的专业。
2.考生考核成绩公示无异议后,拟录取的考生名单报省招生办公室审核备案,经省招生办公室审核通过的考生方可确认为正式录取。学校根据省招生办公室审核通过后的名单,在学校网站上公示,录取通知书发放时间与普通高考录取考生同步。
3.并被录取的考生可参加普通高考本科层次院校的录取,但不得参加普通高考专科层次高校的招生录取。考生参加普通高考被本科院校录取后,直接取消高职院校自主招生录取资格。
六、面向中职生免试录取及免考职业技能资格证书办法
(一)根据有关文件精神,获得广东省教育厅组织的广东省中等职业学校技能大赛获一等奖或全国职业院校技能大赛组织委员会组织的全国职业院校技能大赛三等奖及以上奖项的中职学校在校生,毕业两年内报考我校与获奖项目相应或相近的面向中职毕业生自主招生专业,个人进行网上报名并填写免试申请表(点击下载广州番禺职业技术学院2019年自主招生免试申请表,与该申请表一同发到广州番禺职业技术学院招生办邮箱12046@gzpyp.edu.cn)。学校根据考生的申报情况组织相关认定或测评,根据认定或测评结果确定是否给予免试,免试人数纳入我校面向中职毕业生自主招生各专业计划数。经省教育厅核实资格、我校考核公示后,可免试录取相对口自主招生专业。
(二)获广东省教育厅组织的广东省中等职业学校技能大赛二、三等奖的中职学校在校生,毕业两年内报考我校与获奖项目相应或相近的面向中职毕业生自主招生专业,经省教育厅核实资格,可免考“职业资格技能等级证书”,但仍需参加文化基础知识考试和职业技能考核,按正常的录取程序进行录取。
七、现代学徒制试点招生内容
(一)我校2019年通过高职自主招生开展现代学徒制专业试点招生,实行招工招生同步的方式,根据招生专业需求招收普通高中应往届毕业生。
(二)现代学徒制实行校企合作自主招生、实施交互联合培养。
1.学校与合作企业联合招生,共同制定招生招工方案,并共同完成招生的命题、考试和录取工作。
2.校企双方根据专业特点和工作岗位的实际需要,共同研制人才培养方案,开发课程和教材,采用学校教师和企业师傅双导师教学,实行学徒工学交替的学习模式,培养适合企业需要和能实现个人发展的高质量技术技能型人才。
3.校企双方共同制订考核标准,采取“过程考核”和“结果考核”相结合的评价方式,对学徒进行共同管理和评价。学徒在岗带薪学习,经校企双方共同考核合格后,获全日制文凭。
(三)报考现代学徒制试点专业的考生除应符合招收基本报考条件外,必须与培养企业签订劳动合同。
1.劳动合同须按照《中华人民共和国劳动合同法》相关规定进行签订并明确双方权责义务。年满18周岁的考生可在征询家长意见后个人签订;16周岁以上不满18周岁的考生应由本人和家长(或法定监护人)共同签订。
2.报考现代学徒制试点专业的考生与合作企业签订劳动合同后,即具备双重身份,既是学校的学生又是企业的员工。考生与合作企业双方须在录取前签订劳动合同,劳动合同期限应涵盖整个高职录取就读阶段。
3.报考现代学徒制试点专业的考生经我校录取后,不得转专业,工作岗位按学校与企业共同设置的岗位进行培养,工作待遇严格按照学生与企业签订劳动合同执行。
(四)招生对象、招生模式、联合培养企业说明
(五)学生身份、学习及住宿安排、教学计划和培养模式、工作岗位和相应的权利义务、签约等相关问题。
八、时间安排
(一)2019年3月27日前,招生宣传;
(二)2019年3月27日前,参加普通高考体检(已参加市县招办、中学统一组织的高考体检的考生不用再进行体检),生源学校须在地级市招生办公室统一安排下,到就近的市、县(市、区)二级甲等(含)以上医院或相应的医疗单位进行体检。没有体检结果的考生一律不得办理录取手续;
(三)2019年3月27-3月31日,自主招生接受网上报名,考生须在规定时间使用本人高考报名号及密码通过登录“广东省2019年高职院校自主招生网上报名系统”(网址http://www.eesc.com.cn/gzks)填报志愿及录入相关报名信息及按要求上传有关证明材料电子版;
(四)2019年4月2日前,考生资格审核。学校在报名系统中完成所有考生的资格审核工作,考生完成网上缴费。未在4月4日前完成网上缴费的考生视为自动放弃报考资格。
(五)2019年4月8日前,确定参加文化素质(文化基础)考试的考生名单;
(六)2019年4月10日,登录报名系统自行打印准考证并查看所安排考场;
(七)2019年4月13日上午,学校组织文化素质(文化基础)考试,全省自主招生院校统一时间考试;
(八)2019年4月17日前,公布进入职业技能考核考生名单;
(九)2019年4月20日,组织职业技能考核;
(十)2019年4月24日前,我校对拟录取考生进行体检结果核查;
(十一)2019年4月24日前,拟录取考生名单在学校招生网站公示, 并报广东省招生办公室审核备案;
(十二)2019年4月30日前,学校根据广东省招生办公室的审核备案结果,办理正式录取手续;
(十三)2019年9月,与普通高考录取新生同步办理报到入学手续;
具体时间安排以公布为准,请考生随时关注我校的招生信息网。
九、自主招生考试大纲发布
4月13日文化素质基础考试(笔试)、4月20日职业技能考核(面试)大纲已发布,详情请点击浏览我校招生信息网发布。
十、学校招生联系方式
咨询热线:020-34874086;84731206
通信地址:广州市番禺区沙湾镇市良路1342号广州番禺职业技术学院招生办公室(1号楼2楼1219室) 邮政编码:511483
招生网址:http://zs.gzpyp.edu.cn
关注微信:"番职招生”微信公众号
关注小程序:"番职招生”小程序
招生邮箱: 12046@gzpyp.edu.cn
接受纪律监督与申诉联系部门:学校纪委办公室
监督电子邮箱: jwb@gzpyp.edu.cn
十一、自主招生报考需提交材料模板参考
(一)高中生
普通高中考生的学业水平成绩等资料由系统自动验证审核,无需提交纸质材料,考生直接填报志愿即可。
(二)中职生
1.在校生证明(点击下载参考模板中职学籍证明-自主招生报考证明材料模板)
中职应届毕业生考生须在报名系统中按要求上传加盖中职学校公章的中职阶段就读及就读专业证明材料原件电子版及获取的职业资格技能等级证书原件电子版。中职往届毕业生考生须在报名系统中按要求上传中职阶段毕业证书原件电子版及获取的职业资格技能等级证书原件电子版(含封面及内页)。
①在校生学籍证明中的专业必须与我校招生简章和报考系统中的专业名称完全一致(详情关注我校招生简章中的中职专业要求),否则视为专业不对口审核不通过。
②中职阶段就读及就读专业证明材料,需经申请人所在学校审核盖章,扫描电子版,再上传报名系统。
2.技能证书样板参考
特殊情况说明:
如已考证,但因尚未毕业或技能证书尚未出证等原因,尚未拿到技能证书,无法立即提供技能证书原件扫描。考生可提供技能证书网上查询成绩或证书介面打印版。
广东省人力资源和社会保障厅查询网址:
http://gdrst.gdhrss.gov.cn//sofpro/gecs/zs/chaxun.jsp
国家职业资格证书全国联网查询网址:
http://zscx.osta.org.cn
(三)免试或免技能证书要求
广东省教育厅组织的广东省中等职业学校技能大赛获一等奖或全国职业院校技能大赛组织委员会组织的全国职业院校技能大赛三等奖及以上奖项的中职生可申请免试,获广东省教育厅组织的广东省中等职业学校技能大赛二、三等奖的中职生可申请免技能证书,个人进行网上报名并填写免试申请表(点击下载广州番禺职业技术学院2019年自主招生免试申请表,与该申请表一同发到广州番禺职业技术学院招生办邮箱12046@gzpyp.edu.cn)
。
如尚未取得证书,可由发证机构开具获奖证明(而不是由就读学校开具),现提供往年报考考生提供材料。
十二、系统报考操作说明
1.系统网址
登录广东省教育考试院开发的“广东省2019年高职院校自主招生网上报名系统”报考
2.报名流程图
第一步:根据考生个人的毕业类型和考生属性,正确选择相对应的报考类型。
第二步:中职生选择正确并相对应的中职专业和技能证书(高中生略过)
1.建议通过快速查询,选择你所就读的专业(部分中职学校可以使用专业简称或专业方向设置就读班级名称,在系统选择时,专业名称必须与我校招生简章和报考系统中的专业名称完全一致)
2.建议通过快速查询,选择你所获取的技能证书(可选择输入多条技能证书记录)
第三步:志愿填报
省自主招生报名使用院校代码和专业代码填报,如误选报考类型或专业代码、中职就读专业或技能证书不符会导致无法正常报考。
注:如填报有误,请及时更改,审核通过后无法进行信息更改及退费
第四步:等待审核
我校在填报一至两个工作日完成审核,考生随时关注审核状态。
第五步:缴交考试费
第六步:完成报名
报名结束,等待资格复审,通过后打印准考证(打印时间见招生网信息发布)





















