考生及家长:
2025年黑龙江省定向培养军士体格检查分数线已划定,其中,物理类男性考生不低于296分,物理类女性考生不低于358分;历史类男性考生不低于317分。具体名单见附件1。
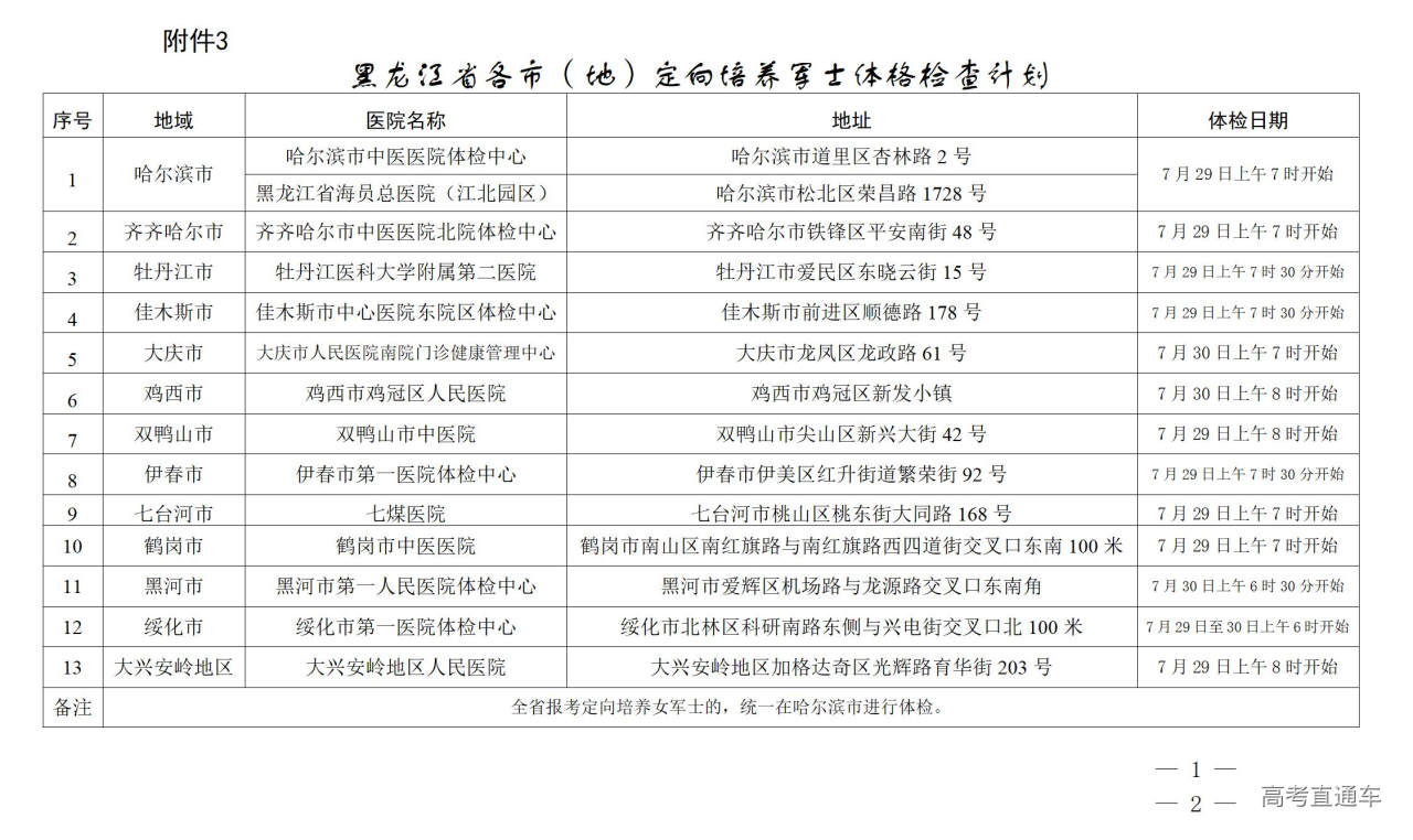
男军士体格检查由报考地市级征兵办公室统一组织,女军士由哈尔滨市征兵办公室统一组织,具体计划见附件3,届时请报名上线考生按通知要求参加。
需要强调的是,只有政治考核合格且在划定分数线以上的考生才有参加体格检查的资格。近期,考生及家长务必保持通信顺畅,确保随时随地能与考生或者家长取得直接联系。因个人疏忽、未关注官方发布信息等原因,未按时间节点和有关要求参加体格检查或者复检,视为自动放弃,体检结论作不合格处理,后期不再组织体格检查。参检人员当天须持本人身份证、准考证和已填写的《病史调查表》及相关诊断证明、病历等证明材料,按规定时间和指定地点参加体格检查。
各市(地)咨询电话
1.哈尔滨市0451-84616618
2.齐齐哈尔市0452-6474023
3.牡丹江市0453-8121881
4.佳木斯市0454-8362022
5.大庆市0459-6577029
6.鸡西市0467-2564105
7.双鸭山市0469-4273330
8.伊春市0458-3368099
9.七台河市0464-8366122
10.鹤岗市0468-3865027
11.黑河市0456-6569333
12.绥化市0455-8316218
13.大兴安岭地区0457-3479133
附件:
1.参加2025年招收定向培养军士体格检查人员名单
2.2025年招收定向培养军士政治考核合格人员名单
3.黑龙江省各市(地)定向培养军士体格检查计划
黑龙江省人民政府征兵办公室
2025年7月28日
附件1:参加2025年招收定向培养军士体格检查人员名单.xls
附件2:2025年招收定向培养军士政治考核合格人员名单.xls
附件3:黑龙江省各市(地)定向培养军士体格检查计划.docx


