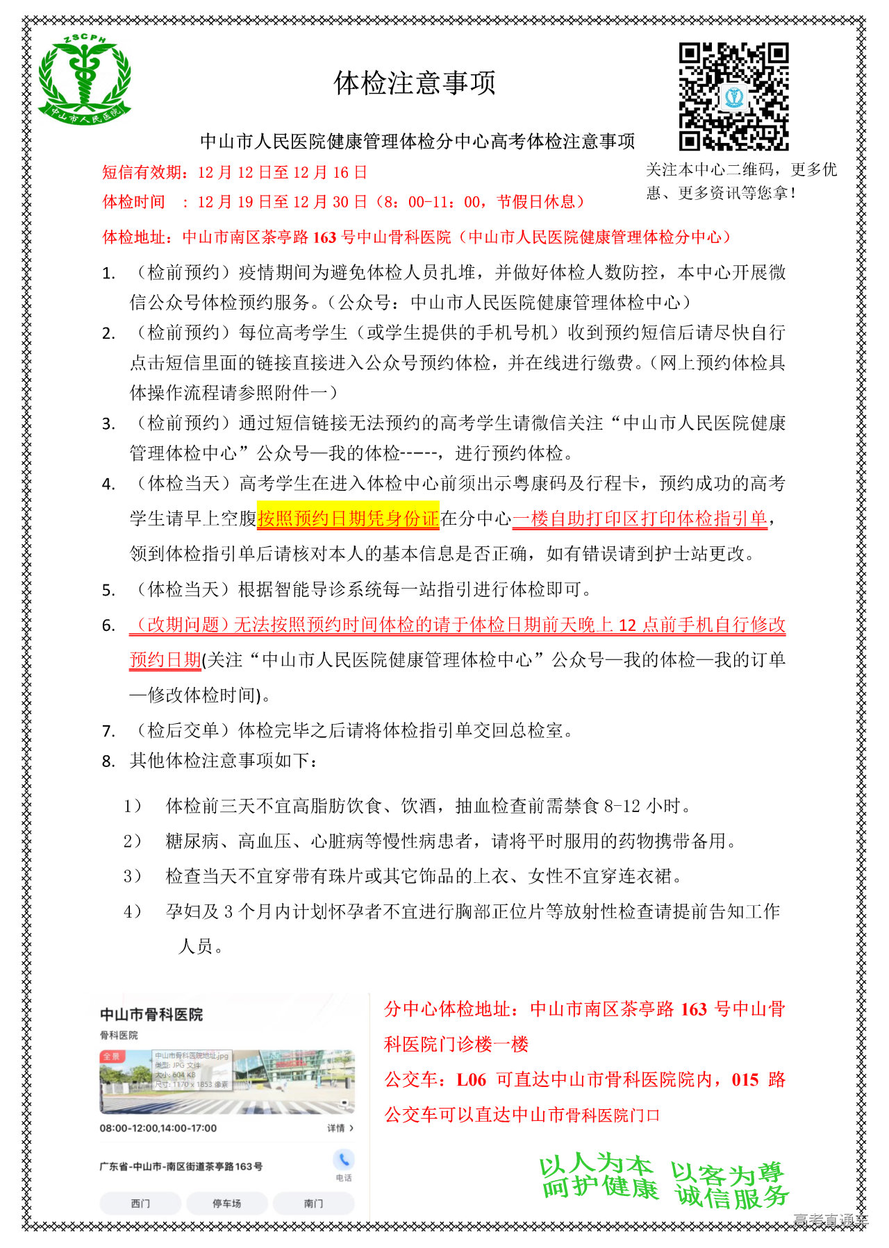
一、中山市2023年高考体检拟安排在2022年12月进行,我市社会考生体检安排在中山市人民医院健康管理分中心(中山市骨科医院)进行,体检时间:2022年12月19日至12月30日(8:00-11:00,节假日休息)。
二、参加高考体检的社会考生请在2022年12月12日至16日期间按照中山市人民医院健康管理分中心的指引(体检注意事项、高考体检社会考生预约流程)进行预约、缴费,并严格按照预约的时间去医院进行体检。
三、社会考生参加体检当天早上7点30分到达中山市南区茶亭路163号中山市骨科医院入口预检分诊处测温处等待入场,家长不能进入体检场地,在分中心一楼自助打印区打印体检指引单并凭本人身份证领取自己的体检二维码。领到体检指引单后请核对本人的基本信息是否正确,考生要完成体检所有项目后(不要缺漏体检项目),请将体检指引单交回总检室后才能离开。
四、社会考生体检结束后,2023年1月6日后考生可以登录广东省教育考试院普通高考报名系统查询自己体检结果,考生体检项目有异常的,可在2023年1月14日之前向报名点提出申请复检,其中肺结核的复检安排在中山市第二人民医院,其它项目复检拟安排在中山市人民医院,复检日期安排在2023年3月7日。社会考生参加体检和复检还需按照医院短信提示,提前网上预约缴费。
五、社会考生参加体检和复检需了解中山市疫情防控相关要求,并按照医院高考体检防疫要求积极配合做好相关防疫措施,所有需参加体检的社会考生均须注册“粤康码”信息,未注册“粤康码”的考生不予体检。考生在参加体检时出示粤康码、健康申报卡给体检医院工作人员检查。
中山市骨科医院健康申报卡二维码:

如体检有关安排和要求有变,会提前一周发布相关公告,请考生关注“中山市教育和体育局”微信公众号和中山市招考网最新公告。考生体检咨询电话:0760-12345。
附件(可下载):中山市人民医院健康管理分中心指引(体检注意事项、高考体检社会考生预约流程).pdf

