这并非错觉。近年来,国考岗位中明确要求四六级成绩的比例显著上升,已稳定在25%以上。换句话说,平均每四个岗位里,就有一个把四六级设为“硬门槛”。特别是在中央国家行政机关本级,诸如外交部、商务部等热门单位,很多岗位都明确要求四级或六级成绩须达到425分以上,部分核心岗位甚至要求六级分数在550分以上或提供相应的雅思、托福成绩作为替代。省级以下的海关、海事、税务等机构也是如此。 中央国家行政机关(本级)部分岗位要求 所以,千万别再信“四六级无用论”了!等到大四准备考公时,才发现因为英语成绩不达标而无法报考心仪岗位,就真的来不及了。高中阶段打好英语基础,大学期间顺利通过四六级考试,能让你在未来的国考选岗中拥有更大优势。一般来说,岗位要求越具体,符合条件的人就越少,竞争压力反而可能更小。
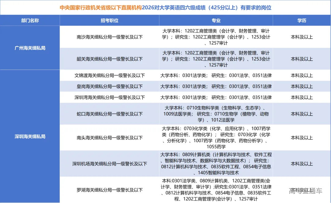
最后,附上2026年度国考各招考单位对英语四六级成绩有要求的岗位供大家参考(数据人工整理,仅供参考)👇

由于该部分对四六级要求的岗位数量较多,篇幅有限,无法一一展示,下图以广东为例供大家参考。





















