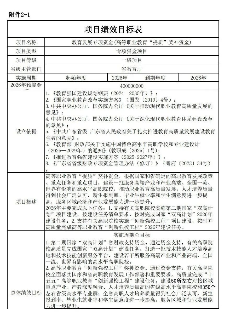
刚刚,省教育厅公示了广东省2026年教育发展专项(职业教育培优工程)资金安排方案👇

第二期国家“双高计划”中,共有12所院校获得省财政支持(不含深职大、深信大、广航职院和广东农工商职院),资金总额18240万元。此外,61所高校获教育发展专项——高等职业教育“提质”奖补资金,其中A/B/C类规划院校共计21365万元,包含前述已获“双高计划”支持的12所院校。两项累计投入39605万元。
具体到各院校,广东轻工职业技术大学以4779万元的获资金额居首,广东机电职业技术学院位列第二,获资2601万元。获资超过2000万元的院校还包括广东科学技术职业学院、广东工贸职业技术学院、广东职业技术学院、广东食品药品职业学院和广东水利电力职业技术学院。

具体资金安排表如下:







