市直各高考报名点:
我市2026年普通高考市直学校考生体检工作定于惠州市第一人民医院进行。本着服务考生、方便考生的原则,抽血项目将由医院派医务人员前往学校采集,其余体检项目则由各校带队老师统一组织考生前往医院参加。现将具体安排通知如下:
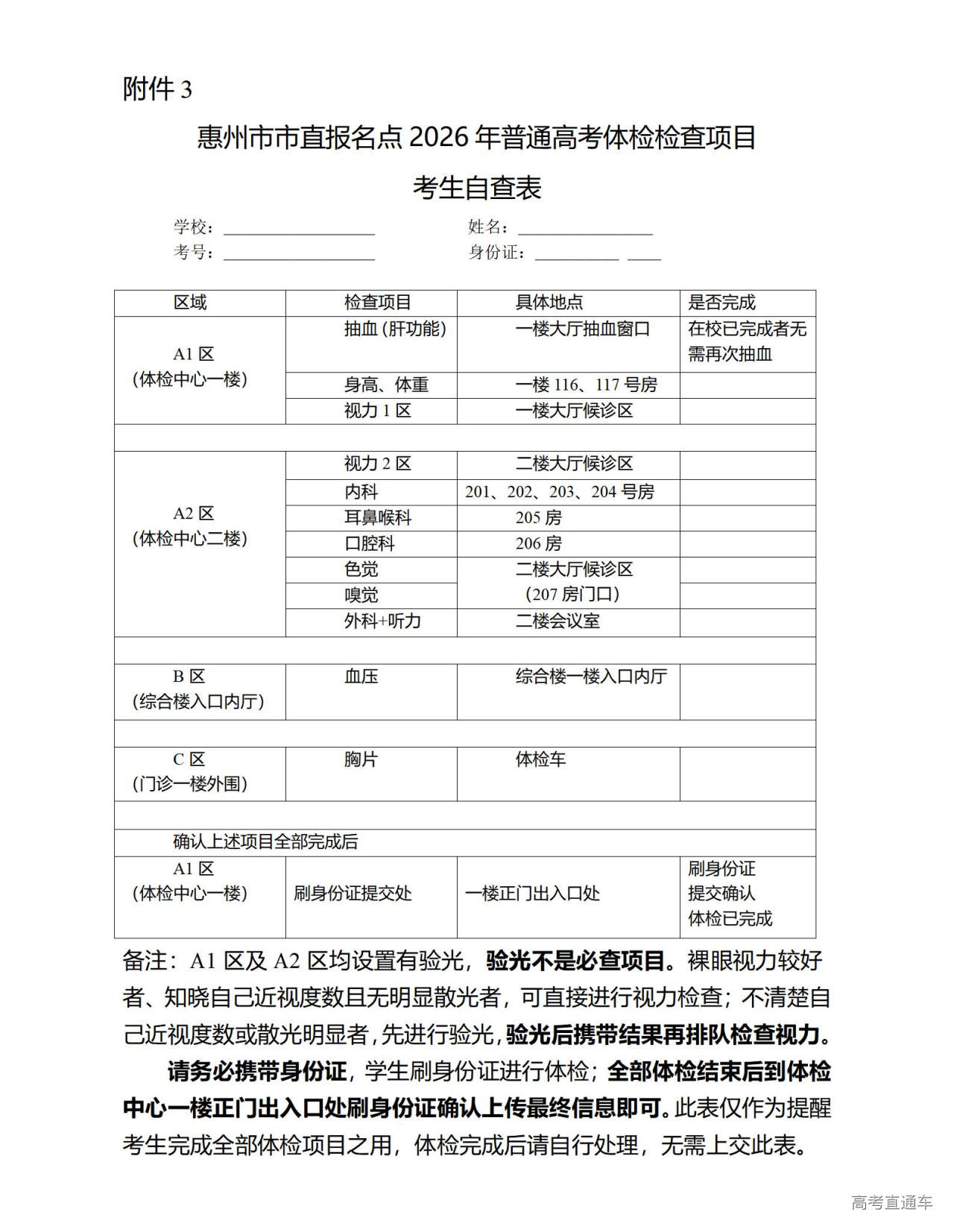
(一)时间安排 每日7:30-9:30进行抽血,各校具体日程详见附件1。请各校体检负责人及时与市第一人民医院健康管理中心对接。 (二)体检费用 2026年普通高考体检费标准为95元/人(惠州市第一人民医院收费标准)。请各校尽快收齐费用,最迟于抽血前一天前往惠州市第一人民医院综合楼一楼健康管理中心缴费,并领取验血与胸片条码。 (三)现场准备工作 为保障抽血工作顺利进行,请各校配合医院提前做好以下准备: 1.抽血场地:选择宽敞、明亮的室内场地。请学校门卫在医院车辆抵达后予以放行并引导至抽血点。 2.抽血处:配备长条桌及椅子(按每80人配置1张桌子、2张椅子)。 3.贴管处:准备2张桌子及2张椅子。 4.后勤保障:提供可供热水的饮水机、一次性水杯及葡萄糖粉。 5.应急设备:准备1张小床,以备学生晕血时使用。 6.医疗支持:校医需到场参与抽血期间的保健工作。 (四) 抽血注意事项 1.考生须于抽血前一天22:00后禁食禁水,抽血结束后即可进食。 2.体检期间患病的考生,应提前向老师及医生说明,以便调整体检时间。有晕血史的考生,抽血时须告知护士。 3.抽血前一周内如需服药,请在医生的指导下服用,以免因用药导致转氨酶升高。 4.抽血前学校应把考生按一组10人分好小组并任命组长,抽血当天由组长分发抽血标签。考生需妥善保存验血条码,切勿折皱、摩擦或提前撕开标签,以免因标签损坏而需重新打印标签和抽血。 5.抽血时,考生切勿拧松或拔开抽血试管的绿色胶塞,以免破坏试管负压导致抽血失败。 (一)各校体检时间 2025年12月15日至2026年1月13日,各校具体日程见附件2,请认真查阅并做好组织工作。 (二) 体检集合时间 1.其他体检项目于每日下午进行。未安排上门抽血及因个人原因错过集中抽血的考生,将统一于2025年12月21日、12月28日上午进行补抽血。 2.请各校带队老师按具体日程,分批次将考生送至医院指定区域集合。批次时间安排如下: 第一批时间13:30,第二批时间14:30,第三批时间15:30 (不得晚于16:30到场) 3.集合地点:惠州市第一人民医院,西门进入A区(综合楼一楼健康管理中心) (三)考生注意事项 1.考生须持身份证及《惠州市市直报名点2026年普通高考体检检查项目考生自查表》(附件3,以下简称《自查表》)参检。 2.考生需依据《自查表》自行核对是否完成所有项目(此表无需上交)。全部项目完成后,请至A区交表确认处刷身份证提交体检结果,确认后于医院西门集中点候车离开。 3.前期未按时完成抽血的考生请注意: (1)已由报名点代缴体检费的考生:需提前到学校(报名点)领取抽血条码凭条码(2025年12月21日、12月28日)到体检医院抽血。 (2)个别未缴体检费的考生:需先到医院综合楼一楼健康管理中心收费处交费,缴交高考体检费(95元/人)并领取抽血条形码抽血。 (3)抽血时间:当天8:00-9:30(抽血前一天22:00后至抽血前禁食禁水),逾时当日不再抽血。抽血地点:A区(综合楼一楼健康管理中心)。 (四) X线摄影-胸部正位检查注意事项 1.特殊情况报备:如考生已怀孕或有其他特殊情况,应提前通过学校向体检机构书面报备。怀孕考生申请不参加X线摄影-胸部正位检查的,须提供医院出具的医学证明,并在体检现场提交医务人员、本人签字确认,后续由体检机构统一提交主管部门审核并判定体检结论。 2.衣物与饰品要求:检查前请摘除颈部饰品(如玉坠、项链等),并清空胸口口袋内的手机、钥匙、硬币、笔等金属或电子物品。 3.上衣穿着要求:请勿穿着印有大面积图案或装饰的上衣;女性考生请勿穿戴含金属材质的内衣。 4.检查流程:考生须凭提前发放的“胸片条码”至指定区域扫码,依次完成检查。 针对目前在外地参加集训的艺体类考生,以及户籍在惠州但在外市就读的考生,考虑到其返回惠州参加抽血和体检确有不便,经与医院协调,现设定统一体检日期。请各学校提前汇总相关考生名单,统一报送至我中心招生考试科。请以上考生务必于2026年1月11日8:00,在老师的带队下,准时前往惠州市第一人民医院健康管理中心,集中参加抽血及其他体检项目,逾期将不再另行安排。 (一)复检对象:高考体检结果为“未下结论”或“不合格”的所有考生,以及前期未按时参加体检的考生(复检名单届时由我中心另行通知各学校)。 (二)复检时间安排 1.参加2026年春季高考高职分类招生录取或单考单招等类型的考生:3月8日(星期天)上午。 2.高考补报名考生:3月8日(星期天)上午。 3.仅参加夏季高考招生录取的考生: 6月14日(星期天)上午。 (三)复检注意事项 1.需复检抽血项目的考生,须于抽血前22:00后禁食禁水。 2.其它时间不再安排复检,自行复检的结果不予承认,未按时参加复检的考生后果自负。 各学校要高度重视高考考生体检工作,须提前将体检安排、流程、项目和有关要求告知考生,组织带队老师和考生学习有关工作和纪律要求并严格遵守,分批分时间段,确保高考体检工作安全有序完成。 1.各校须安排责任心强的老师全程带队,负责本校考生(含本报名点的社会考生)的体检事宜,带队老师需管理好考生,及时与医院沟通,协调处理特殊情况,要做好三批时间段体检学生的衔接工作。 2.请将考生按班级、性别分组,约10人一组并指定组长,以小组为单位集合,排队有序入场。排队期间请佩戴口罩,保持安全距离,避免拥挤。 3.体检结束后,老师须指引学生有序离开,不得在医院其他区域逗留。若因管理不到位、未按流程操作,导致学生随意走动、与病人混杂,引发投诉或造成后果的,将追究相关人员责任。 4.因无纸化体检需网络支持,参检考生请勿在体检区域内刷视频、玩游戏,以免影响进度。考生家长、亲友及其他无关人员不得进入体检场所。 5.严禁在体检中弄虚作假或替检,一经查实,将按相关规定严肃处理。原则上考生都需按照体检安排参加体检。 (一)体检医院:惠州市第一人民医院 (二)医院地址:惠城区江北三新南路20号(合生大桥北桥头) (三)联系电话:2883636 (四)途经市第一医院公交线路:K2、7、11、16、369、388、699。途经市公安局、市财政局公交线路:5、30,下车后步行一个站的距离。途经知行学校公交线路:L1、8,下车后步行一个站的距离。
附件可下载:
附件1惠州市市直报名点2026年普通高考考生抽血时间安排表.xlsx
附件2惠州市市直报名点2026年普通高考其他体检项目时间安排表.xlsx
附件3惠州市市直报名点2026年普通高考体检检查项目考生自查表.docx









