一直以来,大学学费可能是这辈子最保值的一次投资。但近年来,随着学费的一次次上涨,很多家长和学生开始对此有所担忧:大学学费是不是有点高了呢?特别是民办和中外合作的一些院校,动辄几万一年的学费真心担负不起......
大学学费的上涨可能是由于多种因素的综合作用:
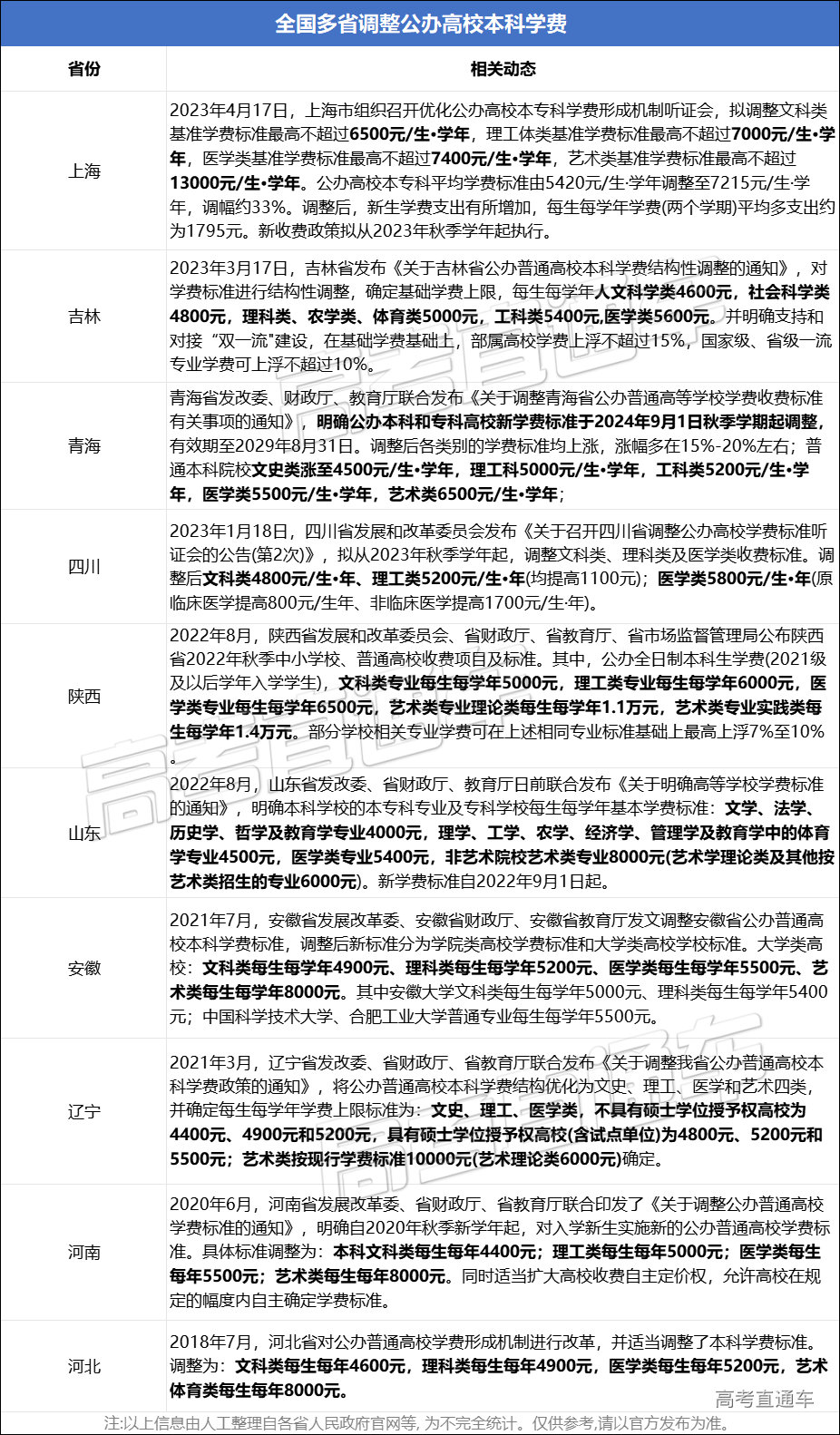
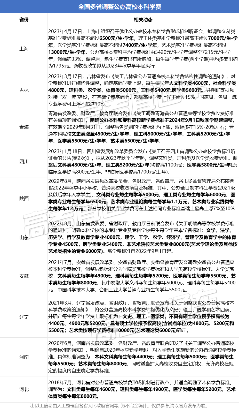
运营成本上升:大学的运营需要支付大量的费用,包括教职员工的工资、教学设备、图书馆资源、实验室设施等。随着社会发展和科技进步,这些费用不断上升,有时甚至超出了大学的财政承受能力。 提升教育质量:大学需要不断提升教育质量,为学生提供更好的教学环境和学习资源。这需要投入更多的资金,包括聘请更优秀的教师、改进课程设置、提供更多的学习资源等,这些都需要资金支持。 财政压力:政府的财政压力也是导致大学学费上涨的原因之一。随着人口红利的逐渐消失,政府的财政压力越来越大,因此教育经费的投入难以跟上大学教育的需求。 学生人数的增加:随着大学数量的不断扩大,学生人数的增加,大学的办学成本也随之增加。其实按5000人一年的标准来算,许多大学根本就是入不敷出。 近年来,全国多省都在对高校学费进行调整,涨幅基本在10%~30%左右,具体涨价结果可以查看上表。 广东高校的学费标准表如下,相对是处于一个收费的高标准。 具体情况如下: 公办本科的最高学费81500元/学年,为深圳大学深圳南特金融科技学院中外合办专业;最低学费4150元/学年,为韶关学院。 民办本科最高学费80000元/学年,为北京理工大学珠海学院;最低学费16000元/学年,为广州科技职业技术大学。 公办专科最高学费38900元/学年,为广东农工商职业技术学院的市场营销(与英国普利茅斯大学学分互认项目)专业。最低学费5128元/学年,为广东农工商职业技术学院和广东科贸职业学院。 民办专科最高学费48800元/学年,为广州涉外经济职业技术学院的酒店管理与数字化运营专业,系中外合作办学专业。最低学费11800元/学年,为潮汕职业技术学院。 中外合作办学院校最高学费120000元/学年,为北师大港浸大(UIC)。最低学费40000元/学年,是深圳北理莫斯科大学。 注:图中黄色标记为最高学费,绿色标记为最低学费。 由于公办高校有国家的财政补贴,因此除了中外合作办学的高校和专业组,大多数公办学费为6000元/学年,公办本科四年学费则2.4万元左右,公办专科三年学费则需要1.8万左右。不算住宿费和其他费用。 而民办高校,本科和专科的学费跨度较大,民办本科学费平均为3万元/学年,四年则需要约12万元;民办专科学费平均为1.8万元/学年,三年大概需要5.4万元。 民办大学学费较公办贵确实是不争的事实,但凡事都有两面。如果公办学校可以选,他们也想提高收费标准。每年都被曝光的一些老旧宿舍和教学楼照片,大多来自公办学校的老校区,学生交的学费虽然少,但是住宿和教学条件并不一定比民办学校来得好。 摄影:高考直通车 而一些排名靠前的民办本科/合作院校,会更愿意把资金投入到学校建设和学科建设上来,学生的住宿、餐饮条件都能得到不错的保障。当然如果真的想省钱,就努力考更好的公办大学吧,通过争取奖学金来赚到自己的第一桶金,越好的学校,奖学金机制越成熟,优质实习和兼职的机会也更多。





