不可否认的是,“申博改大”一直都是一些本地高校的梦想,不仅因为在传统观念中,“大学”确实比“学院”听起来要威武得多,而且随着国内高等教育的布局变化,高校的规划发展愈加重要。比如:
今年成功“改大升本”的深圳职业技术大学,即将更名的“佛山大学”,还有频频喊话的广东石油化工学院和仲恺农业工程学院。
来源:广东石油化工学院
但就有那么一批学校,在历史的沿革中却经历了“大学”改“学院”的“反向操作”。但不要急着委屈!这些大学的更名,并没有想象中那么糟!
广东“大学”为什么变成了“学院”?
广东一些高校因为升本、合并、突出优势办学专业等原因,校名从原本“xx大学”变成了“xx学院”:
佛山科学技术学院起源于1958年创办的佛山师范学院和华南农学院佛山分院,其后佛山师范学院更名为佛山师范专科学校。
1986年在佛山师范专科学校基础上创建了佛山大学,华南农学院佛山分院也先后更名为佛山兽医专科学校和佛山农牧高等专科学校。
1995年,佛山大学和佛山农牧高等专科学校合并组建佛山科学技术学院,升格为本科。
更名历程
2023年在广东投档数据
韶关学院前身是成立于1958年的韶关师范专科学校。
1989年,韶关师范专科学校与韶关市人民政府举办的韶关大学合并,1990年定名为韶关大学。
2000年3月,韶关大学与韶关市人民政府举办的韶关教育学院合并升格为本科院校,更名为韶关学院。
更名历程
2023年在广东投档数据
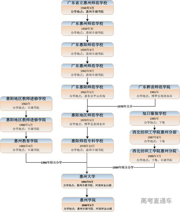
惠州学院创办于1946年,前身是粤秀中学迁至惠阳丰湖书院,后改办为“广东省立惠州师范学校”。
1978年升格为专科院校,更名为“惠阳师范专科学校”。
1993年,在惠阳师范专科学校、惠州教育学院、西北纺织学院惠州分院联合办学基础上,成立专科层次的“惠州大学”。
2000年,升格为本科院校,更名为"惠州学院"。
更名历程
2023年在广东投档数据
嘉应学院前身是创办于1913年的梅县县立女子师范学校;1949年梅县县立女子师范学校与广东省省立梅州师范学校(1937年创办)合并组建广东梅州师范学校,1970年更名为梅县地区师范学校。
1982年在梅县地区师范学校的基础上成立嘉应师范专科学校;1988年嘉应师范专科学校与嘉应大学(1924年创办、1985年复办)合并,1990年定名为嘉应大学。
2000年,嘉应大学与嘉应教育学院合并组建嘉应学院,升格为本科院校。
更名历程
2023年在广东投档数据
肇庆学院前身是1970年由广州市迁往肇庆地区办学的广东教育行政学院,改名为肇庆地区师范学校,后历经肇庆地区师范学校、肇庆地区五七师范学院、肇庆师范专科学校、西江大学等发展阶段。
2000年3月,西江大学和肇庆教育学院合并组建本科层次的肇庆学院。
更名历程 2023年在广东投档数据 可以看出,广东这5所大学在1995年-2000年期间大多由于院校合并、升格本科改成了“学院”,而从“大学”改成“学院”,大多受限于当时师资、在校生规模等条件未达标设置大学标准。 据小车整理,广东除了以上5所高校,还有这几所高校也明确了“改大”目标!一起来看👇 执着更名,真的好吗? 由于中国境内的大学数量众多,因此“以名识校”也算是一个普遍共识,但改名并不是提升学校实力和知名度的终极方案。 就如被网友笑称为“民办211工程”的长安大学(原西安公路交通大学、西安工程学院、西安建筑工程学院),坐落于千年古都的西安(长安),其实在当地享誉极高,只是在千篇一律的城市+性质+大学的命名格式面前反而显得格格不入。 拍摄:高考直通车 此外,酒香不怕巷子深。仍有一批学校舍弃掉“国”字头却名声更旺,比如北京协和医学院、湖南工业大学和东华大学等。 来源:网易速读 在高等教育稳步推进的今天,小精尖的办学模式也许会越来越受到欢迎,因为学术越前沿,其方向就越垂直,通识教育将成为基础中的基础,是时候改掉“学院不如大学”的刻板印象了。














