各位考生:
我省2026年普通高等学校招生体检工作即将开展。体检是普通高校招生工作的重要一环,所有参加我省今年普通高校招生的考生均须参加,请考生务必认真对待。为确保体检工作平稳顺利进行,现提醒如下:
一、体检考生范围
凡报名参加2026年普通高校招生的考生均须参加体检,且须参加规定要求的所有项目检查,并根据体检项目按规定交纳体检费。
特别提醒:2026年高职(专科)单独考试招生和综合评价招生等录取时也将参考使用本次体检结果,考生如未按时参加体检或体检项目不完整,将影响考生录取。
报考军事、公安、武警等高校的考生还须参加由省军区、省公安厅组织的军检、面试或体能测试。具体要求请考生及时关注相关通知。
二、体检时间
我省2026年普通高校招生体检工作于3月5日—4月2日进行,具体时间由各市、县(市、区)教育招生考试机构安排,请考生及时关注县级教育招生考试机构或所在高中阶段学校发布的公告,按时按要求参加体检。
三、体检地点
对省内高中阶段学校应届毕业生原则上采用“体检进校园”方式,考生体检在生源学校校内进行;社会考生及外省就读的考生体检安排在县级招生(考试)委员会指定医疗机构进行。
四、体检标准
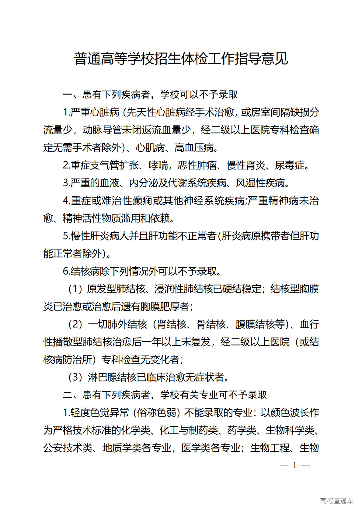
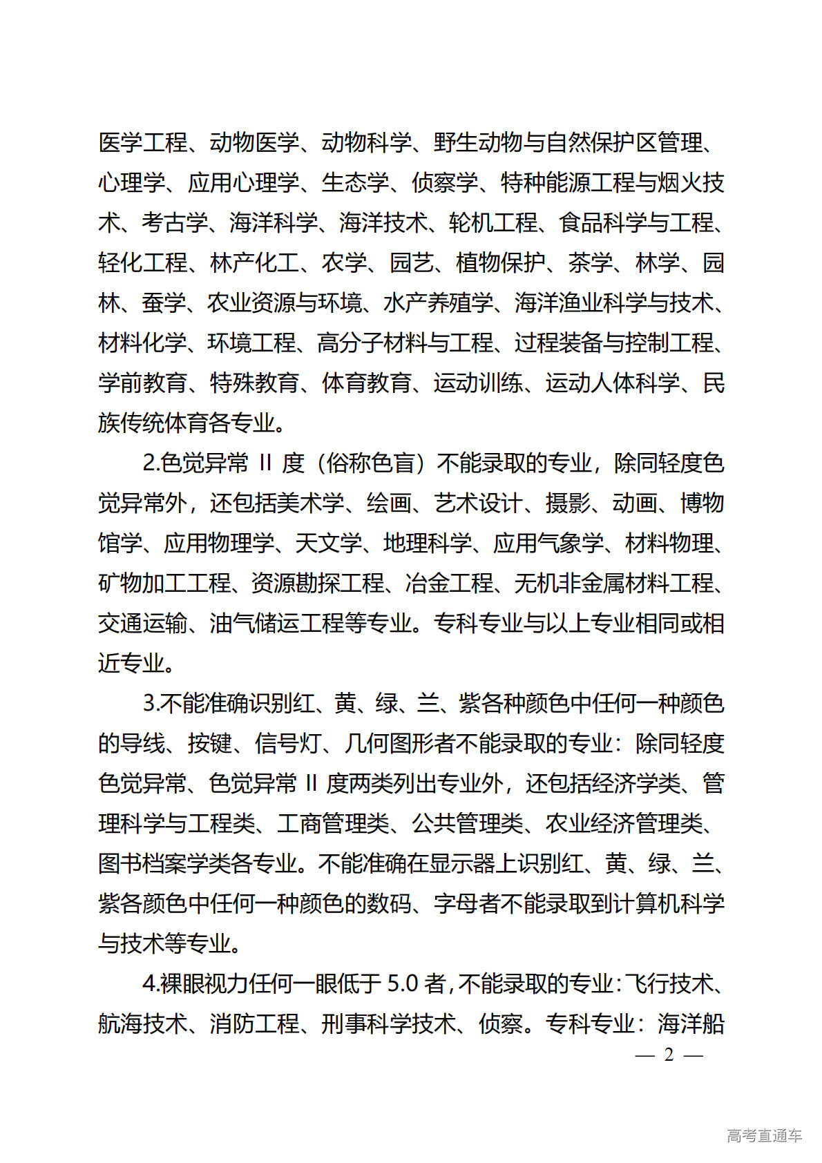
体检标准严格按《教育部、卫生部、中国残疾人联合会关于印发<普通高等学校招生体检工作指导意见>的通知》(教学〔2003〕3号)、《教育部办公厅 卫生部办公厅关于普通高等学校招生学生入学身体检查取消乙肝项目检测有关问题的通知》(教学厅〔2010〕2号)及《关于明确慢性肝炎病人并且肝功能不正常的具体判定标准的函》(教学司函〔2010〕22号)中的要求执行。
五、确认体检结果
考生体检项目全部完成后,将发放体检告知书,考生务必仔细检查体检结果并签字确认。体检受限是以往平行志愿录取模式下考生被退档的主要原因,而且一旦退档可再次选择的专业会非常少。我院在体检告知书中设置了“政策提醒”栏目,关联了体检结论中受限项目对应的受限专业情况,考生务必仔细阅读并妥善保管告知书,作为志愿填报时的参考依据,特别注意其中“学校可以不予录取”和“学校有关专业可以不予录取”部分的受限结论,避免因体检原因被学校退档。请考生高度重视自己的体检结果,若对本人体检结果有异议,应于3日内向市、县(市、区)教育招生考试机构提出申请,按规定程序和要求进行复检。
目前我省体检工作已准备就绪,请广大考生按时按要求参加体检。在紧张备考之余,注意加强锻炼,保持健康体魄,以良好的状态迎接高考!
附件:普通高等学校招生体检工作指导意见
山东省教育招生考试院
2026年2月28日




