各市、县(市、区)公安局、教育局:
为做好浙江省2026年公安警察院校招生考试工作,现将有关要求通知如下:
一、招生计划
(一)浙江警察学院计划招生全日制本科生950人,女生占比不超过15%(招生生源计划详见附件1)。
数据警务技术专业在全省统一划线招生,其他专业招生计划下达到各市,各市不再将计划下达到县(市、区)。
(二)中国人民公安大学、中国人民警察大学、中国刑事警察学院、郑州警察学院、南京警察学院、云南警官学院等部属和省外公安院校的招生计划另行下达。
二、组织领导
公安警察院校招生工作统一在省教育厅和省公安厅领导下进行。
三、考生报名条件
(一)具有中华人民共和国国籍。
(二)遵守中华人民共和国宪法和法律,拥护中国共产党领导和中国特色社会主义制度。
(三)志愿从事公安工作。
(四)具有良好的政治素质和道德品行。
(五)高级中等教育学校毕业,已经在浙江省参加2026年浙江省普通高校招生考试报名(我省户籍考生在户籍所在地高考报名,非省内户籍随迁子女在毕业前学籍所在地高考报名)。
(六)年龄为16周岁以上、22周岁以下(2004年9月1日至2010年8月31日期间出生)。
(七)具有良好的身体条件和心理素质,符合公安院校公安专业招生体检和体能测试标准,能够正常参加公安院校教学训练活动。体检的项目和标准,参照公安机关录用人民警察的有关规定执行,详见《公务员录用体检通用标准》《公务员录用体检特殊标准》。同时,还应符合下列条件:
(1)身高:男性170厘米及以上,女性160厘米及以上。
(2)体重:男性体重指数(单位:kg/㎡)在17.3至27.3之间,女性在17.1至25.7之间。(精确到0.1,其后一位数非零进一)
(3)视力:双眼裸视力均在4.8及以上。
(4)色觉:无色盲、色弱。
(5)外观:无面部、五官、脊柱、骨盆、胸廓畸形,无骨、关节畸形或缺损,无斜颈(可自行矫正的除外),无重度扁平足,肘关节过伸不超过15度,肘关节外翻不超过20度,两下肢不等长不超过2厘米,膝内翻股骨内髁间距离和膝外翻胫骨内髁间距离不超过7厘米,无文身,身体裸露部位无明显瘢痏(如创伤、烫伤、疤痕、胎记等),无难以治愈或具有传染性的严重皮肤病,无中、重度下肢静脉曲张,无腋臭,共同性内、外斜视不超过15度,无唇、腭裂或唇裂术后有明显瘢痕。
(八)报考浙江警察学院的考生,除符合上述条件外,高中阶段综合素质评价不低于B等,通过浙江省各科目高中学业水平测试(无不合格科目)。报考前户口已经迁入浙江省的外省考生,其高中学业水平考试成绩认定办法按浙江省教育考试院有关规定执行。浙江警察学院认可往届生综合素质评价和相应科目的高中学考成绩等级。
四、招生考试办法
报考公安警察院校的考生须参加公安警察院校招生综合测试暨浙江警察学院“三位一体”综合评价招生综合测试,综合测试在高考前进行。综合测试包括面试、心理测试和体能测试,其中任何一项不合格,则综合测试不合格。
(一)报名
1.报名时间:2026年3月17日至4月7日。
2.报名方式:符合报名条件的考生可登录浙江警察学院招生信息网(网址:)网上报名专栏,进入浙江公安招生网上报名系统办理报名手续,缴纳报名费160元。
3.报名信息处理:报考公安警察院校考生的有关信息,由浙江警察学院及时向省教育考试院通报,并做好核对、复查工作。
(二)综合测试
1.测试时间
参加测试考生范围 | 综合测试时间 |
宁波、嘉兴、湖州 | 5月1日 |
温州、绍兴、舟山 | 5月2日 |
金华、台州、丽水 | 5月3日 |
杭州、衢州 | 5月4日 |
4月17日9:00至4月19日17:00,考生须再次登录浙江公安招生网上报名系统进行综合测试确认。4月29日起,考生可登录浙江警察学院招生信息网查询参加面试、心理测试和体能测试的具体时间。
2.测试地点:浙江警察学院滨江校区。
3.测试内容
综合测试统一按面试、心理测试和体能测试顺序进行。考生须根据综合测试报到时间,携带本人居民身份证、高考报名证和健康状况承诺书,到浙江警察学院滨江校区参加测试。
(1)面试
面试主要考察考生报考动机、思想意识、思维表达能力、身体条件等方面。面试结果当场告知,不合格的考生须在《公安院校公安专业招生面试表》上签名确认,不再参加心理测试和体能测试。
(2)心理测试
心理测试主要考察考生心理素质是否符合警察职业要求。心理测试采用机考,结果将于高考后在浙江警察学院招生信息网公布。
(3)体能测试
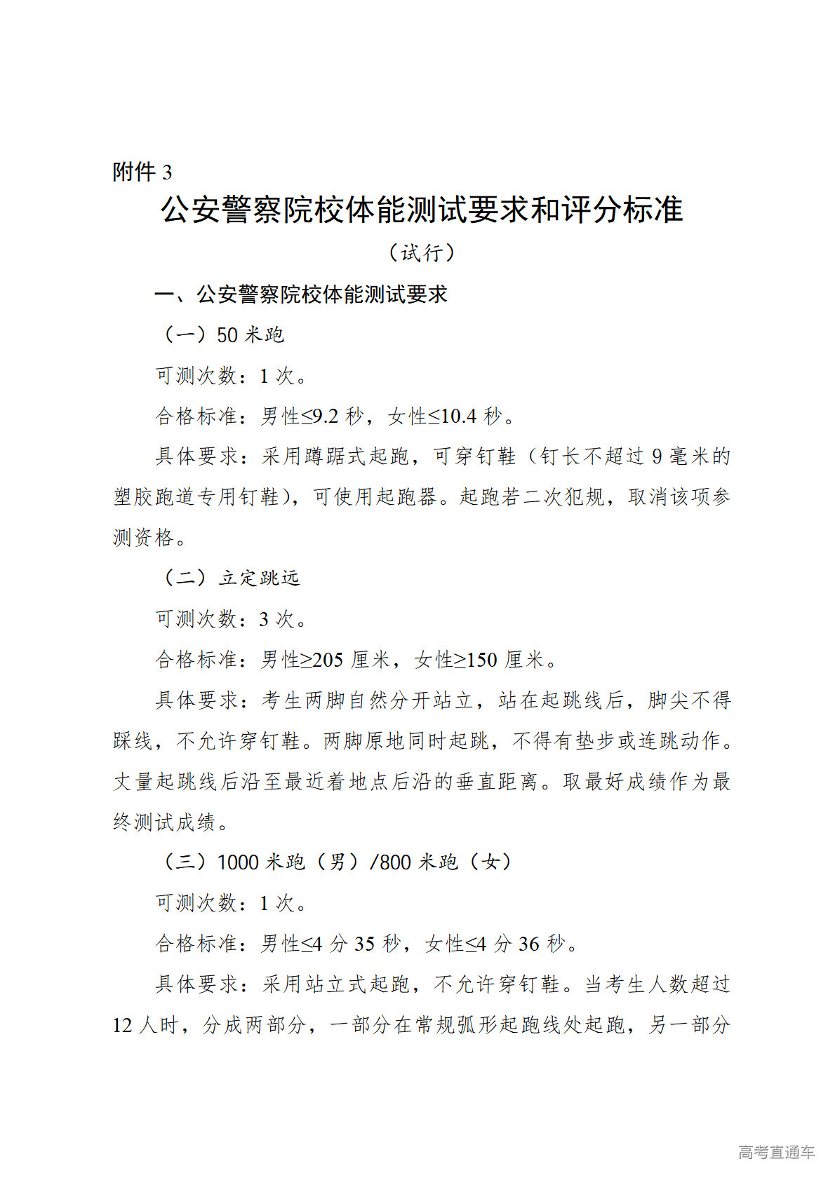
体能测试为50米跑、立定跳远、1000米跑(男)/800米跑(女)、引体向上(男)/仰卧起坐(女)四项,其中三项合格的,体能测试合格。
(三)体能测试成绩的复核
浙江警察学院组织人员在5月30日前完成复核,并于高考前将核准的信息报送省教育考试院。
(四)浙江警察学院综合成绩计算办法
浙江警察学院实行高考文化成绩、高中学业水平考试成绩、体能测试成绩构成的“三位一体”综合评价招生。
综合成绩=高考文化成绩×75%+高中学业水平考试成绩×750/100×10%+体能测试成绩×750/300×15%。
1.高考文化成绩计算方法
高考文化成绩为高考必考科目和选考科目成绩之和,总分为750分。符合政策加分的,分值加在高考文化成绩上。
2.高中学业水平考试成绩计算方法
高中学业水平考试成绩为10门科目学考成绩等级的折算成绩之和,成绩总分100分。其中A等计10分,B等计8分,C等计5分,D等计2分,E等不计分。
3.体能测试成绩计算方法
体能测试成绩为50米跑、立定跳远、1000米跑(男)/800米跑(女)三项成绩之和。单项满分为100分,成绩总分300分。相关要求和评分标准详见《公安警察院校体能测试要求和评分标准》(附件3)。
(五)填报志愿
考生须参加2026年高考考试,选考科目符合专业选考科目要求。凡文化成绩上线,体检、综合测试合格的考生,须于省教育考试院确定的时间内,网上填报志愿。
浙江警察学院志愿单列,不占用普通类提前录取的5个院校志愿,志愿填报时间与普通类提前录取同时进行,录取工作在普通类提前录取工作开始前完成录取。填报浙江警察学院的考生,高考文化成绩需达到普通类第一段分数线,可兼报普通类提前录取院校。浙江警察学院招生计划分全省统招专业和分市招生专业;报考数据警务技术全省统招专业的,必须填写第一专业志愿,否则无效;报考分市招生专业的,须根据选考科目要求先选择专业类(公安学类或公安技术类),再选择具体专业,选考科目均符合要求的可兼报两大类及具体专业;报考涉外警务专业的,高考外语成绩不得低于120分,由于部分专业课程用英语授课,建议非英语语种考生慎重报考;报考警务指挥与战术专业的,体能测试成绩不得低于260分。
部属和省外公安院校在普通类提前填报志愿和录取。
报考公安志愿的考生不能同时兼报艺术类校考批志愿。
(六)淘汰心理测试、体检不合格考生
在划定政治考察分数线前,根据考生心理测试结果和考生体检情况,将心理测试不合格或身体状况不符合公安警察院校招生条件的考生,提前予以淘汰。
(七)政治考察划线
省教育考试院在体检、综合测试合格的考生中,分别根据考生成绩和相关要求,按从高分到低分原则划定政治考察最低控制分数线。
对报考部属和省外公安院校的考生,根据高考成绩按招生计划1:1.5的比例(逢小数进位)划定政治考察分数线。分性别计划数根据志愿优先原则,按高考总分从高分到低分顺序提供上线考生名单。
对报考浙江警察学院的考生,根据综合成绩按招生计划1:1.1的比例(逢小数进位)划定政治考察分数线。先划定全省统招专业分性别政治考察分数线,后按分数优先专业类平行原则划定分市专业类分性别政治考察分数线。在符合条件并兼报两个专业类的考生中,分数较高专业类超出1:1部分的考生,可正常进入较低专业类的政治考察名单。
(八)政治考察
省公安厅政治部将政治考察上线考生名单下达各市公安局政治部,组织考生户籍所在地公安机关进行政治考察(非省内户籍随迁子女由毕业前学籍所在地公安机关进行考察)。各市在规定时间内,按要求认真填报,不得借故延报、缺报。招生政治考察工作有关要求另行通知。
(九)录取
部属和省外公安院校根据高考成绩、政治考察结果和志愿优先原则从高分到低分顺序投档。
浙江警察学院按综合成绩及政治考察结果从高分到低分进行排序,先录取全省统招专业,后录取分市招生专业。全省统招专业分性别按照计划录取后,未被录取的考生填报了分市招生专业类计划志愿且达到分市招生专业类政治考察分数线,可参加分市招生专业类计划的录取。分市招生按“分数优先,平行志愿”的方式择优录取,专业间不设级差分。分市招生计划遇生源不足,在符合选考科目要求的上线考生中,根据考生志愿先按同市地、同性别、同专业类、跨专业调剂,再按同市地、同性别、跨专业类调剂,然后按同市地、跨性别调剂,之后再跨市地调剂。若考生综合成绩相同时,则按单项顺序及分数高低排序,单项顺序排列依次为:高考文化成绩、综合测试体能成绩、高中学业水平考试成绩、语文数学总分、语文或数学单科成绩、外语单科成绩、选考科目单科成绩高低排序。若考生志愿填报人数未到计划数的110%,则录取人数控制在志愿填报人数的85%以内。录取的新生须经省教育考试院审核同意,由学校向考生发《录取通知书》。
被浙江警察学院录取的考生,不再参加其他高校录取;未被浙江警察学院录取的考生,不影响普通类提前录取5个院校志愿的投档录取。报考浙江警察学院志愿的考生符合政策加分,先将可加分的分值加在高考文化总分上,然后按综合成绩计算办法折合成综合成绩。报考其他公安警察院校的考生享受各有关加分政策。
(十)入学后复查
新生入学后,学校将根据有关规定对其进行复查,复查时或3个月以内发现不符合公安警察院校招生条件的,一律取消入学资格。由此引起的一切后果,均由考生自己负责。
(十一)其他
报考浙江警官职业学院普通类提前录取的考生须报名并参加综合测试,具体专业及招生办法详见《关于做好2026年浙江警官职业学院招生考试工作的通知》。
五、工作要求
(一)强化领导,确保招生工作顺利实施。公安警察院校招生工作政策性强、涉及面广、工作量大,各地公安机关、招生考试机构和有关公安警察院校必须高度重视、精心组织,及时完成各项任务,确保招生工作健康、顺利进行。特别是在面试、体能测试、心理测试、政治考察、录取等环节,要明确分工、责任到人、落实措施,严格标准审核把关。
(二)强化管理,确保责任落实到位。要选派政策水平高、工作认真负责、作风正派、办事公道的同志参加招生工作。各招生院校必须组织招生工作人员认真学习相关政策规定,加强职业道德教育,进行必要的业务培训,增强招生工作人员的责任心,确保招生工作严格规范、安全有序。坚持严谨细致、有错必纠,遇到疑难问题要及时请示汇报,严禁徇私舞弊、弄虚作假,对违反招生纪律者,按有关规定严肃处理。
(三)强化风控,确保安全保障有力。各地公安机关、招生考试机构和有关公安警察院校要把安全管理放到首要位置,强化底线思维,深化上下联动、左右协同,统筹保障人员安全、信息安全、设备安全、保密安全。要加强舆情监测研判引导,积极营造良好的招生舆情环境。浙江警察学院要提前做好交通、安全、就餐、测试等各个环节的应急预案,建立应急事件响应机制。
(四)强化服务,确保宣传引导规范。各地公安机关、招生考试机构和有关公安警察院校要积极运用主流媒体和新媒体等媒介,加大正面宣传引导,加强相关招生政策规定解读,但宣传内容不得涉及国家秘密和警务工作秘密,严禁以娱乐化、庸俗化方式开展招生宣传。要注重宣传质效,客观引导,理性发动,防止博眼球、引流量。同时,要认真接待考生和家长咨询。浙江警察学院要组织编印招生宣传手册。
浙江省公安厅 浙江省教育厅
2026年3月13日






