河南省教育厅 河南省退役军人事务厅
关于2026年河南省退役大学生士兵免试
专升本招生有关事项的通知
各省辖市、济源示范区、航空港区退役军人事务局,各普通高等学校:
根据《河南省教育厅 河南省退役军人事务厅 河南省军区动员局关于做好2026年普通高等学校专升本考试招生工作的通知》(教学〔2025〕214号)精神,为扎实做好我省退役大学生士兵免试专升本招生工作,经研究,现将2026年河南省退役大学生士兵免试专升本联合考查高校名单及报考专业考查类别等信息予以公布(见附件),并提出如下要求,请严格执行。
一、高度重视联考工作。退役大学生士兵免试专升本招生事关退役大学生士兵的切身利益,事关强国兴军大业。各联合考查组招生高校要高度重视,在牵头高校统一安排下,成立联考工作专班,强化整体统筹、加强沟通协作、明确任务分工,合理安排联考相关工作,确保退役大学生士兵免试招生工作公平公正、平稳有序。
二、合理制定联考方案。各联合考查组要根据本专业大类培养目标和对考生能力的要求,结合报考情况,合理制定联合考查方案,明确高校考查时间、考查地点、考查方式、录取规则、联系电话、网址等事项。各牵头高校要于3月10日前将联合考查方案上传至“河南省普通高校招生章程核定系统”(网址:http://gxzszc.jyt.henan.gov.cn)进行核定,3月15日前向社会公布。考生可登录附表中的相关网址进行查询。
三、加强组考规范管理。高校联合考查须在4月中旬前完成,具体时间由各联合考查组自主确定并提前公布。考生要及时关注本人报考专业对应考查类别的联合考查方案,按照要求参加联合考查。联合考查实行技防和人防相结合,严把入场验证关,严格考生身份验证,严防考查舞弊。
四、及时公布考查成绩。联合考查结束后,联合考查高校要向考生提供成绩查询服务,同时在附表中的相关网址公示考生成绩,对本人成绩有异议的考生,可在规定时间内申请成绩复核。
五、做好考生咨询服务。各联合考查组要进一步优化考生服务,通过附表中的相关网址或短信推送等方式及时告知考生考试安排、考生须知等,让考生充分了解本专业联合考查相关要求,提前做好应试准备;各级退役军人事务部门要积极配合做好考生咨询服务,畅通咨询渠道,及时回应考生关切。
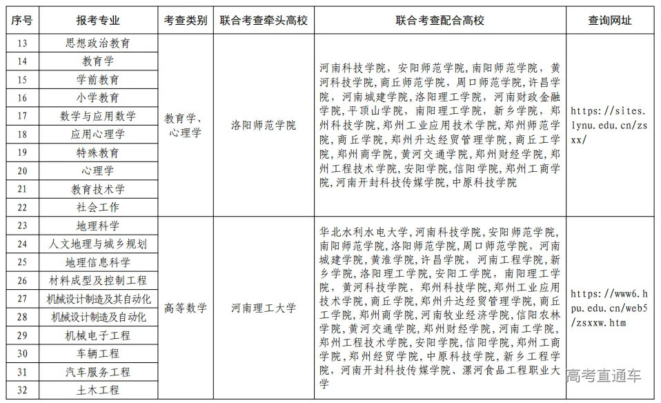
附件:2026年河南省退役大学生士兵专升本联合考查高校及报考专业考查类别表
河南省教育厅 河南省退役军人事务厅
2026年2月28日










