各市(地)招生考试委员会:
现就我省2024年普通高等学校招生考试报名工作(以下简称高考报名)有关事宜通知如下:
一、报名条件
(一)符合下列条件的人员可在我省报名
1.遵守中华人民共和国宪法、法律。
2.高级中等教育学校毕业或具备同等学力。
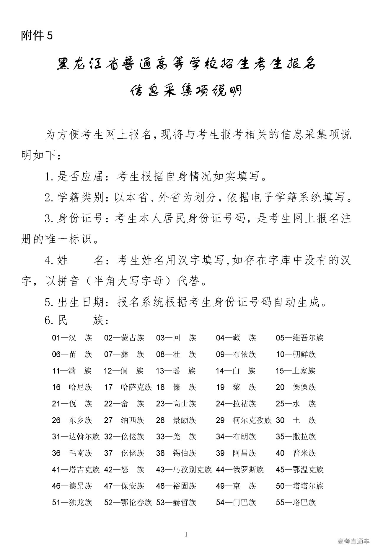
3.身体条件符合相关要求。
4.户籍和学籍符合《黑龙江省普通高等学校招生全国统一考试考生报名资格审查工作规定》(2023年9月1日发布并施行)和《关于做好全省普通高中2023级学生学籍管理工作的通知》的相关规定。
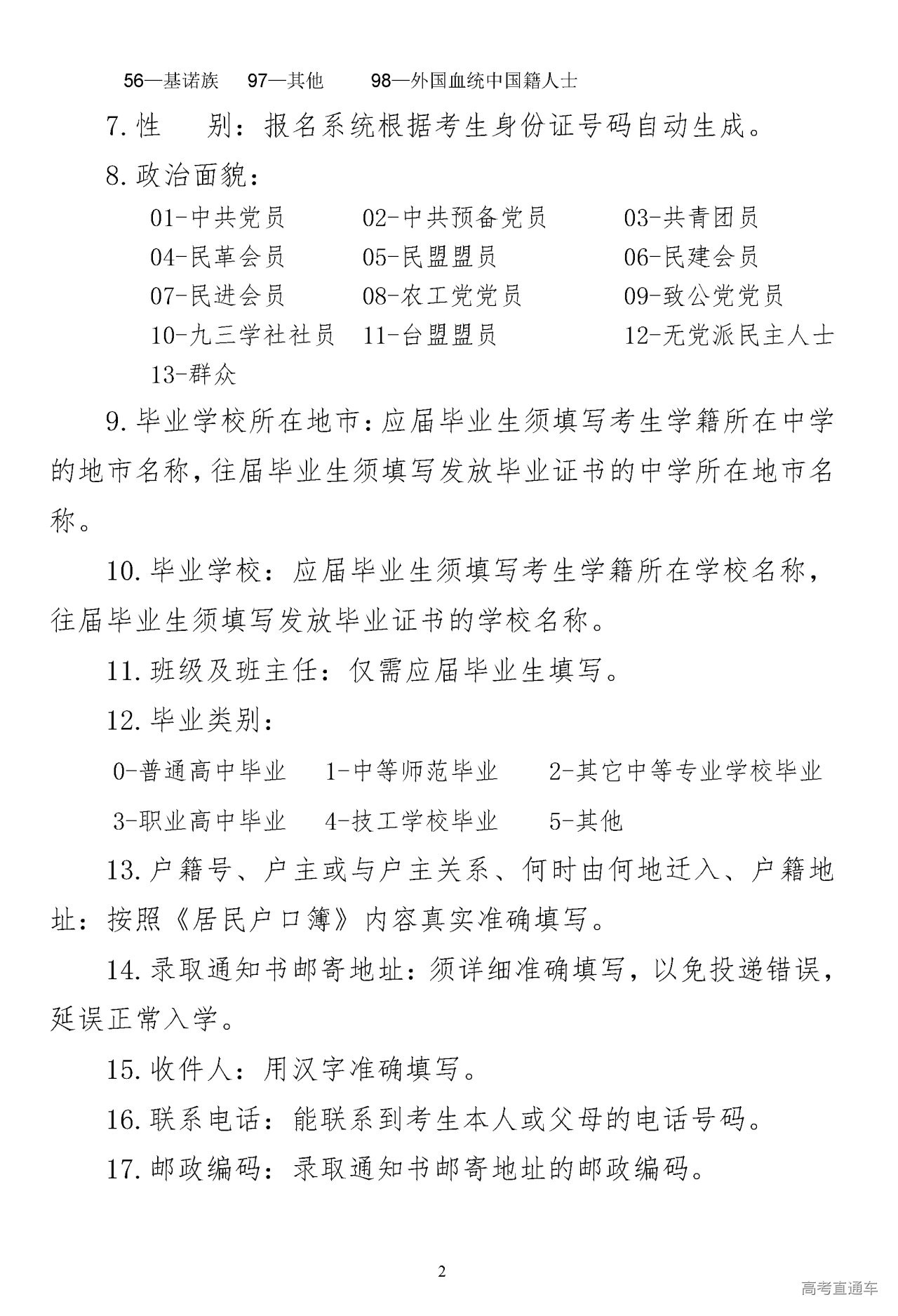
(二)特殊考生报名
1.非我省户籍的进城务工人员随迁子女上一年度在我省参加过高考未被录取的,仍可在我省就地报名参加高考。
2.户籍为我省久居但为外省学籍的应届考生,凭外省省级学业水平考试(或高中会考)管理机构提供的成绩证明材料、就读学校提供的应届毕业证明信原件和思想政治品德考核材料,到户籍所在地县(市、区)招生考试机构(以下简称招考机构)申请报名(招考机构应将相关材料原件装入考生纸介档案,复印件留存备查)。
3.在我省定居并符合报名条件的外国侨民,须持公安机关签发的《中华人民共和国外国人永久居留身份证》,到居住地招考机构申请报名。
4.华侨、香港、澳门和台湾地区学生报名事宜按《教育部等四部门关于做好联合招收华侨港澳台学生工作的通知》(教学〔2018〕4号)相关规定执行。
5.报考少年班(含数学英才班)的考生须参加当年由高校组织的综合测试,并取得《合格证》。考生凭《合格证》、居民户口簿和居民身份证,到户籍或学籍所在县(市、区)招考机构申请报名。报考少年班的考生只能参加取得相应合格证的高校的招生录取。
6.报考经教育部批准的浙江特殊教育学院、南京特殊教育师范学院、长沙民政职业技术学院、北京联合大学、长春大学、绥化学院、山东特殊教育职业学院、天津理工大学、西安美术学院、郑州工程技术学院等招收视障、听障残疾考生以及有特殊专业要求的考生,须参加高考报名,考试由招生院校单独组织。
7.报考我省高职(专科)院校单独招生的考生,须参加高考报名,由招生院校单独组织考试。考生填报志愿、考试及录取时间和办法另行通知。凡被高职(专科)院校单独招生录取的考生不得参加普通高校招生全国统一考试及录取。
8.参加运动训练、武术与民族传统体育专业单独招生考试的考生须参加高考报名。完成我省高考报名后,还须自行到中国运动员文化教育网(http://www.ydyeducation.com)进行报名,并按要求参加国家体育总局统一组织的专业测试和文化课考试。体育单招相关报名、考试信息可通过中国运动员文化教育网查询。
9.参加高校高水平运动队、高校强基计划测试或被相关高校保送录取的考生须参加高考报名。
10.艺术类考生须参加高考报名。艺术类各统考类别间不能兼报,但同一统考类别涵盖的子类或方向可以兼报。我省统一组织美术与设计类、音乐类、播音与主持类、表(导)演类、舞蹈类、书法类的专业课省级统考。戏曲类专业的考试形式按教育部相关要求执行。
考生如参加高校组织的艺术类专业校考(戏曲类除外),必须参加我省组织的艺术类专业课省级统考并取得统考合格证后方可报考。我省艺术类专业招生专业课统考时间、地点及考试要求等另行通知。
11.体育类考生须参加高考报名。我省统一组织体育专业术科考试,考试项目为100米跑、原地掷铅球、二级蛙跳、800米跑四项。各项评分标准将在黑龙江省招生考试院官网(https://www.hljea.org.cn/),黑龙江省招生考试信息港(https://www.lzk.hl.cn)上公布,术科考试将在2024年5月初进行,具体时间、地点及考试要求等另行通知。
(三)下列人员不得报名
1.具有普通高等学历教育资格的高等学校的在校生,或已被普通高校录取并保留入学资格的学生。
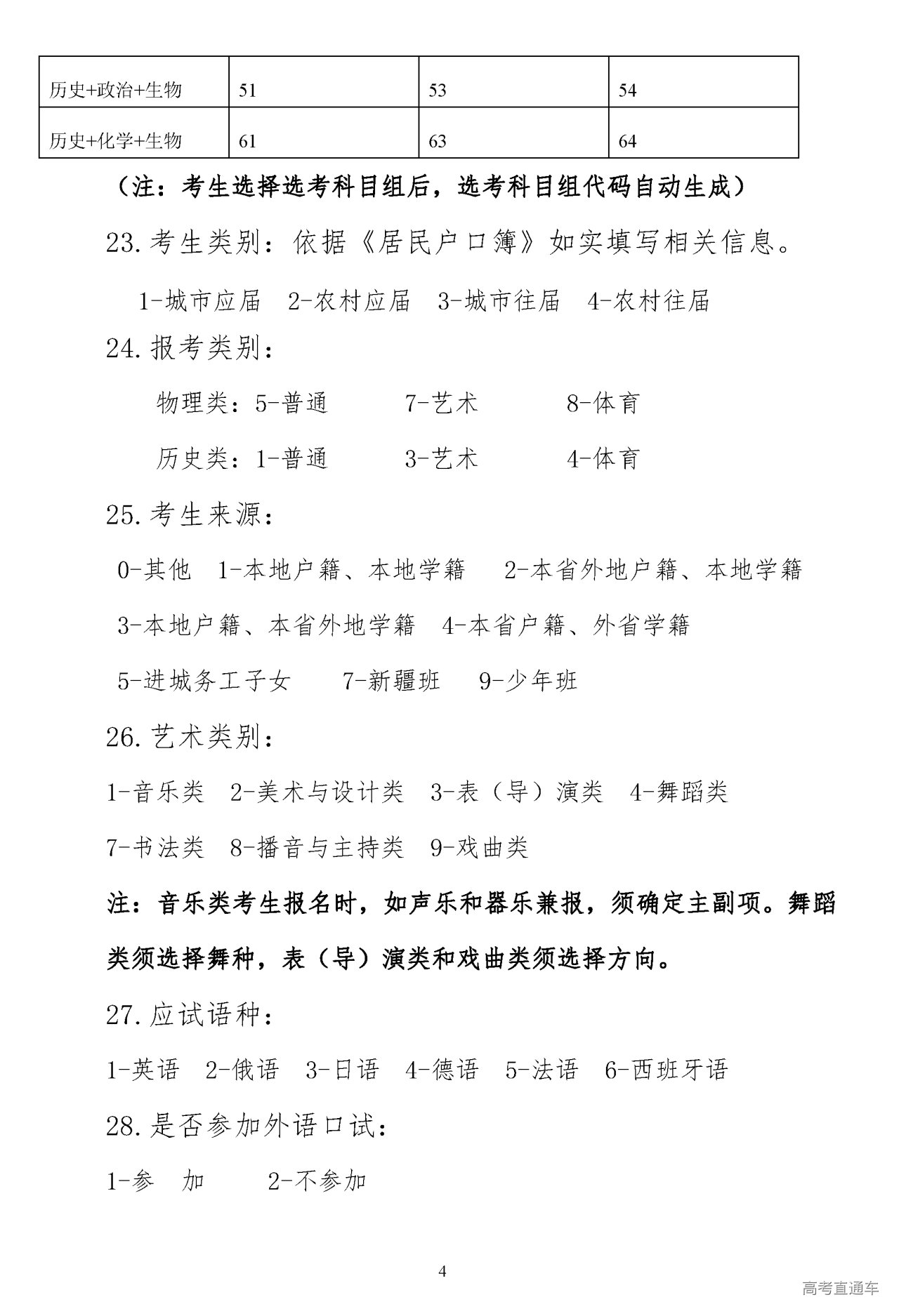
2.高级中等教育学校非应届毕业的在校生。
3.在高级中等教育阶段非应届毕业年份以弄虚作假手段报名并违规参加普通高等学校招生考试(包括全国统考、省级统考和高校单独组织的招生考试,以下简称高考)的应届毕业生。
4.因违反国家教育考试规定,被给予暂停参加高考处理且在停考期内的人员。
5.不符合《黑龙江省普通高等学校招生全国统一考试考生报名资格审查工作规定》(2023年9月1日发布并施行)《关于做好全省普通高中2023级学生学籍管理工作的通知》中有关户籍、学籍规定的人员。
6.因触犯刑法已被有关部门采取强制措施或正在服刑者。其中,未成年人按相关法律规定执行。
二、网上报名及现场信息确认
高考报名流程为网上填报基本信息、网上缴费、现场资格审查及信息确认。
(一)网上报名时间
考生网上报名时间从2023年10月9日至10月20日(含节假日),系统开放时间为每日9时至21时。
(二)现场资格审查及信息确认时间
考生网上填报基本信息、网上缴费结束后应携带相关材料按县(市、区)招考机构规定的时间及地点进行确认。现场资格审查及信息确认于2023年10月31日12时截止。
(三)现场信息确认地点
1.户籍和学籍在我省的应届高中毕业生由中学负责组织,到县(市、区)招考机构指定的地点进行信息确认。
2.往届生及其他考生在户籍所在市(地)、县(市、区)招考机构进行信息确认。
3.在上一年度符合我省进城务工人员随迁子女报考条件的考生,到毕业年份学籍所在地的市(地)、县(市、区)招考机构进行信息确认。
三、报名考试费
根据《关于进一步明确招生考试收费标准的通知》(黑价联字〔1999〕第5号)和《黑龙江省物价局 黑龙江省财政厅关于调整普通高考和成人高考招生报名考务费收费标准的批复》(黑价联字〔2009〕8号)文件规定,凡是参加高考报名的考生须交报名考试费150元。报考体育专业的考生另交术科报名考试费135元(术科报名费15元,每科考试费30元)。报考艺术类专业省级统考的考生另交专业课报名费15元,每报考一科交考试费30元。报考参加外语口试的考生另交外语口试费10元。
四、报名工作流程
(一)网上注册
在规定的网上报名时段内,考生可登录黑龙江省招生考试院官网(https://www.hljea.org.cn/),进入“服务大厅”项下的“网报中心”点击“2024年黑龙江省普通高校招生全国统一考试报名入口”或者登录黑龙江省招生考试信息港(https://www.lzk.hl.cn),进入“网报中心”,点击“2024年黑龙江省普通高校招生全国统一考试报名入口”。考生凭本人身份证号、手机号码进行注册,设置网上报名密码,并妥善保管密码。
(二)网上报名和缴费
考生须在报名规定的时间内完成报考信息填报和在线支付报名考试费操作。考生网上报名时须认真阅读考生网上报名必读和《考生诚信考试承诺书》,确认同意后方能进行报名信息填报。网上报名时所填报的信息,如姓名、出生日期、性别、民族等必须与居民身份证信息保持一致,姓名、地名等信息项中如存在字库中没有的汉字,以拼音(半角大写字母)代替。考生类别一栏须按考生《居民户口簿》填写农村或城镇应往届。考生填报的联系电话必须在高考录取结束前保持畅通状态。考生要认真核对本人填报的信息,发现错误应及时修改,如对所填报的信息进行修改和查询,程序与填报过程相同。考生完成报考信息填报后,需按照系统提示在线支付报名考试费(系统支持具有银联标识的银行卡和微信支付)。报名考试费支付成功后即完成网上报名。
考生须对报考信息的真实性、有效性负责。如果考生在不符合报名条件的情况下获得考试资格,由此产生的后果由考生本人承担。
(三)报名信息确认和采集
考生完成网上信息填报、缴费成功后,还须按照各地招考机构规定的时间和地点进行现场确认。现场确认包括:身份验证、资格审查、头像照片和指纹信息采集等步骤。考生不按时完成网上基本信息填报、报名考试费支付、现场确认等环节步骤,均视为自动放弃报名。
考生报名现场确认工作由市(地)、县(市、区)招考机构统一组织,不得交由考生所在中学办理。现场确认时,考生本人持《居民身份证》原件,经招考机构工作人员核对无误后,使用身份证采集设备读取考生《居民身份证》信息并进行人脸信息比对,比对通过后,当场摄像,再行采集考生指纹信息。如无《居民身份证》或因身份证采集设备无法识别的考生不得报名。考生图像采集标准参照《黑龙江省普通高等学校招生考生报名信息采集项说明》(附件5)中的“考生照片采集标准”执行。摄像时统一使用白色背景,严禁使用考生照片摄像。
(四)资格审查
1.高级中学负责应届考生学籍和思想政治品德考核,县(市、区)招考机构负责考生户籍、学籍、学力、身份等报名资格审查,市(地)招考机构负责报名资格的核查。
2.考生父或母为我省市(地)及以上人事、组织部门确认引进的优秀人才,考生父或母及本人的户籍须在报名前经户籍管理部门落户我省。考生在报名确认时需提供我省市(地)及以上人事、组织部门提供的引进优秀人才证明材料原件和复印件。
3.考生父或母为市(地)及以上政府规定的招商引资项目的企业法定代表人,考生父或母及本人的户籍须在报名前经户籍管理部门落户我省。考生在报名确认时需提供市(地)及以上人民政府批准招商引资项目的证明文件(须有政府相关部门负责人签字、盖章及联系电话)及政府公示网址、法定代表人证书和企业营业执照。
4.进城务工人员随迁子女参加我省高考报名,需填写《黑龙江省进城务工人员随迁子女参加高考报名资格审查表》(附件2)。考生在报名确认时需提供父母在我省合法职业和合法稳定住所(含租赁)的相关证明。考生所就读的高级中学校长、班主任负责审核确认考生连续实际就读情况并签字负责。考生所在县(市、区)招考机构负责审核考生学籍、考生家长合法职业和合法稳定住所。
5.考生父母一方为驻我省部队现役军人(含军队文职人员),考生因父或母随军在高考报名前将户籍落户我省的,须持师(旅)级以上单位政治机关出具的随军证明、士官证或军官证和《随军报告审批表》,到户籍所在地县(市、区)招考机构申请报名。考生父母双方为我省部队现役军人(含军队文职人员),考生随父母在高考报名前将户籍落户我省的,须持考生父母士官证或军官证,到户籍所在地县(市、区)招考机构申请报名。
6.贫困地区国家专项计划在我省的实施区域为:龙江县、泰来县、甘南县、富裕县、克东县、拜泉县、林甸县、明水县、青冈县、望奎县、兰西县、延寿县、绥滨县、饶河县、桦南县、桦川县、汤原县、抚远县、同江市、海伦市。考生选报贫困地区国家专项计划的,须同时具备下列三项条件:(1)符合我省2024年高考报名条件;(2)本人具有实施区域当地连续3年以上户籍(从高中毕业年份 9 月 1 日往前推算),其父亲或母亲或法定监护人具有当地户籍;(3)本人具有户籍所在县高中连续3年学籍并实际就读。选报贫困地区国家专项计划的考生需在网上报名时在符合贫困地区国家专项报考资格项下勾选“是”选项。如考生错选、漏选上述选项,后果由考生自行承担。报考资格由县(市、区)招考机构负责审查,审查合格后网上确认。县(市、区)招考机构按照《黑龙江省考生选报贫困地区国家专项计划资格审查表》(附件3)相关内容,根据报考条件会同当地教育行政部门、公安部门和考生所在中学审查考生学籍、户籍及连续就读情况,市(地)招考机构负责指导监督。审查表一份留县(市、区)招考机构存档,一份报市(地)招考机构备案。
7.高校专项计划和地方专项计划(黑龙江省属高校招收农村学生专项计划)在我省的实施区域为:龙江县、泰来县、甘南县、富裕县、克东县、拜泉县、林甸县、明水县、青冈县、望奎县、兰西县、延寿县、绥滨县、饶河县、桦南县、桦川县、汤原县、抚远县、同江市、海伦市、巴彦县、木兰县、依安县、克山县、勃利县、绥棱县、孙吴县、杜尔伯特蒙古族自治县、虎林市、密山市、鸡东县、穆棱市、绥芬河市、东宁县、漠河县、塔河县、呼玛县、黑河市爱辉区、逊克县、嘉荫县、萝北县。选报高校专项计划和地方专项计划(黑龙江省属高校招收农村学生专项计划)的农村考生,须同时具备下列三项条件:(1)符合我省2024年高考报名条件;(2)本人及父亲或母亲或法定监护人户籍地在实施区域的农村,本人具有当地连续3年以上户籍(从高中毕业年份9月1日往前推算);(3)本人具有户籍所在县高中连续3年学籍并实际就读。选报高校专项计划和地方专项计划的考生需在网上报名时在高校专项、地方专项报考资格项下勾选“是”选项。如考生错选、漏选上述选项,后果由考生自行承担。报考资格由县(市、区)招考机构负责审查,审查合格后网上确认。县(市、区)招考机构按照《黑龙江省考生选报高校专项计划和地方专项计划资格审查表》(附件4)相关内容,根据报考条件会同当地教育行政部门、公安部门和考生所在中学审查考生学籍、户籍及连续就读情况,市(地)招考机构负责指导监督。审查表一份留县(市、区)招考机构存档,一份报市(地)招考机构备案。
8.2024年普通高校招生各类照顾录取对象申报和审查工作与报名工作同时进行,具体时间为2023年10月16日至11月17日,逾期不予受理。相关事项按照黑龙江省招生委员会办公室于2022年10月18日下发的《关于2023年普通高校招生各类照顾录取对象申报和审查有关事宜的通知》等有关规定执行。
(五)思想政治品德考核
思想政治品德考核主要是考核考生本人的现实表现。考生所在学校或单位应对考生的政治态度、思想品德作出全面鉴定,并对其真实性负责。无就读学校和工作单位的考生原则上由所属乡镇、派出所、街道办事处鉴定或根据各市(地)招生委员会有关要求执行。在外省高级中学就读的应届毕业生的思想政治品德考核由就读学校负责。
考生所在学校、单位、乡镇、派出所或街道办事处对考生思想政治品德考核认定后,在《黑龙江省普通高等学校招生考生报名登记表》(附件1)上填写思想政治品德考核结论(合格或不合格),并签字、盖章。
考生有下列情形之一且未能提供对错误的认识及改正错误的现实表现等证明材料的,应认定为思想政治品德考核不合格:
1.有反对宪法所确定的基本原则的言行或参加邪教组织,情节严重的。
2.触犯刑法、治安管理处罚法,受到刑事处罚或治安管理处罚且情节严重、性质恶劣,尚在处罚期内的。
(六)信息核对
考生报名信息确认后,负责受理报名、信息采集的招考机构打印《黑龙江省普通高等学校招生考生报名登记表》,由考生本人认真核对后,在报名登记表中抄写“我已认真核对上述报名登记表中所有信息,对其真实性和准确性负责”,并确认签名,不允许他人代签。县(市、区)招考机构要对考生签名后的报名登记表进行扫描或拍照留存备查。考生确认签名后,出现信息错误和信息造假所产生的后果由考生本人负责。核对无误后,高级中学、县(市、区)和市(地)招考机构签名盖章装入考生档案袋。
五、有关要求
1.加强组织领导。高考报名是普通高等学校全国统一考试的基础工作,也是综合治理考风考纪的关键环节。各级招考机构要加强普通高考报名工作的组织领导,要本着为考生服务为宗旨,加强领导,狠抓落实,精心组织,广泛宣传,严格管理,规范操作,确保2024年高考报名工作安全、平稳、有序实施。
2.强化报名资格审查协调配合。各级教育行政部门、公安机关、招考机构等部门应在各地招委会的统一领导下,分工明确,密切配合,严格按照《黑龙江省普通高等学校招生全国统一考试考生报名资格审查工作规定》(2023年9月1日发布并施行)和《关于做好全省普通高中2023级学生学籍管理工作的通知》中有关要求,对考生的户籍和学籍进行严格审查,严防高级中等教育学校非应届毕业在校生报考,严防具有普通高等学历教育资格的高等学校在校生报考,严防各类人员替考。
3.严格落实公示制度。我省报考专项计划的考生(包括国家、地方、高校三个专项计划)以及申请享受照顾录取政策和进城务工人员随迁子女考生合格名单,分别在考生就读班级、学校和县(市、区)招考机构进行公示,公示信息须包括申报条件、姓名、性别、所在中学、加分项目、加分分值及审核单位,公示时间不少于10个工作日。公示期结束后,县(市、区)招考机构将最终名单通过信息管理系统“照顾政策申请”和“特殊考生来源上报”功能上报至市级招考机构,市级招考机构审核通过后,于2024年4月20日前上报省招考院。省招考院将在黑龙江省招生考试院官网、黑龙江省招生考试信息港进行集中公示,接受广大考生及社会监督。网上公示信息须保留至2024年年底。
4.确保报名信息准确。各级招考机构要加强报名信息的核对审查,报名信息一经上报国家注册,不得更改。要向考生强调填写本人基本信息的重要性。考生不得跨科类、跨地域重复报名。对于不符合我省报考条件的外省籍考生,回户籍流出地参加高考报名,市(地)招考机构要第一时间将考生信息上报省招考院。
5.严肃报考工作纪律。各级招考机构和高级中学要各负其责,按照“谁主管、谁负责”、“谁签字、谁负责”的原则,实行责任制和责任追究制。考生、考试工作人员、社会其他人员在报名中有弄虚作假、徇私舞弊等违规行为的,严格按照《中华人民共和国教育法》《国家教育考试违规处理办法》(教育部令第33号)和《普通高等学校招生违规行为处理暂行办法》(教育部令第36号)确定的程序和规定严肃处理,依法依规追究当事人及相关人员责任;涉嫌犯罪的,按照《中华人民共和国刑法》《最高人民法院、最高人民检察院关于办理组织考试作弊等刑事案件适用法律若干问题的解释》等法律规定,移送司法机关追究法律责任。
附件:
2.黑龙江省进城务工人员随迁子女参加高考报名资格审查表.pdf
4.黑龙江省考生选报高校专项计划和地方专项计划资格审查表.pdf










