美术与书法完整排名结果如下:
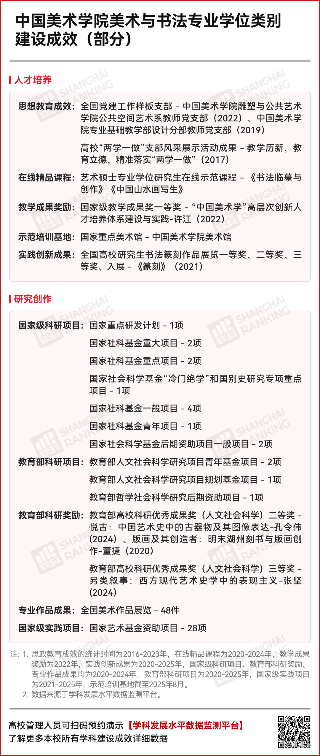
中国美术学院的前身是我国第一所综合性的国立高等艺术学府——国立艺术院,并于1963年在中国画系设立书法篆刻科并招收首届本科生,正式拉开我国高等书法教育的序幕。发展至今,学校美术与书法的建设取得诸多成效。
例如在人才培养方面,学校的中国美术学院美术馆于2015年获批文化部“国家重点美术馆”;学科拥有《书法临摹与创作》《中国山水画写生》2门艺术硕士专业学位研究生在线示范课程。
在研究创作方面,学校承担多项国家级科研项目,获得教育部高校科研优秀成果奖(人文社会科学)二等奖、三等奖等教育部奖励,众多作品进入全国美术作品展览。

