
排名方法
9月21日,2022中国最好学科排名正式发布。中国最好学科排名的指标体系由人才培养、科研项目、成果获奖、学术论文、学术人才5个类别组成,下设17个指标,包括50余项测量变量。关于2022中国最好学科排名的具体排名方法,请查看点击查看。
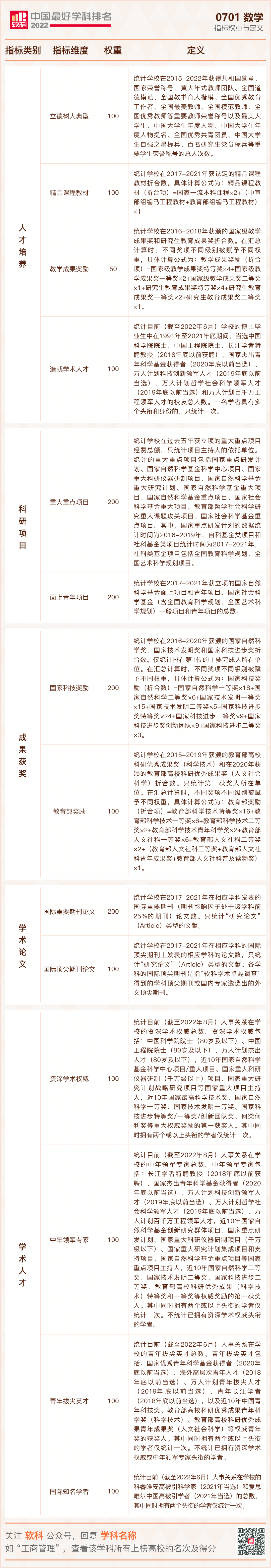
由于部分指标在不同学科门类的适用性和重要性存在差别,因此中国最好学科排名在不同学科采用差异化的指标体系。其中,数学学科的指标权重及定义如下:

排名结果
在2022中国最好学科排名中,数学学科参评高校285所,发布146所(前50%)。其中,北京大学蝉联第一,复旦大学紧随其后位列第二,浙江大学、清华大学、山东大学亦进入前2%行列,实力顶尖。在非“双一流”高校中,浙江师范大学(第21)、重庆师范大学(第25)跻身前10%,具有冲击一流的学科实力。
高峰凸显,Top10阵容保持稳定
对比2021年排名,以北京大学、复旦大学领衔的头部高校保持稳定,屹立于学科高峰,岿然不动。其中,浙江大学取得明显进步,闯进前三,跻身前2%。
浙江大学数学学科肇始于1928年,自上世纪30年代开始兴盛,当时的著名数学家陈建功和苏步青在浙大创立了享誉世界的“陈苏学派”。2015年,学校数学系更名为“数学科学学院”;2017年12月,数学高等研究院成立,形成引领学科发展的学术和文化标杆。
深耕基础,世代接力助“陈苏”荣光再现;创新超越,领跑赛道助大国国运自强。浙大数学学科在学术人才、成果获奖、科研项目等指标表现优秀。其中,包刚教授作为主要完成人的“波动方程反问题的数学理论与计算方法”项目荣获2020年度国家自然科学奖二等奖。波动方程反问题是通过系统外部观测的波场来确定介质内部结构与特征的研究,被学界誉为“数学具有鲜活生命力的最重要体现之一”,是雷达发射、能源探测等重要应用的数学理论基础。该项目取得了一系列重要成果,成功突破国际学术前沿理论难题,为相关探测技术作出数学理论方面的重要贡献。
图为包刚教授
图源:浙江大学数学科学学院

高原崛起,“双一流”高校持续发力
在146所上榜高校中,有93所为“双一流”高校,几乎占据榜单的三分之二,前10%高校中,绝大部分为 “双一流”高校,彰显着“双一流”高校百尺竿头、更进一步的实力和底气。其中南方科技大学(进步13名)、北京师范大学(进步6名)持续发力,进步显著。
南方科技大学数学系成立于2015年6月,数学学科入选第二轮“双一流”建设名单。今年,南科大数学排名第19,较去年进步13个名次。
南科大数学学科已初步建成一支国际化的一流师资队伍,志在为国家培养出创新意识高、能力强、有理想的高水平数学人才,在学术人才、科研项目方面表现突出。2021年,学校新增6位数学领域的爱思唯尔“中国高被引学者”,加速一流人才队伍建设。同年,讲席教授向青获批国家自然科学基金重点项目“有限几何与极值组合的若干问题”,进一步增强学科承担国家重大重点项目的能力。9月26日,2022阿里巴巴全球数学竞赛结果发布,南科大数学系2021级博士研究生朱全会获优秀奖,成为学校首个在阿里巴巴全球数学竞赛决赛环节获奖的学生,数学学科在人才培养上已初见成效。
图源:南方科技大学官网

砥砺奋进,“双非”高校努力突围
然而,一些非“双一流”高校在数学学科建设上也是披荆斩棘,奋力“突围”。此次排名中,浙江师范大学(第21)、重庆师范大学(第25)跻身前10%行列,在“双非”中分列第1、第2名,实力一流;山东科技大学(第40)、曲阜师范大学(第43)、江苏师范大学(第44)、广州大学(第47)、山东师范大学(第50)、上海师范大学(第54)均进入前20%,实力不俗。
浙江师范大学数学学科依托于数学与计算机科学学院建设,形成了数学与计算机科学交叉融合、互促互进的学科特色。在2022中国最好学科排名中,浙师大位列第21名,居于前10%行列。
学院师资力量雄厚,构建了以国家级人才为领军人物,省部级高端人才为骨架,省级中青年人才为基石的人才梯队。其中,陈杰诚教授是教育部数学教指委成员、国务院学位委员会数学学科评议组成员,享受国务院政府特殊津贴,为学校数学学科的发展建设作出重要贡献。陈教授负责的《实变函数》课程入选2020年国家一流本科课程,其负责的数学教师团队被评为2022年“首批浙江省高校黄大年式教师团队”。学院始终坚持立德树人根本任务,秉承“数通古今、信达天下”的院训精神,怀大爱、明大德、善育人。郑园园老师获评2020年浙江省高校辅导员年度人物、全国高校辅导员年度人物提名,是学院立德树人的典型。
图源:浙江师范大学官网
在2022中国最好学科排名中,扬州大学数学学科排名第77,较2021年进步10名,发展态势良好。数学科学学院兼顾基础和应用均衡发展,形成了“重视基础、强化应用、推动交叉”的学科发展特色,致力于将数学建成“具有基础研究优势并在多学科广泛应用”的省内一流、国内外有重大影响的学科。学院拥有一支学识渊博、治学严谨、结构合理的高素质师资队伍,承担了一大批国家级科研项目,取得了一批层次高、影响大的标志性科研成果。其中,刘玉荣教授自2016年起已连续六年进入爱思唯尔“中国高被引学者”榜单,在数学领域和系统工程领域具有重要影响力。
学科建设,尤其是基础学科建设需要学校持之以恒,持续发力。相较于2021年,一批高校进步显著,一批高校崭露头角,包括:
北京科技大学,进步19名
南方科技大学,进步13名
大连海事大学,进步13名
南京邮电大学,进步11名
扬州大学、安徽师范大学、华北电力大学,进步10名
佛山科学技术学院、集美大学、湖北大学、长江大学、重庆邮电大学、广西师范大学、湖南科技大学、兰州理工大学,新晋上榜
逆水行舟,不进则退。之所以能取得如此突出的成绩,离不开学科规划上力争上游的明确目标,离不开学科管理上知己知彼的数据支持,离不开学科建设上突出优势、弥补短板的切实举措。



