各设区市教育局、有关高校:
根据教育部《关于做好2023年普通高等学校专升本考试招生工作的通知》(教学司〔2022〕16号)和《江西省2023年普通高校专升本考试招生实施方案》(赣教高字〔2023〕9号,以下简称“《实施方案》”)要求,现就做好全省2023年普通高校专升本考试招生工作有关事项通知如下:
一、招生高校、招生专业和招生计划
2023年我省专升本考试招生高校、招生专业及招生计划由省教育厅统筹确定后另行发布。
二、报名、资格审核、缴费
专升本报名、资格审核等环节按照《关于做好江西省2023年普通高校专升本考试招生报名工作的通知》(赣考院普〔2022〕18号)具体要求执行。资格审查贯穿考试录取全过程。对不符合报名、录取条件的考生,确认后一律取消资格,并实行资格审查问责制。
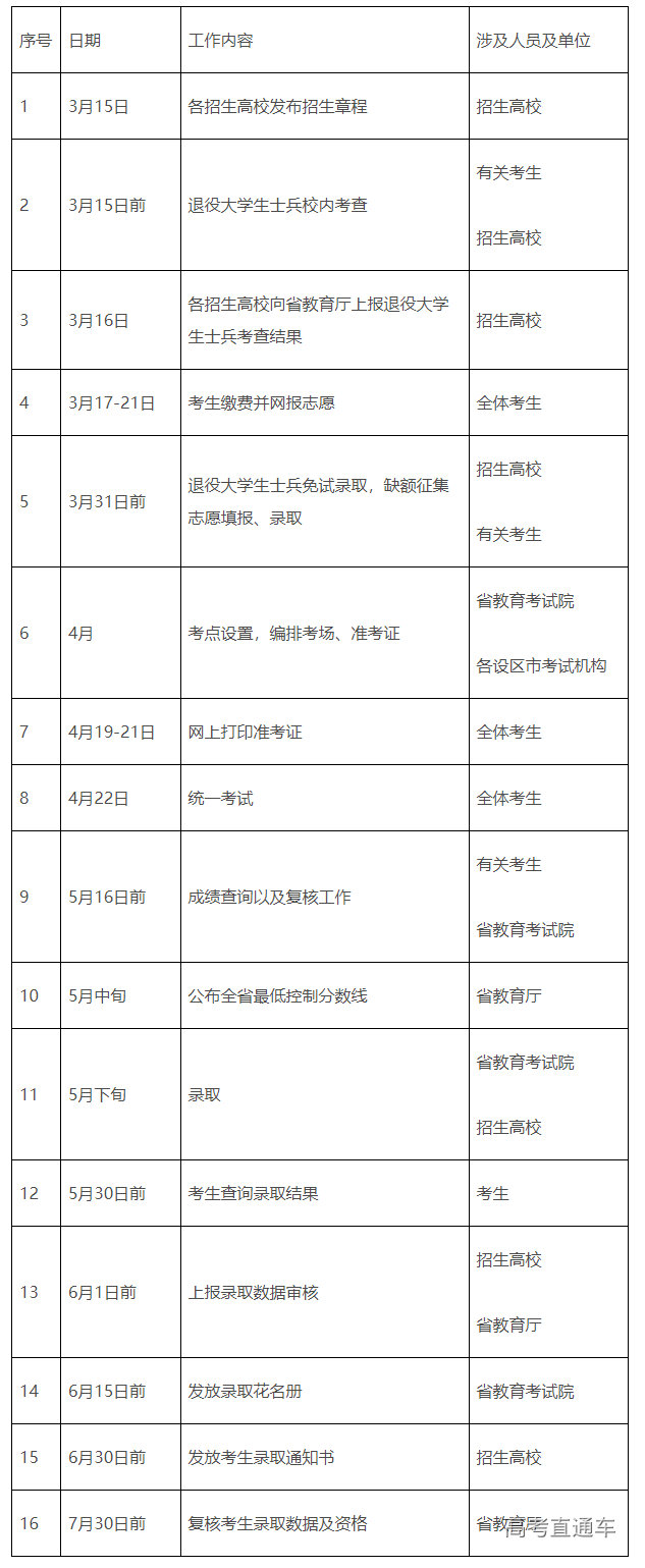
各招生高校依据相关规定制定2023年本校专升本招生章程(简章),经报省教育厅核准后于2023年3月15日前向社会发布。
所有考生须在3月17-21日,登录江西省教育考试院网(网址:www.jxeea.cn,下同)“专升本管理系统”完成网上缴费(130元/人)并填报志愿,逾期未完成缴费和填报志愿的视为自动放弃报考资格,网上缴费成功后不予退费。
三、志愿填报
(一)志愿设置。2023年专升本考生志愿分“免试计划”“未来工匠专项计划”“其它专项计划”和“普通计划”4个录取批次进行设置。
1.“免试计划”批次设置2个梯度院校志愿及1个征集院校志愿,每个院校志愿后设置6个专业志愿。限已申报退役大学生士兵资格的考生,根据本人参加招生高校组织的综合评价成绩选择填报。
2.“未来工匠专项计划”批次设置1个院校志愿,每个院校志愿后设置2个专业志愿。限已通过未来工匠培育计划资格审核的考生填报。
3.“其它专项计划”批次设置20个平行志愿和10个征集平行志愿。限已通过脱贫家庭(原建档立卡贫困家庭)学生或获奖学生(含高水平运动员)资格审核的考生填报。
4.“普通计划”批次设置40个平行志愿和20个征集志愿,所有通过资格审核的考生均可以填报此批次志愿。
平行志愿均采用“院校+专业”模式,即1个院校的1个专业为1个志愿。
(二)志愿填报。所有考生须于2023年3月17日15:00-21日17:00期间,自行登录江西省教育考试院网“专升本管理系统”,根据《实施方案》划分的9个考试大类和各招生高校专升本招生章程(简章)中明确的招生计划、专业及有关要求,并对照《江西省2023年普通高校专升本对应专业(类)指导目录》(以下简称《专业指导目录》)选择填报志愿。
(三)缺额征集志愿填报。“免试计划”缺额征集志愿网上填报时间为3月26日9:00-17:00,“未来工匠专项计划”“其它专项计划”与“普通计划”缺额征集志愿网上填报时间另行通知,具体缺额院校、专业、计划情况须根据实际录取统计数据确定,届时考生关注并依据省教育考试院网上发布缺额征集信息及说明进行填报。
(四)填报注意事项。
1.考生须在9个考试大类中选报其中1个大类并参加该大类专业基础及技能知识课考试。
2.所有考生可以同时填报符合资格且通过资格审核的各批次志愿。已被免试录取的考生不再具有参加统一考试及其它批次录取资格。
3.3月17-21日集中填报志愿期间,考生可以对填报志愿修改一次,逾期后不得更改、补报。
4.考生须完成缴费再填报志愿,具体网上缴费时间为工作日9:00-21:00和非工作日(周末)9:00-17:00。
四、考试
各设区市招生考试机构要在市教育局领导下,结合常态化疫情防控形势对考试工作的要求,科学制定考试工作方案,成立突发事件应急处置工作领导小组,制定应急处置预案。
(一)考试时间
统一考试时间为:2023年4月22日。其中,公共基础课考试时间为上午9:00-11:30,专业基础及技能知识课考试时间为下午15:00-17:00。
有关高校应及时通知、督促在外地实习的考生提前到达考试地参加考试。
(二)考试科目
考试科目包括公共基础课和专业基础及技能知识课。
1.公共基础课不分学科专业,所有考生统一考试“政治+英语+信息技术”3门课程的综合卷,分值300分。
2.专业基础及技能知识课按考生选报9个考试大类中的1个大类分别考试,《实施方案》规定对应的1门考试科目,分值150分。
(三)考点设置
考点由各设区市教育考试中心(考试院)设置。
考生在专科就读(毕业)院校(校本部)所在设区市指定的考点参加考试。省外高校毕业的大学生退役士兵如未被免试录取的统一在南昌市指定考点参加考试。
(四)准考证编排
全省统一编排准考证,考生于考前3天内自行登录江西省教育考试院官网打印准考证。已被免试录取的考生不再编排准考证。
五、评卷、成绩通知和复核
全省统一组织评卷、统分工作,考生可于5月12日后登录“专升本管理系统”查询本人成绩。考生对本人成绩有疑议的,可在5月13-14日内在网上提出成绩复核申请,16日在网上查询成绩复核结果。
考生申请成绩复核仅限于查核答卷是否漏改、漏统,如有漏改、漏统,予以更正。对于答题评分宽严等问题,不属于查核更正范围。根据教育部有关规定,考生答卷按照国家秘密级事项管理,复核过程中答卷不与考生或家长见面。
六、录取
(一)按9个考试大类分别划定全省最低控制分数线。
(二)依据考生公共基础课和专业基础及技能知识课的总成绩从高到低排序投档,总分相同时专业基础及技能知识课优先,其次按政治、英语、信息技术课程顺序,单科分数高低排序录取。
(三)未被录取的考生,在规定的时间内按照省教育考试院公布的征集志愿计划,网上进行征集志愿填报,征集志愿填报专业必须在《专业指导目录》规定的对应专业范围内进行。
(四)“免试计划”和“专项计划”未完成的空余计划,高校可以在普通计划投档前调整至“普通计划”。
(五)考生志愿填报是一种电子契约,凡按志愿投档且符合录取条件的考生,不得要求高校退档,高校也不得以考生自愿放弃为由退录。
(六)录取通知书由招生高校自行印制。高校根据核准备案的录取新生名册发放录取通知书,由校长签发,加盖本校校章,连同入学报到须知、资助政策办法等相关材料一并直接寄送被录取考生。录取通知书寄递工作要按照《教育部办公厅 国家邮政局办公室关于进一步做好2020年高校录取通知书寄递工作的通知》(教学厅函〔2020〕23号)执行。
(七)2023年5月30日前完成录取工作,各批次录取工作具体时间安排另行发布。
七、数据报送、学籍管理
各招生高校要认真审核整理考生报名信息、成绩、录取数据,核对校验,确保数据准确无误。符合专升本录取条件的学生,由招生高校报省级教育行政部门审核后,按时进行学籍学历电子注册。专升本学生毕业时,其毕业证书上标注“在本校XX专业专科起点本科学习”,学习时间按进入本科阶段学习和颁发毕业证实际时间填写。
八、工作要求
(一)切实加强组织领导。各招生高校是本校专升本考试招生录取工作的责任主体,各设区市教育局是考试组织实施工作的责任主体。各地各校要切实履行主体责任,进一步健全考试招生组织管理和监督工作机制,完善工作方案,明确责任分工,层层落实考试招生安全责任,确保考试录取工作公平、公正、公开。要强化科学规范管理,进一步完善考试招生安全工作应急预案,确保考试招生安全、平稳、顺利实施。
(二)严格规范考试管理。严格执行国家教育考试考务管理规定及要求,强化考点手机存放管理,认真开展对入场考生身份验证和违禁物品检查,严防考生携带手机、高科技作弊器材等入场,严格考场管理,严肃考风考纪。2023年专升本考务管理方案另行通知。
(三)严肃考试招生纪律。严格执行有关考试招生的管理规定,严厉打击虚假宣传、有偿招生、买卖生源等违规行为。专升本考试招生中考生、考试工作人员的违纪违规行为,按照《国家教育考试违规处理办法》(教育部令第33号)和《普通高等学校招生违规行为处理暂行办法》(教育部令第36号)有关要求进行处理,涉嫌犯罪的,移送司法机关依法处理。
(四)优化招生咨询服务。各地各高校要指定专门工作人员负责专升本考试招生宣传服务工作,多形式、多渠道做好宣传解读和咨询服务工作。及时做好有关信息发布工作,方便考生查阅。加强对考生报考、备考等相关指导。公开咨询电话,畅通咨询通道,及时回应考生关切。
江西省教育厅
2023年3月15日
附件
江西省2023年普通高校专升本考试招生工作日程
