自治区招生考试委员会各成员单位,各市、县(市、区)招生考试委员会、教育局、招生考试院(考试中心、招生办),各高等学校:
根据《教育部关于做好2023年普通高校招生工作的通知》(教学〔2023〕1号)精神,为确保我区2023年普通高校考试招生(以下简称高考)工作安全、平稳、有序实施,现就有关事项通知如下。
一、加强组织领导,全面落实考试招生安全责任
各地各单位要在各级党委政府的领导下,切实加强对高考工作的组织领导。各市、县(市、区)招生考试委员会是本行政区域内组织高考、治理考试环境、做好考试防疫、整肃考风考纪、维护考试招生安全稳定的责任主体,主要负责同志是第一责任人,各级教育行政部门主要负责同志、分管负责同志和招生考试机构主要负责同志是直接责任人。高校是本校考试招生(含特殊类型招生)工作的责任主体,主要负责同志是第一责任人,分管负责同志是直接责任人。各级招生考试委员会成员单位要各司其责、密切配合,全力以赴做好高考组织管理和服务保障工作。各级领导干部特别是主要负责同志要对考试招生重大事项亲自把关、亲自协调、亲自督查,层层压实考试安全主体责任。各地要加强各环节风险梳理和排查,成立考试类突发事件应急处置工作领导小组,完善防范各类涉考突发事件的应急处置工作预案,加强协同处置突发事件,确保出现涉考突发情况后能快速反应和处置到位,严防考试安全事故发生。重大事件处置决策要向当地党委政府请示汇报,并及时报告自治区教育厅。
二、筑牢安全防线,全力保障考试组织安全平稳
(一)综合治理考试环境。各地要加强部门协作配合,开展净化涉考网络环境、打击销售作弊器材、净化考点周边环境、打击替考作弊等专项行动,营造良好的考试环境。
(二)强化关键环节和关键人员管理。各地各校要强化风险意识,把安全保密工作摆在突出重要位置。要强化对命题、制卷、运送、保管、分发、施考、评卷等关键环节和关键人员的监督管理,严格执行回避制度,确保试卷、答题卡绝对安全。
(三)严防手机等电子设备作弊。各地要开展手机作弊专项治理,加强标准化考点设备维护、升级,配足配齐无线电信号(含5G信号)屏蔽设备,积极配备“智能安检门”等。各级招生考试机构应会同公安、保密、无线电管理等部门,采取人防、物防、技防等多重手段,加大人员入场检测力度,强化涉考人员手机管理,采取考点集中存放手机,坚决防止手机等作弊器材进入考场。考试期间,无线电信号屏蔽范围要覆盖考生可能出入的场所和区域,确保手机等无线电设备无法接收和传出信号。有条件的地区,在通信管理等部门指导下,积极探索考试期间降低考点内手机信号频率、限制手机网络自动优化等方式,配合使用无线电信号(含5G信号)屏蔽设备,实现特定区域全屏蔽。因考试工作人员入场安检工作不到位导致手机带入考场的,将对相关责任人严肃处理。
(四)严肃考风考纪。各地各校要广泛开展诚信和警示教育,大力宣传相关法律法规,教育和引导学生知法守法、拒绝作弊。要严格落实四级考务工作培训制度,重点加强防范高科技作弊的培训,将考务培训落实到考区、考点、每一个岗位、每一名工作人员,确保考务人员业务熟练、操作规范。要严格执行考场监考、考点巡考和考场视频回放倒查制度,严厉打击替考、群体性考试舞弊、利用手机等无线电设备实施作弊等行为,并采取溯源倒查措施,从源头上打击高考作弊行为。
(五)做好防疫工作。各地各校要认真落实国家和自治区有关优化疫情防控的措施要求,结合本地实际,科学精准做好防疫工作。
三、强化监督管理,确保招生录取公平公正
(一)严格执行信息公开制度。各地各校要严格执行国家、省级、高校、中学四级信息公开制度,认真落实招生信息“十公开”要求,自觉接受纪检监察部门及利益相关者的监督。要畅通社会监督举报渠道,完善考生申诉工作机制,及时回应、处理各种问题。
(二)严格执行招生规定。各地各校要严格执行国家和我区招生政策规定,严格执行招生计划,认真遵守高校招生“30个不得”“八项基本要求”等工作纪律。严格规范高校大类招生,高校原则上按专业开展招生,少数探索大类招生的高校要精心制定培养分流方案,确保科学规范、公平公正。要完善高职分类考试招生,在自治区招生考试院的统筹、监督、管理下落实“文化素质+职业技能”的评价方式和选拔制度,优化考试内容、形式和招生录取机制,确保公平公正。
(三)严厉查处违法违规行为。各级教育行政部门、招生考试机构要协调有关部门严格审核考生的户籍、学籍和实际就读情况。要加强中高考报名政策统筹,在中考报名、新生入学、学年开学等关键节点,提前做好政策宣传和摸底核查,并通过多种有效途径做好引导工作。要压实高中阶段学校责任,严格规范学籍管理,严查空挂学籍、人籍分离、虚假学籍等违规情况。要严厉打击“高考移民”,对于通过非正常户籍学籍迁移、户籍学籍造假、出具虚假证明材料等手段获取考试资格的考生依法依规进行严肃处理。要认真落实考试招生工作监管责任,加强对报名、考试、录取的全过程监督,会同教育纪检部门加大违规查处力度,对协助出具虚假材料干扰资格审核、因疏于管理造成考场秩序混乱、作弊情况严重、招生违规严重的,依法依规对相关责任人严肃处理并追责问责。
四、优化宣传服务,营造良好考试招生氛围
(一)深入实施“高考护航行动”。各地各校要围绕考试组织、安全保障、宣传引导、咨询服务等考生关切,聚合各方力量深入开展“点亮权威考试招生机构官网标识”等行动,加强治安、交通、卫生防疫、心理辅导等多方面综合服务保障,着力解决考生“急难愁盼”问题。要积极为残疾人等特殊群体考生提供合理化便利,营造温馨的考试招生环境。
(二)规范高考成绩发布管理。各地各校要坚持正确育人导向, 进一步完善高考成绩发布工作,坚决扭转简单以高考成绩评价学生的做法。要加强高考成绩信息管理,除教育部规定的特定事项外,只能将考生的高考成绩信息提供给考生本人及有关投档高校。要优化完善高校及专业录取分数线发布办法,扭转简单以录取分数线评价高校的倾向。要加强对中学、教师等相关责任主体的管理,严禁以任何方式公布宣传炒作“高考状元”“高考喜报”“高考升学率”“高分考生”等。探索建立涉考负面舆情清单制度,作为相关工作考核的重要参考。
(三)严格招生信息安全管理。各地各校要认真落实国家、省级、高校、中学四级信息公开制度,并结合实际进一步完善信息公开的范围、内容、方式,接受纪检监察部门及利益相关者的监督。要高度重视信息安全防护,落实国家信息系统安全等级保护相关要求,加强对重要设备、信息系统和网站的监测和运行维护,及时堵塞安全技术漏洞。要强化考生志愿填报等环节安全管理,教育学生提高风险防范意识,采取切实有效措施,确保学生个人及招考信息安全,严防信息泄露或被他人操控。
(四)加强招生宣传,规范宣传管理。各地要加强高考宣传工作,健全高考新闻发言人制度,及时主动、准确有序做好信息发布、政策解读和温馨提示等服务工作。各高校要规范招生宣传管理,招生广告或者宣传的表述应当严谨、规范,不得采取贬损、夸张、低俗以及其他不适当的语言或者方式开展招生宣传,不得以新生高额奖学金、违规承诺录取(含承诺录取专业、本硕博连读或贯通等)、入校后重新选择专业等方式争抢生源,严禁以优质生源登记表、志愿填报意向书等形式吸引、误导学生;志愿填报期间,要逐步减少外派招生宣传组的数量,进一步扩大线上咨询服务渠道;严格加强工作人员管理,不得以任何形式代替或干预考生填报志愿;制作录取通知书应坚持简约、节约的原则,避免铺张浪费。
(五)加强志愿填报咨询服务。各地各校要加强正面引导,按照“考生自主填报,政府、考试机构和学校提供公共服务”原则,加强考生志愿填报咨询服务工作。要细化工作措施,逐级开展政策宣传解读和工作培训,实现地区、高中阶段学校全覆盖。各高中阶段学校要充分发挥主阵地、主渠道作用,积极为考生提供咨询服务。各地要开展高考志愿填报咨询活动专项治理,主动公开咨询电话和违规举报电话,准确解答考生疑惑,及时妥善处置信访问题,切实维护考生合法权益。
(六)加强涉考培训咨询机构治理。各地教育行政部门、招生考试机构及其工作人员和高校、高中阶段学校及其教师不得组织或参与任何形式涉考培训活动。各校不得允许教育咨询机构、校外培训机构或个人进入学校开展涉考培训咨询活动,或提供场地给有关机构或个人开展相关活动;不得向考生和家长宣传推介有关机构或个人的相关活动。各地教育行政部门要会同网信、科技、公安、文化和旅游、市场监管、体育等部门,加强对社会培训机构或个人开展涉考培训咨询的规范治理,严厉打击涉及虚假宣传、价格欺诈、组织或参与考试作弊、干扰破坏考试招生秩序等违规违法行为。
请各市、县(市、区)招生考试委员会办公室将本通知转发至本行政区域招生考试委员会各成员单位、普通高中和职业学校。
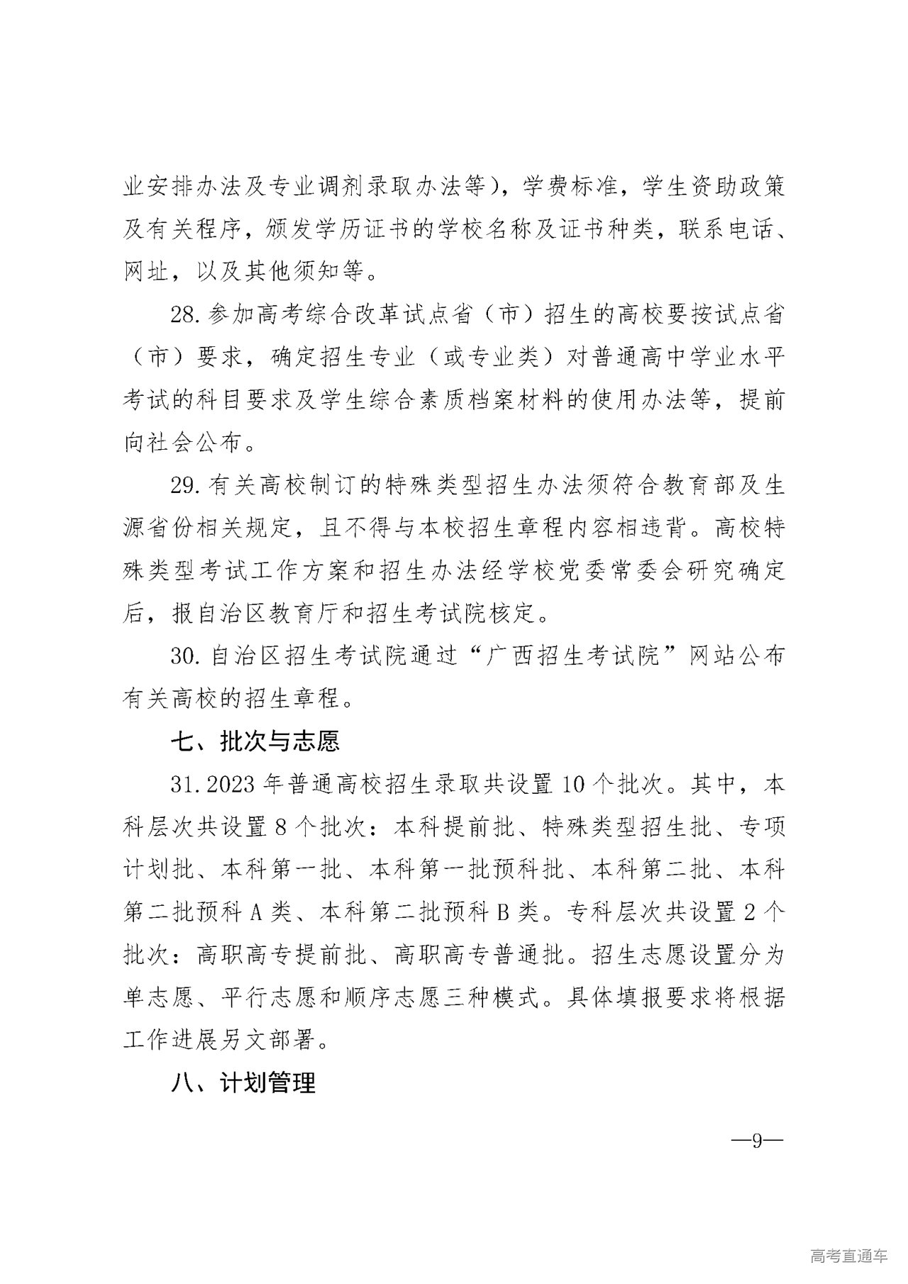
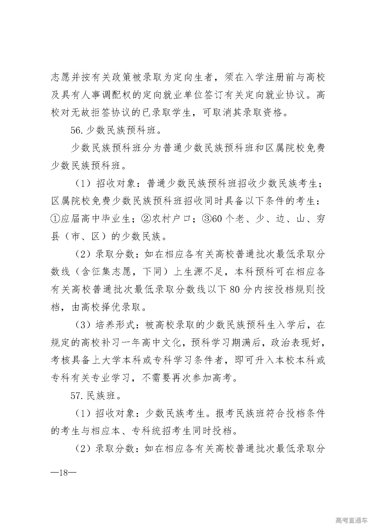
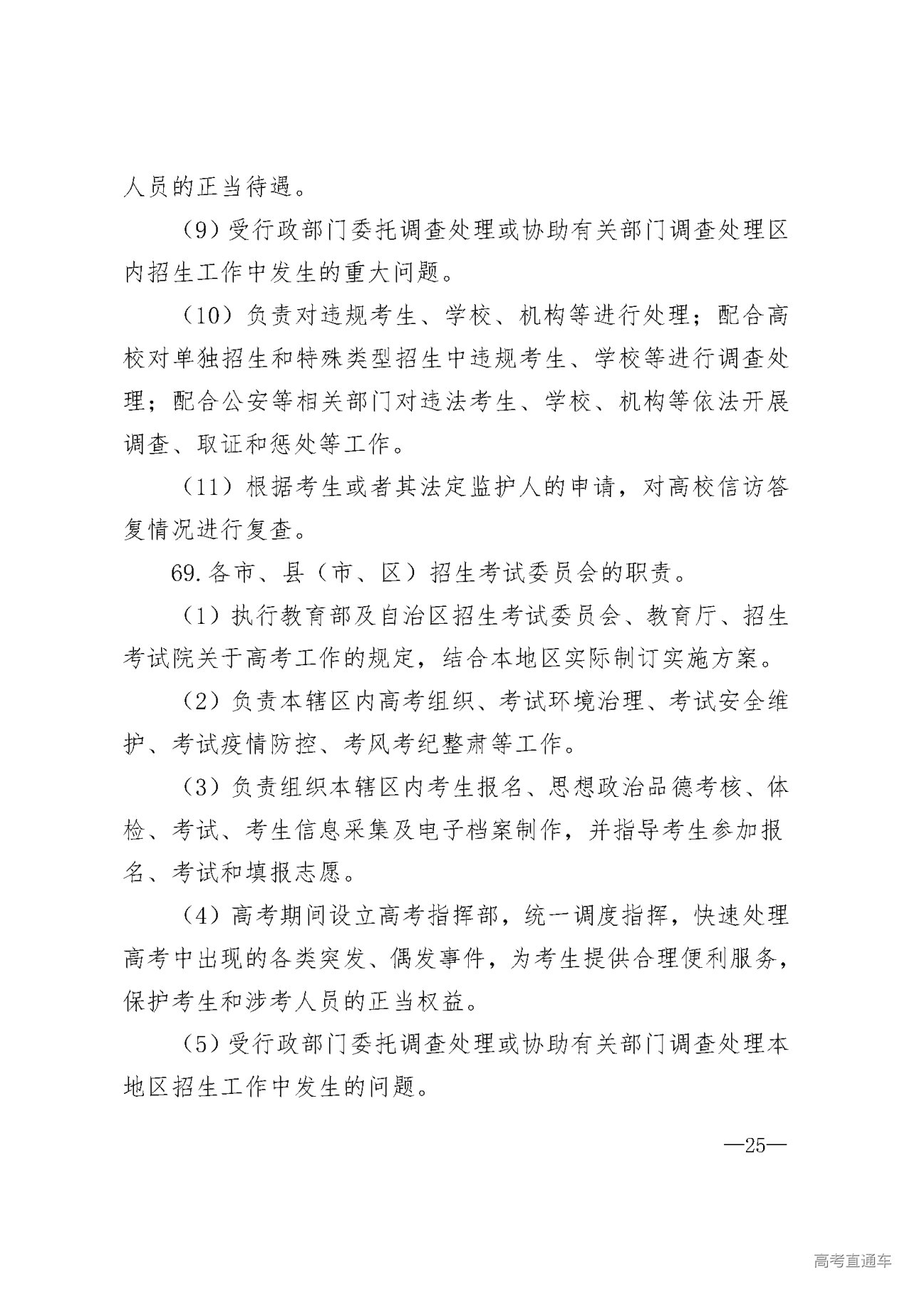
附件(点击下载):广西2023年普通高等学校招生工作规定.pdf




























