根据《上海市教育委员会关于做好2026年上海市高中阶段学校招生报名工作的通知》(沪教委基〔2025〕31号)和《上海市教育委员会关于做好2026年上海市全日制普通中等职业学校自主招收上海市初中应届毕业生中来沪人员随迁子女报名工作的通知》(沪教委职〔2025〕27号)文件规定,本市高中阶段学校招生(以下简称“中招”)网上报名及信息确认于1月19日(星期一)开始。
一、符合本市中招报名条件的本市在校应届初三学生(简称“应届生”)报名工作
应届生可于1月19日(星期一)10:00起至1月30日(星期五)12:00,登录上海市教育考试院“上海招考热线”网站(www.shmeea.edu.cn)进行网上报名。请学生和家长(监护人)按照《2026年上海市高中阶段学校招生报名日程表》(见附件1)上的时间,根据学籍学校的统一安排进行网上报名和信息确认。学生务必在规定时间内完成网上报名,若在操作过程中遇到问题,请及时与学籍学校联系,由学校协助完成报名。
二、符合本市中招报名条件的往届初中毕业生(简称“往届生”)和返沪参加中招报名的外省市初中毕业生(简称“返沪生”)报名工作
往届生和返沪生可于2月25日(星期三)10:00起至2月27日(星期五)12:00,登录上海市教育考试院“上海招考热线”网站(www.shmeea.edu.cn)进行网上报名。
往届生和返沪生完成网上报名后,须于3月1日(星期日)至3月2日(星期一)前往报名所在区的招考机构,现场确认报名信息,确认时须带好报名证明材料(各区确认地点和时间见附件2,证明材料要求见附件3)。
三、其他说明
1.学生只限在1个区参加报名,完成报名信息确认后不可更改信息。
2.符合中职校自主招收随迁子女报名条件的在校应届随迁子女,其网上报名及确认均由区招考机构和学籍学校统一组织,与中招报名学生同步进行网上报名和信息确认。
3.符合中招报名条件的本市初中学校随班就读的应届初三残疾学生,可以选择报名参加高中阶段普通学校招生;也可以选择报名参加本市高中阶段特殊教育学校(含普通中职校附设特教班,下同)招生。确有意向报考本市高中阶段特殊教育学校的学生,须于3月13日(星期五)前向所在学校提出申请,并通过各区组织的报名评估。符合中招报名条件的特殊教育学校(含普通学校特教班)应届初三残疾学生和通过评估的随班就读应届初三残疾学生于4月17日(星期五)至4月18日(星期六)进行报名和信息确认。
4.符合本市中招报名条件的补报名学生,如在统一报名时未能取得有效的证明材料,最迟应于2026年5月7日(星期四)前持有效证明材料向区招考机构提出申请,补报名时间为2026年5月6日(星期三)至5月7日(星期四)。参加补报名的学生从完成报名确认起,享受后续时间段内的本市中招相关政策。
附件:
1.2026年上海市高中阶段学校招生报名日程表
2.2026年上海市高中阶段学校招生报名各区信息确认安排一览表
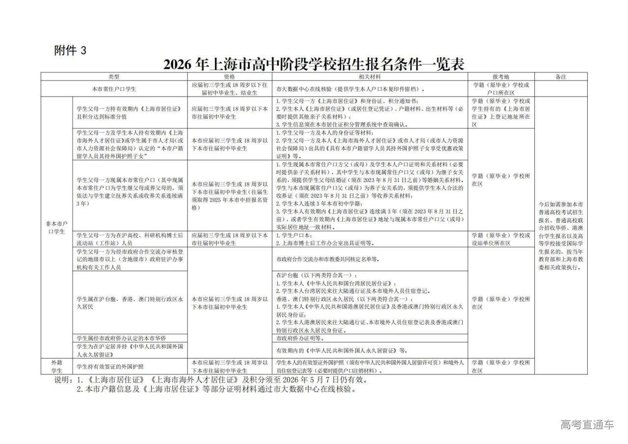
3.2026年上海市高中阶段学校招生报名条件一览表



