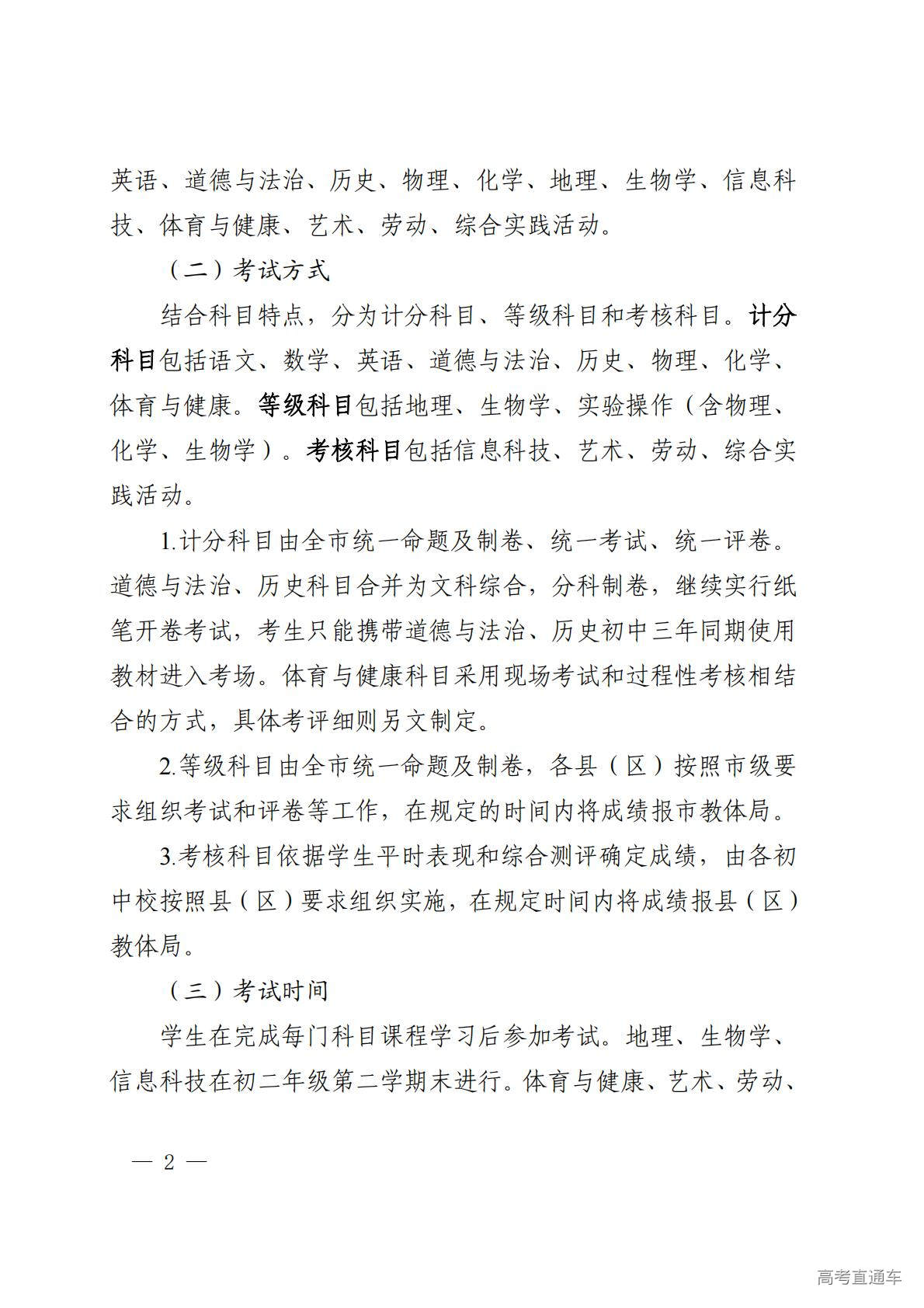
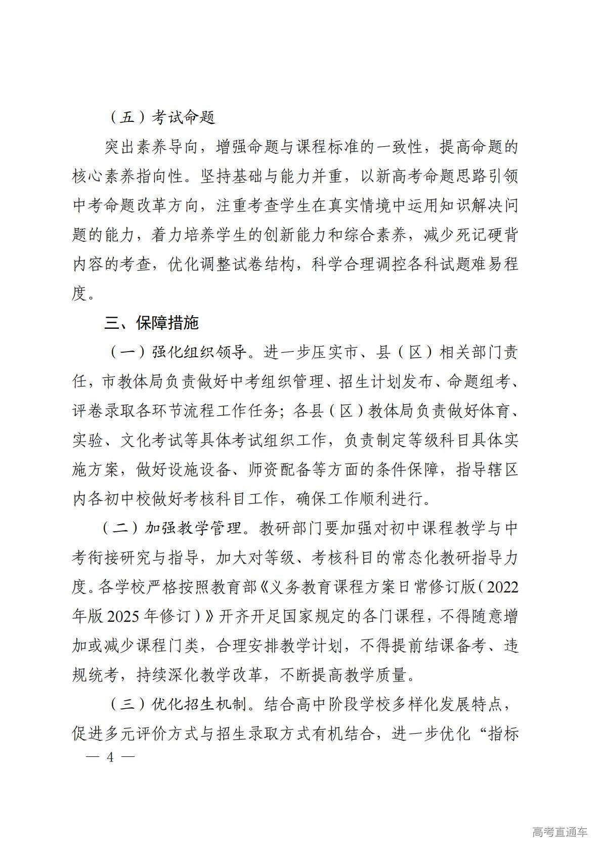
眉山市教育和体育局 关于公开征求《眉山市优化调整高中阶段学校考试招生科目及分值的工作方案(征求意见稿)》意见的公告
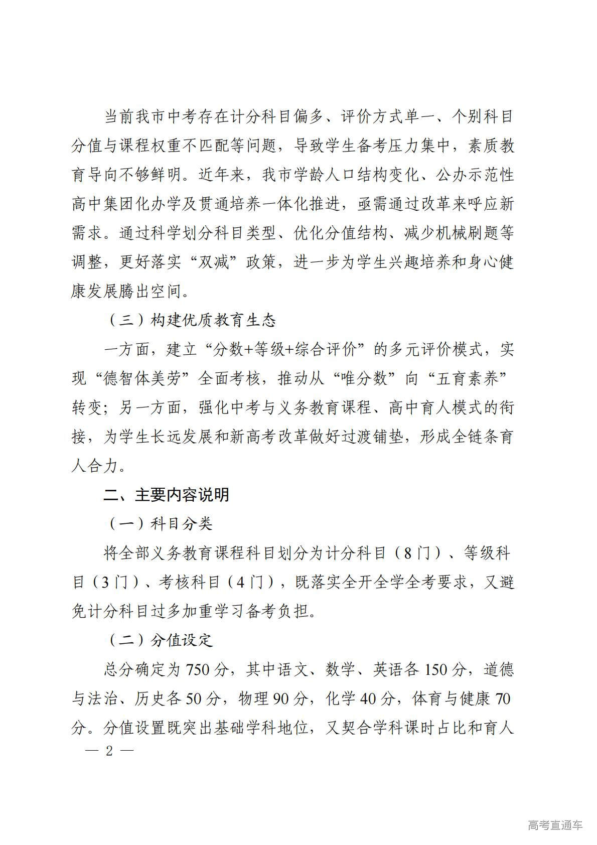
为深入学习贯彻全国教育大会精神,落实《教育强国建设规划纲要(2024—2035年)》“有序推进中考改革”任务要求和“双减”工作的重要决策部署,深化考试招生制度改革,构建与素质教育相适应、与高中育人相衔接的考试招生体系,发挥考试育人功能和正确导向作用,促进学生长远发展。市教体局在借鉴省内外各地新一轮中考改革意见基础上,结合我市实际,起草了《眉山市优化调整高中阶段学校考试招生科目及分值的工作方案(征求意见稿)》,现于2026年1月12日—1月18日向社会公开征求意见。意见和建议请在公开征求意见期间通过以下途径和方式反馈:
1.信函地址:眉山市东坡区江乡路276号,眉山市教育和体育局 基础教育科 收(邮政编码:620000)。来信请注明“眉山中考优化方案意见”字样。
2.电子邮箱:jjk38195422@163.com。
附件1:眉山市优化调整高中阶段学校考试招生科目及分值的工作方案(征求意见稿)
附件2:《眉山市优化调整高中阶段学校考试招生科目及分值的工作方案(征求意见稿)》起草说明
眉山市教育和体育局
2026年1月12日








