扩大“双一流”建设范围!这些大学可能入选?

2024-11-15 10:32 求学杂志 评论
“双一流”建设范围,有望扩大!


哪些大学更可能进入第三轮“双一流”名单?


适度扩大“双一流”建设范围

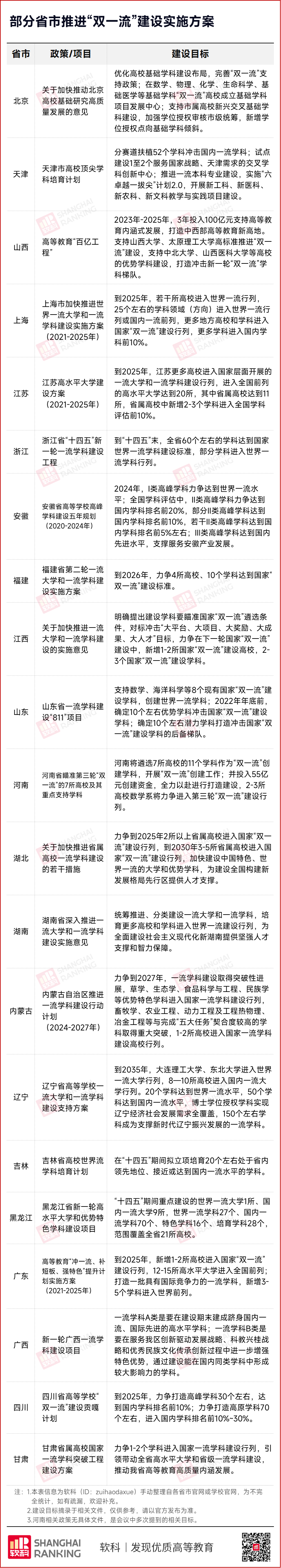
近日,中国人大网发布教育部部长怀进鹏在2024年11月5日在第十四届全国人民代表大会常务委员会第十二次会议上的《国务院关于建设中国特色、世界一流的大学和优势学科工作情况的报告》,其中提到:“对接国家重大战略,聚焦优势学科适度扩大“双一流”建设范围。”
全文如下:

上下滑动查看:

图片

全国人民代表大会常务委员会:
我受国务院委托,向全国人大常委会报告建设中国特色、世界一流的大学和优势学科工作情况,请审议。
加快建设中国特色、世界一流的大学和优势学科(以下称“双一流”建设),是以习近平同志为核心的党中央作出的重大战略决策,是建设教育强国的引领性、标志性工程,是推动教育科技人才一体发展的关键引擎,是实现中国式现代化的战略支撑。党中央高度重视“双一流”建设,党的十九大、二十大和二十届三中全会对加快“双一流”建设作出部署。习近平总书记两次主持会议审议通过“双一流”建设重要文件;2016年以来,14次深入“双一流”建设高校考察,作出一系列重要指示批示;今年9月,在全国教育大会上进一步对“双一流”建设提出明确要求。李强总理多次强调,要优化学科专业和资源结构布局,加快建设中国特色、世界一流的大学和优势学科。丁薛祥副总理多次研究部署,对“双一流”建设要进一步突出中国特色提出明确要求。教育部、财政部、国家发展改革委坚决贯彻党中央、国务院决策部署,会同有关部门密切配合、协同发力,深入听取全国人大代表、全国政协委员等各方意见建议,指导和支持各地各高校扎实推进,“双一流”建设8年多来取得显著成效。
一、建设进展与成效
(一)组织实施
一是统筹布局,动态调整“双一流”建设高校和建设学科。综合高校办学条件、学科水平等情况,确定首轮140所“双一流”建设高校(以下简称建设高校)和465个“双一流”建设学科(以下简称建设学科),覆盖31个省(自治区、直辖市)和新疆生产建设兵团。第二轮聚焦服务国家重大战略需求,在基础学科等国家急需领域加强布局,新增7所建设高校、41个建设学科。
二是重点突破,打造学科建设和人才培养高地。实施“强基计划”、基础学科系列“101计划”,布局建设288个基础学科拔尖学生培养基地、14个数理化生国家高层次人才培养中心、16个学科交叉中心。实施一流学科培优行动,聚焦优势突破方向,打造一流学科标杆。实施国家急需高层次人才培养专项、工程硕博士培养改革专项试点,布局32所高校建设国家卓越工程师学院
三是创新机制,构建推进高质量建设管理评价模式。建立健全常态化监测体系,监测指标为高校反映特色成效留足空间。从整体发展水平、成长提升程度、可持续发展能力3个视角开展多维综合成效评价。32所高校开展学位授权自主审核,北京大学、清华大学自主确定建设学科,探索自主特色发展模式。组建“双一流”建设专家委员会,充分发挥权威专家的战略咨询作用。
四是协同支持,强化多元投入保障。建立健全中央引导、地方支持、高校自筹、社会参与的多元投入机制。2016年以来,通过中央引导专项和支持地方高校改革发展资金累计投入1667亿元,支持建设高校自主统筹安排使用资金,切实提高资金使用效益;安排中央预算内投资等各类资金901亿元,用于建设高校大型仪器设备更新和基础设施建设等。依托部省合建、重点共建等协作机制,为学校改革发展提供有力保障。
(二)建设成效
在党中央、国务院统筹部署下,在各省级党委和政府指导支持下,建设高校扎根中国大地,牢牢把握立德树人根本任务,加快推进各项建设和改革任务,若干高校和学科逐步进入世界一流前列,一批高校和学科逐步进入世界一流行列,中国特色、世界一流大学方阵加速形成,更好地满足了人民群众对接受优质高等教育的美好期待,整体提升了中国高等教育的国际影响力、竞争力和话语权。
一是社会主义办学方向更加坚定。广大师生坚定维护以习近平同志为核心的党中央权威和集中统一领导,习近平新时代中国特色社会主义思想深入人心。新时代高校党建示范创建和质量创优工作持续开展,建设高校获评党建示范高校29所、标杆院系238个,打造“双带头人”教师党支部书记工作室191个。20所建设高校入选“三全育人”(全员、全过程、全方位)综合改革试点,扎实推动“时代新人铸魂工程”,专业教育与思政教育、课程思政与思政课程同向同行。
二是人才自主培养能力显著增强。2016年以来,建设高校培养了全国超过50%的硕士和80%的博士,承担了90%以上的国家急需高层次人才培养专项任务。聚焦国家战略需求,增设交叉工程、智能感知工程、碳储科学与工程、密码科学与技术、生物育种科学等84种新本科专业,学科专业设置不断优化。科技小院等3项成果获得2022年国家级教学成果特等奖。2023年5月,习近平总书记回信高度肯定科技小院在服务乡村振兴中解民生、治学问的作用。
三是支撑高水平科技自立自强能力显著提升。首次实验发现量子反常霍尔效应等一批基础研究原创性成果产生了世界级影响。材料科学与工程、化学工程与技术等一批建设学科逐步进入世界一流前列。载人航天、探月探火、深海深地探测等领域取得重大突破。科技成果转化更加有力,科教融汇、产教融合生态加速形成。
四是繁荣中国哲学社会科学主力军作用更加凸显。建设高校承担30所全国重点马克思主义学院建设任务,深入实施习近平新时代中国特色社会主义思想研究、中国特色哲学社会科学研究两类重大专项,自主知识体系构建成效显著。《儒藏》编纂、“清华简”抢救性保护等一批重大文化工程项目为传承弘扬中华优秀传统文化作出突出贡献。建设高校牵头建设29个教育部哲学社会科学实验室和首批国际组织、国别区域、国际传播三类联合研究院,建设近90%的教育部人文社会科学重点研究基地,资政服务能力明显提升。
五是高素质教师队伍建设深入推进。教育家精神更加彰显,涌现一批大先生和战略科学家,王泽山、刘永坦、王大中、李德仁、薛其坤等获国家最高科学技术奖,王振义、张晋藩、黄大年等获得国家荣誉称号。建设高校发挥高等学校学科创新引智基地等平台作用,近8年引进海外人才成效显著,师资队伍学术影响力持续提升。
六是高等教育国际影响力稳步提升。国际教育与高水平科研合作不断拓展,深时数字地球、海洋负排放等国际大科学计划深入推进。“双一流”建设品牌效应持续发挥,我国高等教育国际影响力持续扩大。
七是内部治理体系不断完善。规范学术委员会运行,推动管理重心下移,激发院系办学活力。实行教师分类评价,突出服务国家需求和注重实际贡献,探索代表性成果评价,落实科研人员职务科技成果转化现金奖励政策,多元多维评价体系逐步确立。
八是示范带动作用日益彰显。132所建设高校对口支援121所中西部高校,10所“双一流”建设师范大学牵头支持32所中西部欠发达地区师范院校。带动各地布局建设410个地方高水平大学和1387个优势特色学科,建立高校分类发展体系,引导不同类型高校在各自的发展定位上争创一流。
二、面临的形势与问题
当今世界百年未有之大变局加速演进,新一轮科技革命和产业变革深入发展,围绕高素质人才和科技制高点的国际竞争空前激烈,对人才培养和科研组织模式提出新挑战。党的二十届三中全会统筹国内国际两个大局,对进一步全面深化改革、推进中国式现代化作出战略部署,明确提出构建支持全面创新体制机制,统筹推进教育科技人才体制机制一体改革,健全新型举国体制,提升国家创新体系整体效能。习近平总书记在全国教育大会上发表重要讲话,强调要把握教育的政治属性、人民属性、战略属性,深刻阐述了教育强国建设要正确处理好的“五个重大关系”,对加快“双一流”建设提出了新的更高要求。对标党中央要求、社会发展需要、人民群众期待,结合2035年建成教育强国目标,“双一流”建设存在一些重点难点问题需要在下一步工作中着力破解。
一是拔尖创新人才自主培养能力有待加强。高校学科化、院系制的传统办学模式对提升人才创新能力形成一定制约,科技教育和人文教育协同发展的示范作用仍需彰显,科教融汇、产教融合的人才培养模式有待加强。建设高校人才培养规模还不能满足人民群众对优质高等教育日益增长的需求。
二是服务国家战略需求不够精准。基础研究领域和原始创新方面引领性、颠覆性成果产出不足,服务经济社会发展的潜力挖掘不充分,科技成果转化效能有待提升。面向人民生命健康深化医教协同还需更大作为。支撑中国自主知识体系构建的原创性思想和文化成果供给能力有待加强。
三是教育对外开放面临严峻挑战。高校全球吸引力与发达国家相比还有较大差距,引才聚才面临较大挑战。面向STEM(科学、技术、工程、数学)教育、生成式人工智能等领域,参与全球教育治理的能力有待提升。
四是管理评价机制和学科组织模式有待完善。中国特色的“双一流”标准亟待确定,分类推进高校改革力度不够,部分高校“重入选、轻建设”,办出特色、争创一流的意识不强。交叉学科、基础学科、人文社科评价体系不够完善,以需求和问题为导向的学科建设组织模式有待探索。
五是资源配置和资金使用管理亟待优化。多元投入机制不够健全,建设高校资金来源仍以财政拨款为主,撬动社会力量投入的能力还需提升。部分建设高校对优势学科和人才培养的倾斜支持力度不够,财务管理水平仍需加强,资源配置能力与建设世界一流大学的需求不够匹配。
三、下一步工作考虑
我们将坚决贯彻落实习近平总书记重要指示精神,深入贯彻党的二十大和二十届二中、三中全会精神,落实全国教育大会、全国科技大会部署,牢牢把握教育的政治属性、人民属性、战略属性,坚持党的全面领导,坚持以人民为中心,坚持守正创新,坚持系统观念,一体推进教育发展、科技创新、人才培养,把标准建设作为关键抓手,围绕中国式现代化的本质要求,自主科学确定“双一流”标准,支持一批顶尖大学和优势学科加速突破,驰而不息、久久为功,为建成具有强大思政引领力、人才竞争力、科技支撑力、民生保障力、社会协同力、国际影响力的教育强国提供坚实支撑。  
一是坚持党的全面领导。把坚决落实党中央决策部署作为推进“双一流”建设的使命任务,坚持不懈用习近平新时代中国特色社会主义思想铸魂育人,全面实施新时代立德树人工程。加强和改进新时代高校思想政治教育,整体优化设计高校思政课课程方案,深入推进课程思政,推动党的创新理论研究成果转化为相应的学科方向和课程教材。
二是自主科学确定“双一流”标准。围绕中国式现代化的本质要求,更加突出立德树人根本任务、服务国家战略核心使命、争创世界一流总体目标,确定中国特色的“双一流”标准。完善以质量、特色、贡献为导向的监测评价体系,实行分类评价,充分体现服务思政引领、国家安全等领域的贡献,引导建设高校扎根中国大地办出特色、追求卓越。
三是构建高质量拔尖创新人才自主培养体系。建立科技发展、国家战略需求牵引的学科设置调整机制和人才培养模式,进一步强化科教融汇、产教融合、医教协同,强化科技教育与人文教育协同。加强基础学科拔尖创新人才早期发现,完善选拔培养评价一体化机制。深入实施工程硕博士培养改革,大力培养卓越工程师。加强一流核心课程和教材建设,将科研创新重大突破及时吸收转化为优质教学资源。
四是建设高素质专业化教师队伍。实施教育家精神铸魂强师行动,大力弘扬教育家精神,加强教师党建思政,健全师德师风建设长效机制。深入实施“国优计划”。深化教师管理评价改革,深入推进“破五唯”,通过稳定支持、长周期评价,支持高校青年教师开展高水平自由探索、非共识创新研究,培养造就一批高水平师资队伍和学术大师。
五是打造支撑高水平科技自立自强的战略力量。建强数理化生国家高层次人才培养中心、学科交叉中心。深入实施一流学科培优行动。实施基础学科和交叉学科突破计划,从国家战略需求中凝练重大科技问题,加强与国家实验室、国家科研机构、科技领军企业的战略协同。依托国家大学科技园打造高校区域技术转移转化中心,提升高校科技成果转化效能。布局建设高等研究院,强化校企科研合作。
六是创新国际交流合作机制。优化教育对外开放全球布局,优化公派留学区域、高校和学科专业布局。继续推动高等学校学科创新引智基地等平台建设,支持建设高校积极融入全球创新网络,参与全球教育治理,扩大中外人文交流,稳妥有序推进海外办学。  
七是改革组织管理体系。对接国家重大战略,聚焦优势学科适度扩大“双一流”建设范围。探索目标导向、需求导向的学科建设新机制。实施高等教育综合改革试点,推动有关高校和区域开展先行先试。加快调整完善相关政策制度,紧密对接国家科技创新中心和国家高水平人才高地建设,构建有利于教育科技人才一体统筹推进的体制机制。
八是提升资源配置和财务治理水平。健全中央、地方、企业、社会协同投入机制。强化中央财政专项稳定、精准支持,加大中央预算内基础设施建设投资力度。巩固扩大地方政府多渠道支持力度。引导建设高校扩大社会合作。推动建设高校加大资源统筹力度,聚焦优势学科和人才培养,加强资金使用管理,形成与学科建设水平相匹配的财务治理体系。
我们将更加紧密地团结在以习近平同志为核心的党中央周围,以习近平新时代中国特色社会主义思想为指导,认真落实党中央关于加快“双一流”建设的决策部署,在全国人大及其常委会的监督支持下,坚定不移走中国特色社会主义教育发展道路,全面深化教育综合改革,更加突出培养一流人才、服务国家战略需求、争创世界一流的导向,高质量推进“双一流”建设,为建设社会主义现代化强国提供有力支撑。 



2017年,教育部、财政部、国家发展改革委联合印发《统筹推进世界一流大学和一流学科建设实施办法(暂行)》,“双一流”建设进入实施操作阶段。不久后正式公布“双一流”建设高校及建设学科名单,确定首轮140所“双一流”建设高校和465个“双一流”建设学科。

按照《实施办法》,“双一流”建设以每五年为一个建设周期,建设高校实行总量控制、开放竞争、动态调整。根据期末评价结果等情况,重新确定下一轮建设范围,有进有出,不搞终身制。

2022年,第二轮“双一流”建设高校及建设学科名单公布,新增7所建设高校、41个建设学科

至此,“双一流”建设高校总数达到了147所。有些人不免疑问,“双一流”建设高校和学科,还会增加吗?如今有答案了:适度扩大“双一流”建设范围。

那么,哪些大学更有希望入选第三轮“双一流”呢?

多校争创“双一流”


如今,第二轮“双一流”建设已到中后期,多所未入选“双一流”的高校持续发力,力争冲击第三轮“双一流”。

近日,温州医科大学官网就发布了一则重磅消息:10月18日,浙江省委常委会审议通过温州医科大学高水平大学建设方案,方案提出,到2027年,学校力争进入国家“双一流”建设高校。

方案中还提到,围绕药学登峰学科建设,建立交叉学科群,精准布局蛋白质药物等“五大方向”,确保在生长因子新药领域保持国际领跑地位。

图片

温州医科大学是浙江省高水平大学建设高校,浙江省政府、国家卫生健康委和教育部共建高校,共设有30个本科招生专业,临床医学、眼视光医学都是“5+3 ”本硕一体化培养专业,临床医学、眼视光医学、药学、医学检验技术、护理学专业早在2019年就成为国家级一流专业建设点,共18个专业入选国家级一流专业建设点。学校眼视光医学专业独树一帜,培养了我国1/8的眼科医生,在国际上被誉为“世界上最好的眼视光学教育模式之一 。临床医学类毕业生参加国家执业医师资格考试通过率稳居全国前10%。

入选浙江省“双一流196工程”的浙江工商大学,在今年9月发布了《浙江工商大学使命愿景红皮书(2024版)》,其中也提到,2027年,进入国家“双一流”建设高校;2035年,学校综合实力进入全国一流高校前列;2050年,建成具有世界影响力的高水平大学。

浙江工商大学是商务部全国两所共建高校之一,由浙江省人民政府、商务部和教育部共建,是一所秉承商科办学传统,以经管类学科为主,多学科协调发展的省重点大学,构建了大统计、大管理双核驱动,理工文法协同发展的学科生态体系,拥有国家级一流本科专业建设点32个,农业科学、工程科学、计算机科学、环境/生态学、化学、一般社会科学等6个学科进入ESI全球排名前1%。

9月27日,山东农业大学召开一流学科建设推进会,解读《山东省政府办公厅关于支持山东农业大学加快一流学科建设的意见》,加快提升作物学学科的整体实力,确保率先实现省属高校国家“双一流”建设突破。同时会上再次提到,山东省明确最优先支持学校进入2026年国家第三轮“双一流”建设范围。

山东农业大学是山东省高水平大学“冲一流”建设高校,是农业农村部与山东省人民政府、国家林业和草原局与山东省人民政府共建高校。作为一所以农业科学为优势,生命科学为特色的多科性大学,山东农业大学共设有97个本科专业,动物科学、农学、园艺等16个专业入选国家一流本科专业建设点。

此外,对于进入第三轮“双一流”名单呼声较高的,还有燕山大学、陆军军医大学、河南农业大学、昆明理工大学、长春理工大学、杭州电子科技大学、南方医科大学、深圳大学等多所高校。

燕山大学是河北省人民政府、教育部、工业和信息化部、国家国防科技工业局四方共建的全国重点大学,河北省重点支持的国家一流大学和世界一流学科建设高校。它在机械工程学科领域享誉全国,曾被称为“机械四小龙”之一,如今学校在重型机械成套设备、亚稳材料科学与技术、并联机器人理论与技术、流体传动与电液伺服控制技术、工业自动化控制理论与技术、精密塑性成型技术、大型锻件锻造工艺与热处理技术、极端条件下机械结构与材料科学等研究领域仍具有国际先进水平。在教育部第五轮学科评估中取得突破性进展,机械工程、材料科学与工程两个学科跻身中国高校第一方阵。目前共有73个本科专业,34个专业入选国家级一流本科专业建设点。

同时各省也在积极推进政策,集中力量优先助力部分高校冲击“双一流”。比如,2023年山西启动实施高等教育“百亿工程”,计划3年投入100亿元财政资金,全面推动高等教育高质量发展。其中提到,支持山西大学、太原理工大学聚焦一流目标,每校再培育1—2个具备冲击“双一流”潜力的学科;支持中北大学、山西医科大学等博士学位授权高校,各自聚力培育1—2个优势学科,在“双一流”核心关键指标上实现突破,力争跻身国家“双一流”建设高校行列。

图片

广西2022年启动新一轮广西一流学科建设项目,建设期为2022—2025年,分为A、B两类进行建设,其中一流学科A类项目15个,目标是要建成跻身国内一流、国际先进的高水平学科;一流学科B类项目48个,目标是要在服务我区创新驱动发展战略、科教兴国战略和优秀民族文化传承创新过程中进一步增强特色优势,在国内同类学科中形成较大影响力。


上下滑动查看:

图片

图片

此外,福建、江西、广东、河南等省,纷纷加大布局力度,助力更多高校冲刺“双一流”。

上下滑动查看:

图片


天津


图片


安徽


图片


福建


图片


江西


图片


山东


图片


河南


图片


湖北


图片


湖南


图片


辽宁


图片


黑龙江


图片


广东


图片


甘肃


图片


你觉得哪所大学更有希望进入第三轮“双一流”名单呢?



登录高考直通车APP
查看完整试题答案
好的
查看完整试题
特别声明:
1. 本站注明稿件来源为其他媒体的文/图等稿件均为转载稿,本站转载出于非商业性的教育和科研之目的,并不意味着赞同其观点或证实其内容的真实性。如转载稿涉及版权等问题,请作者在两周内速来电或来函联系,本站根据实际情况会进行下架处理。
2. 任何媒体、网站或个人未经本网协议授权不得转载、链接、转贴或以其他方式复制发表,违者本站将依法追究责任。
举报理由选择
确定
高考直通车官网

哇哦!快加入高考直通车APP,发现更多精彩内容,与学霸一起交流学习吧!