云南省2026年普通高等教育专科层次起点升本科教育(以下简称专升本)考试招生工作按照教育部有关规定和《云南省2026年普通高等学校专升本统一考试招生工作办法》(附件1)、《云南省2026年普通高等学校专升本免试招生工作办法》(附件2)执行,报名工作于2025年12月8日开始,现将考试招生有关事项告知如下,请考生认真查阅并遵照要求做好相关工作。
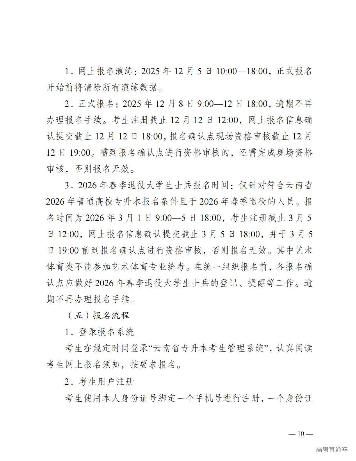
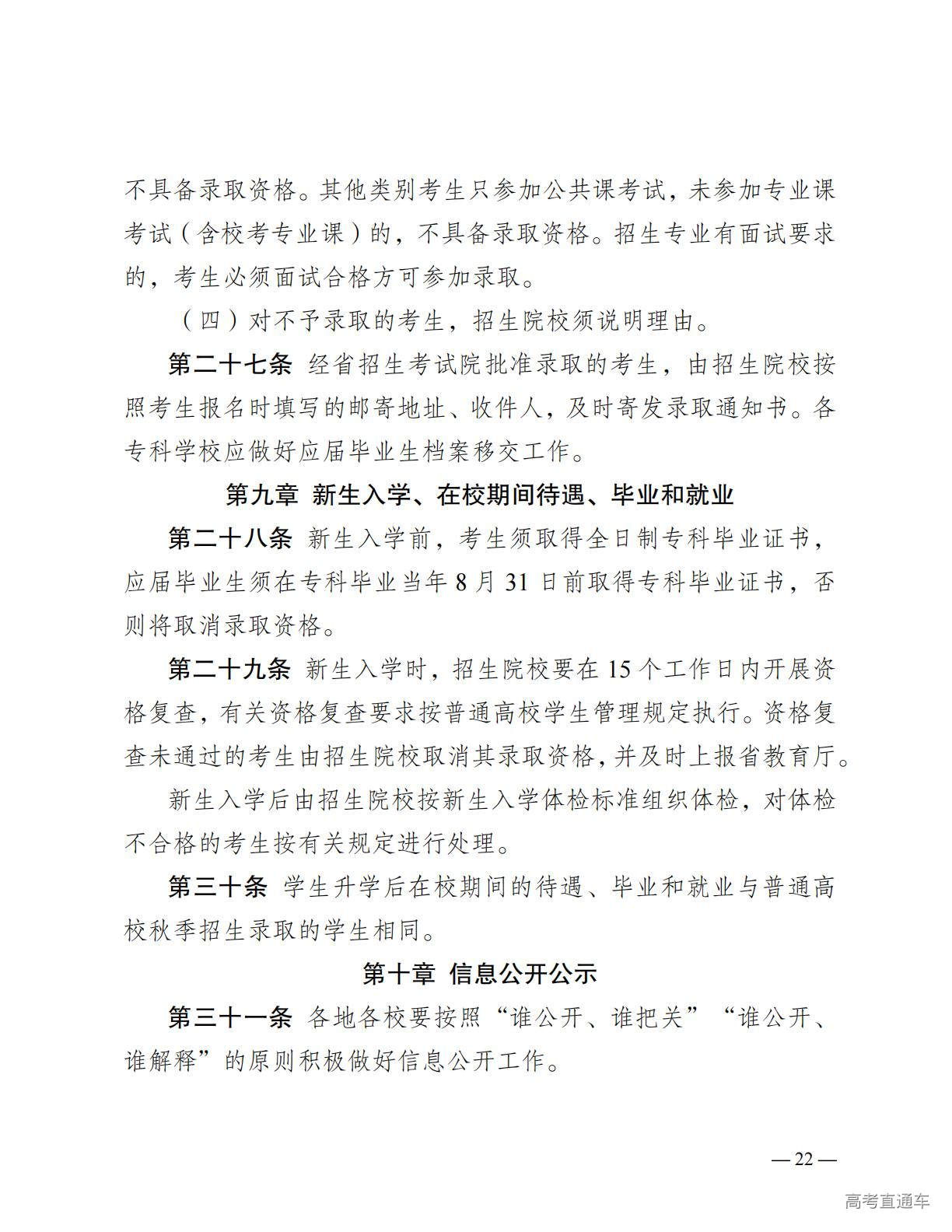
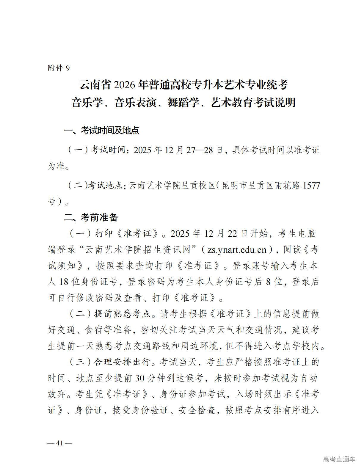
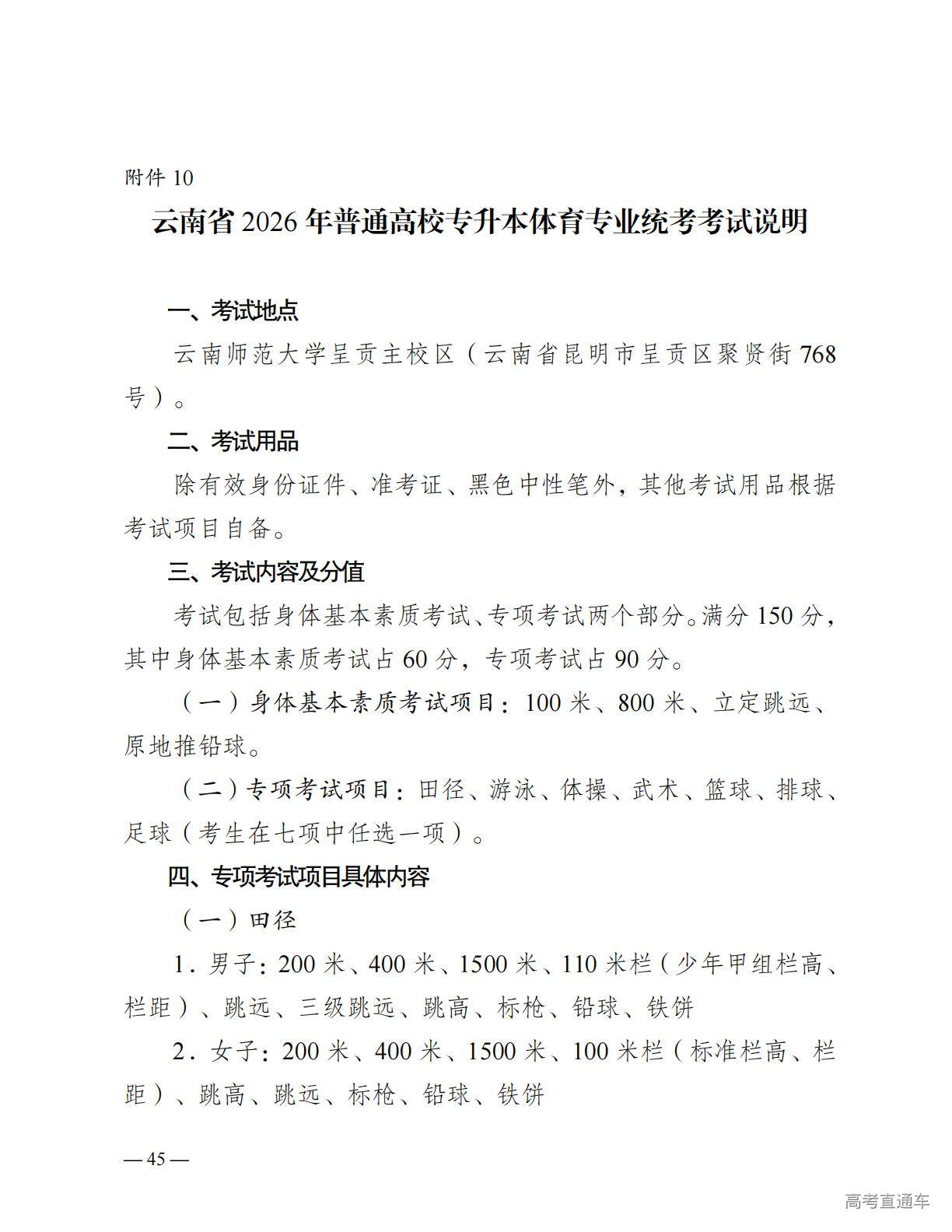
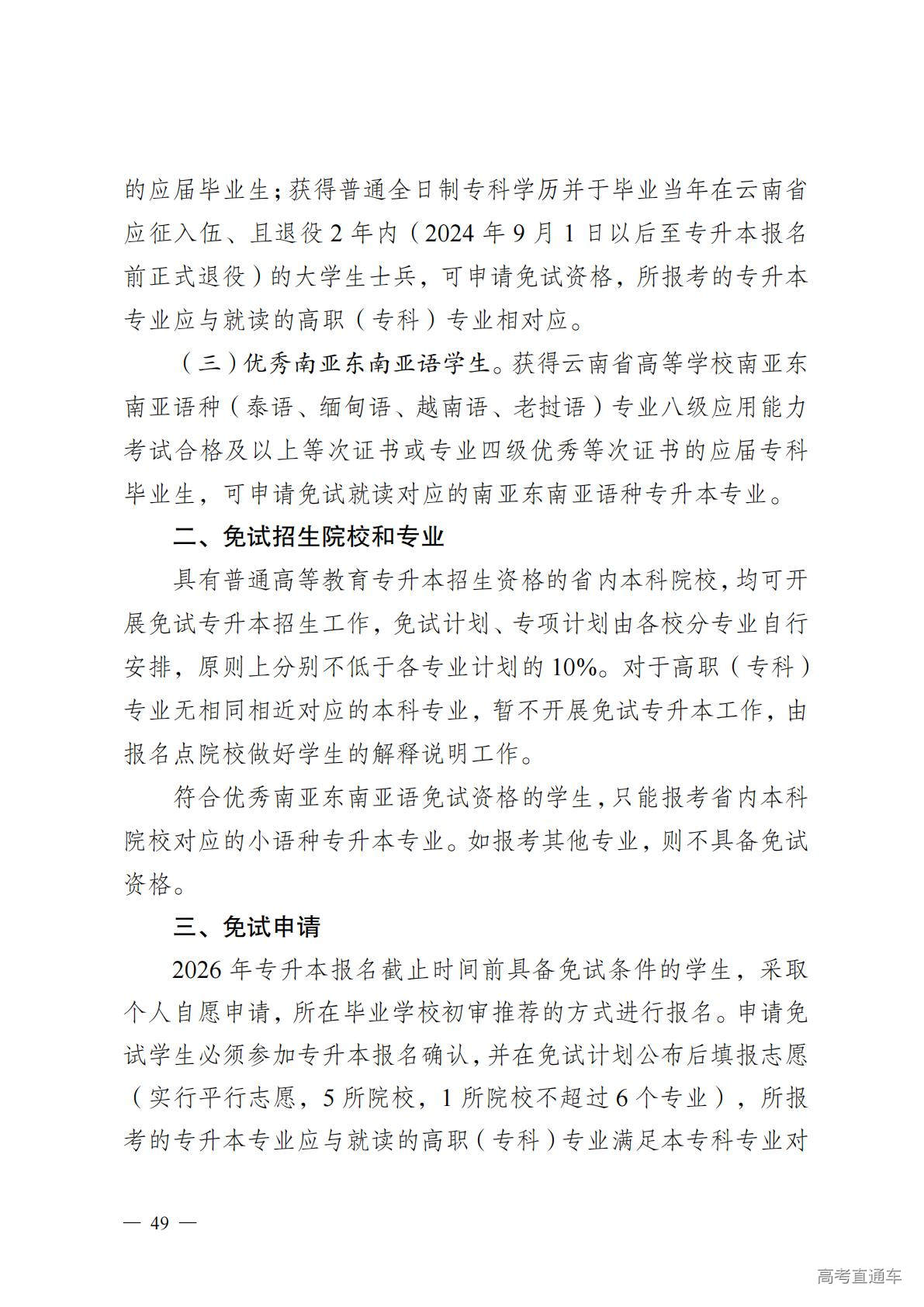
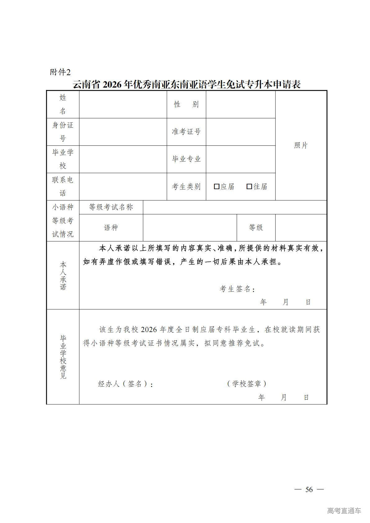
(一)招生对象 1.云南省2026年普通高等学校全日制应届专科毕业生。 2.退役大学生士兵。省内外大学生在云南省应征入伍退役后办理复学手续,完成全日制专科学习的普通高等学校2026年应届毕业生,以及省内外获得普通全日制专科学历并于毕业当年在云南省应征入伍、且退役2年内(2024年9月1日以后至专升本报名前正式退役)的大学生士兵。 3.大学生西部志愿者。具有普通高职(专科)院校全日制专科学历,由云南省各级项目办招募参加“大学生志愿服务西部计划”,参加西部计划项目前无工作经历、服务1年期满或2年期满或3年期满且考核合格后2年内(2024年1月1日以后至专升本报名前考核合格)的志愿者。 应届专科毕业生须在2026年8月31日前取得专科毕业证。 (二)报名参加专升本的人员,须符合下列条件: 1.遵守中华人民共和国宪法和法律; 2.身体健康,符合国家和招生院校规定的体检要求; 3.云南省普通高等学校全日制应届专科毕业生(含省内外大学生在云南省参军后退役复学的应届专科毕业生),体育成绩合格(残障考生除外);取得省内外普通全日制高职(专科)学历并于毕业当年在云南省应征入伍且退役2年内(2024年9月1日以后至专升本报名前正式退役)的大学生士兵;取得省内外普通高职(专科)院校全日制专科学历,由云南省各级项目办招募参加“大学生志愿服务西部计划”,参加西部计划项目前无工作经历、服务1年期满或2年期满或3年期满且考核合格后2年内(2024年1月1日以后至专升本报名前考核合格)的志愿者。 (三)下列人员不得报名: 1.云南省普通高等学校全日制非应届专科毕业生; 2.省外普通高等学校应(往)届专科毕业生(在云南省应征入伍的省外退役毕业生和云南省各级项目办招募的大学生西部志愿者除外); 3.违反教育部令第33号规定,不符合报考条件者; 4.触犯刑法、治安管理处罚法,受到刑事处罚或治安管理处罚且情节严重、性质恶劣,尚在刑罚、处罚期内的; 5.体育成绩不合格(残障考生除外); 6.无对应专升本招生专业的专科毕业生; 7.普通高等学校本科层次的在校生,或已被普通高等学校本科层次录取并保留入学资格的学生; 8.往年已被云南省专升本免试录取,录取后未报到、自行放弃入学资格或退学的学生。 9.未达到毕业条件的结业生。 (一)报名时间 1.网上报名演练:2025年12月5日10:00—18:00,正式报名开始前将清除所有演练数据。 2.正式报名:2025年12月8日9:00—12日18:00,逾期不再办理报名手续。考生注册截止12月12日12:00,网上报名信息确认提交截止12月12日18:00,报名确认点现场资格审核截止12月12日19:00。需到报名确认点进行资格审核的,还需完成现场资格审核,否则报名无效。 3.2026年春季退役大学生士兵报名时间:仅针对符合云南省2026年普通高校专升本报名条件且于2026年春季退役的人员。报名时间为2026年3月1日9:00—5日18:00,考生注册截止3月5日12:00,网上报名信息确认提交截止3月5日18:00,并于3月5日19:00前到报名确认点进行资格审核,否则报名无效。其中艺术体育类不能参加艺术体育专业统考。在统一组织报名前,各报名确认点应做好2026年春季退役大学生士兵的登记、提醒等工作。逾期不再办理报名手续。 (二)报名确认点 1.云南省应届专科毕业生(含大学生参军退役复学的应届专科毕业生)选择毕业学校报名确认点进行网上报名。 2.具有专科学历的退役大学生士兵(含省外在云南省应征入伍的应届专科毕业生和省内外高校获得专科学历并于毕业当年在云南省应征入伍且退役2年内的大学生士兵)选择应征入伍地所在州市指定的报名确认点进行网上报名。 3.西部计划志愿者选择16个州市指定的报名确认点都可进行网上报名。 州市指定的报名确认点具体如下:云南旅游职业学院(昆明市)、昭通卫生职业学院(昭通市)、云南能源职业技术学院(曲靖市)、楚雄医药高等专科学校(楚雄州)、玉溪师范学院(玉溪市)、红河卫生职业学院(红河州)、云南三鑫职业技术学院(文山州)、普洱学院(普洱市)、西双版纳职业技术学院(西双版纳州)、大理农林职业技术学院(大理州)、保山中医药高等专科学校(保山市)、德宏职业学院(德宏州)、丽江师范学院(丽江市)、滇西应用技术大学怒江学院(怒江州)、香格里拉职业学院(迪庆州)、滇西科技师范学院(临沧市)。 (三)报名方式 考生登录“云南省招考频道”(www.ynzs.cn),选择“服务大厅”—“普通专升本”—“在线报名”,进入“云南省专升本考生管理系统”进行网上报名、网上缴费。 (一)免试专升本 1.优秀获奖学生。获世界技能大赛、中国技能大赛以及教育部主办或联办的全国职业院校技能大赛三等奖及以上,世界职业院校技能大赛铜奖及以上,云南省职业院校技能大赛一等奖的应届专科毕业生;获中国国际大学生创新大赛铜奖及以上、中国国际大学生创新大赛云南赛区金奖的项目主要负责人(获奖项目成员排名为第一人)的应届专科毕业生;获全国大学生职业规划大赛铜奖及以上、全省大学生职业规划大赛银奖及以上的应届专科毕业生,可申请免试资格,所报考的专升本专业应与就读的高职(专科)专业相对应。 2.退役大学生士兵。应征入伍地在云南省的普通全日制专科在校生,退役后办理复学手续,按照学校规定完成专科学习的应届毕业生;获得普通全日制专科学历并于毕业当年在云南省应征入伍、且退役2年内的大学生士兵,可申请免试资格,所报考的专升本专业应与就读的高职(专科)专业相对应。 3.优秀南亚东南亚语学生。获得云南省高等学校南亚东南亚语种(泰语、缅甸语、越南语、老挝语)专业八级应用能力考试合格及以上等次证书或专业四级优秀等次证书的应届专科毕业生,可申请免试就读对应的南亚东南亚语种专升本专业。 上述申请免试资格为免于参加省级统一组织的文化课考试的资格。免试学生均需参加由各招生院校组织的适应性或职业技能综合考查,根据各校免试招生计划、考生志愿、考查成绩,择优录取。 根据教育部、中央军委国防动员部有关文件精神,原则上符合条件的退役士兵在应征入伍地申请参加专升本免试招生,应征入伍地在省外的云南省应届专科毕业生,可以在云南省报名参加专升本考试招生,但不具备申请云南省专升本免试资格。 (二)免试公共英语 申请公共英语免试的考生,应具备下列条件,并按要求执行: 1.获得云南省高等学校南亚东南亚语种(泰语、缅甸语、越南语、老挝语)非专业应用能力考试优秀等次证书或专业四级良好及以上证书、专业八级合格及以上证书的应届专科毕业生,报考专升本非南亚东南亚语本科专业时可以免试公共英语(英语类除外)。 2.申请免试公共英语的考生,报名时不能填报英语、泰语、缅甸语、越南语、老挝语5个类别。 (一)填写资格审查表 1.报名前,应届专科毕业生(含大学生参军后退役复学的应届专科毕业生)填写资格审查表,经签字、盖章(表上粘贴照片,附身份证复印件)交至毕业学校报名确认点。 2.报名前,具有专科学历的退役大学生士兵联系应征入伍地所在州市指定的报名确认点,填写资格审查表并进行资格审核;西部计划志愿者联系选择的报名确认点,填写资格审查表并进行资格审核。考生将专科毕业学校、专业名称(以毕业证为准)报至报名确认点,报名确认点汇总报至省招生考试院。 (二)登录报名系统 考生在规定时间登录“云南省专升本考生管理系统”,认真阅读考生网上报名须知,按要求报名。 (三)考生用户注册 考生使用本人身份证号绑定一个手机号进行注册,一个身份证号和一个手机号只能注册一次,根据手机接收短信验证码登录进行报名。 (四)上传照片 考生上传本人身份证电子照片(人像面)1张和证件照1张。证件照必须为3个月内正面、免冠、无妆、彩色(白底或蓝底),清晰完整,无美颜无修图,JPG格式,大小在20KB至40KB。此照片将用于网上信息校验、准考证打印、新生入学资格审验及本科学籍注册,因上传不符合要求的照片造成的后果由考生自行承担。上传成功后系统将自动进行身份证信息验证。如身份信息无法验证通过,且信息核对无误的考生应凭身份证到各报名确认点进行人工审核。 (五)考生信息录入及确认 1.考生根据专科毕业专业与本科招生专业的专业对应关系选择考试类别报名,一个考生只能选择一个对应的类别,各类别不能兼报。 2.考生姓名、身份证号以身份证为准,考生需认真核对填报信息,并确保上传的照片真实有效,网上确认后报考信息一律不作修改。考生报名确认后至被本科高校录取入学报到前,须保持个人信息的连续一致性,因擅自通过户籍部门变更姓名或身份证号,网报信息填写错误、填报虚假信息、上传虚假材料或由他人代报,造成不能考试、录取、注册本科学籍等后果,由考生本人承担责任。 (六)学历(学籍)验证 考生报名信息提交时,须进行专科学历(学籍)验证。考生需注册学信网账号,并下载“学信网”手机APP,使用学信网APP扫描报名系统中的学历验证二维码进行学历验证。如未通过学信网APP验证,且信息核对无误的考生应携带相关材料到各报名确认点进行人工审核。 因考生信息填写或提交错过时间,或学历(学籍)验证不通过,造成报名无法完成的后果,由考生本人承担责任。 (七)资格审核 1.审核原则。按照“谁审核谁负责”的原则,资格审核部门要本着对考生负责的态度,认真审核考生资格。 2.审核部门。省内应届毕业生报考资格由毕业学校报名确认点负责审核。退役大学生士兵报考资格由报名确认点和应征入伍地县级征兵办负责审核,省教育厅复核。西部计划志愿者报考资格由报名确认点和大学生志愿服务西部计划县(市、区)项目办负责审核,云南省志愿服务西部计划项目办复核,省教育厅备案。 3.审核方式。报名确认点根据考生填报的资格审查表及相关材料,逐一审核考生姓名、身份证号、毕业专业等信息,不得进行批量审核操作。应届毕业生依据资格审查表进行考生报名资格审核,申请免试、退役大学生士兵和西部志愿者依据考生提供材料进行审核。 退役大学生士兵审核身份证、专科毕业证、退役证、资格审查表和免试专升本申请表。2026年春季退役大学生士兵因特殊原因暂未取得退役证的,可先提交由团以上政治机关出具的有退役编号的退役证明作为报名支撑材料。 西部志愿者审核身份证、专科毕业证、大学生志愿服务西部计划服务证、大学生志愿服务西部计划服务期间考核鉴定表和资格审查表。 优秀获奖学生审核身份证、获奖证书、资格审查表和免试专升本申请表。 4.现场审核。普通考生网上信息校验通过的,不需到报名确认点进行现场资格审核;网上信息校验未通过、退役大学生士兵、西部计划志愿者和申请免试的考生,报名信息确认提交后,须本人于报名截止时间前到报名确认点进行现场资格审核,由报名确认点审核考生材料原件、收复印件、上传扫描件。退役时间为2026年3月的退役大学生士兵,专升本报名时暂未取得退役证的,须签署《云南省2026年普通高职(专科)学历退役大学生士兵专升本报考承诺书》。网上学历(学籍)校验不通过的考生,须签署《学历(学籍)核验承诺书》,并出具与本人信息一致的《教育部学历证书电子注册备案表》或学历认证报告或《教育部学籍在线验证报告》(需标注毕业状态)。因变更姓名或身份证号导致学历(学籍)校验未通过的考生,除上述材料外还须提供具有更改记录的户口本(簿)或公安机关出具的更改记录材料。 (八)网上缴费 考生网上报名时,按照《云南省物价局 云南省财政厅关于重新核定高考考试费收费标准的批复》(云价收费〔2011〕85号)、《云南省物价局 云南省财政厅关于我省高考艺术和体育专业考试费收费标准的通知》(云价收费〔2015〕143号)规定缴纳报名费,收费标准如下: 1.普通高校专升本考试报名费130元/人次(不含艺术、体育统考报名费)。 2.艺术专业统考报名费200元/人次。选择报考美术学、艺术设计、音乐学、音乐表演、舞蹈学、艺术教育6个类别的考生,必须在规定时间内按要求进行艺术专业统考缴费后,方可参加相应类别的艺术专业统考。 3.体育专业统考报名费为200元/人次。选择报考体育类别的考生,必须在规定时间内按要求进行体育专业统考缴费后,方可参加体育专业统考。 考生缴费成功后,不能取消专升本报考。报名结束后,系统将按照考生报名时间对未确认考生、资格审核不通过考生、重复缴费考生、免试资格审核不通过的省外应届退役大学生士兵及省内外往届退役大学生士兵分批进行退费处理。 (一)省统考的文化课考试 1.考试时间:2026年3月28—29日。考生于2026年3月23—27日自行登录“云南省专升本考生管理系统”下载准考证并打印。考生不得对准考证进行任何编辑,须持纸质准考证参加考试。 2.考试科目:统考科目全为客观题(单项选择题、多项选择题、判断题等),采用纸质试卷、答题卡答题。考生考试时各科目均不得使用计算器。除艺术、体育专业考试外,公共课各科分值为150分,专业课分值为150分,总分450分。 3.考试大纲:发至各高等学校,学校负责发放给学生,考试内容为专科所学内容,不指定教材。 (二)艺术专业统考 1.云南艺术学院为云南省普通高校专升本艺术专业统考的主考院校,负责组织实施普通高校专升本艺术专业统考工作,考试具体事项请密切关注“云南艺术学院招生资讯网”本科招生信息公告。 2.美术学、艺术设计2个类别采用线下笔试考试方式,考试地点为云南艺术学院呈贡校区,考试时间2025年12月27日,具体考试时间以准考证为准。 3.音乐学、音乐表演、舞蹈学、艺术教育4个类别采用线下面试考试方式,考试地点为云南艺术学院呈贡校区,考试时间2025年12月27—28日,具体考试时间以准考证为准。 (三)体育专业统考 云南师范大学为云南省普通高校专升本体育专业统考的主考院校,负责组织实施普通高校专升本体育专业统考工作,体育专业统考时间、地点及有关事宜另行通知。 (四)最低控制分数线 省招生考试院根据各批次招生计划和考试成绩划定各类别最低控制分数线。艺术、体育类分别划定文化和专业最低控制分数线。符合公共英语免试条件,报考非南亚东南亚语本科专业的单独划线。 (一)《云南省2026年普通高等学校专升本招生专业》(附件3)未公布的招生专业不实施专升本考试招生。 (二)报名确认、志愿填报、征集志愿等重要通知信息将通过短信推送至考生手机,请考生保持手机通讯畅通,及时查看考试招生有关信息,确保正常参加考试和录取。 (三)申请免试考生是否参加省统考,由考生自行决定。已被免试录取的考生不再具有参加省统考和普通批次录取的资格,未被免试录取的考生可以参加省统考和普通批次录取。 (四)只对报名时选择了“是脱贫户”标志的云南户籍考生进行原建档立卡脱贫户资格审核,考生资格以云南省农业农村厅比对数据及报名确认点公示结果为准。 (五)考生应主动关注云南省招生考试院官方网站(https://www.ynzs.cn)发布的有关通知、公告,以免错过重要信息。报名期间报名确认点、招生院校、免试及西部志愿者咨询电话见附件4、5、6。 (六)在考生报名和资格审核中,如有弄虚作假,伪造证件、资格造假等骗取报名资格、免试报考资格等行为的,一经查实,严格按照《普通高等学校招生违规行为处理暂行办法》(教育部令第36号)严肃处理。冒名替考或有其他涉嫌犯罪情形的,严格按照《中华人民共和国刑法》《最高人民法院、最高人民检察院关于办理组织考试作弊等刑事案件适用法律若干问题的解释》等法律规定,移送司法机关追究法律责任。
1.云南省2026年普通高等学校专升本统一考试招生工作办法.pdf
2.云南省2026年普通高等学校专升本免试招生工作办法.pdf
4.云南省2026年普通高等学校专升本报名期间报名确认点咨询电话.xlsx
附件1:云南省2026年普通高等学校专升本统一考试招生工作办法
附件2:云南省2026年普通高等学校专升本免试招生工作办法
附件3:云南省2026年普通高等学校专升本招生专业
附件4:云南省2026年普通高等学校专升本报名期间报名确认点咨询电话
附件5:云南省2026年普通高等学校专升本报名期间招生院校咨询电话
附件6:云南省2026年普通高等学校专升本免试及西部志愿者政策咨询电话












































































