各社会生请注意!
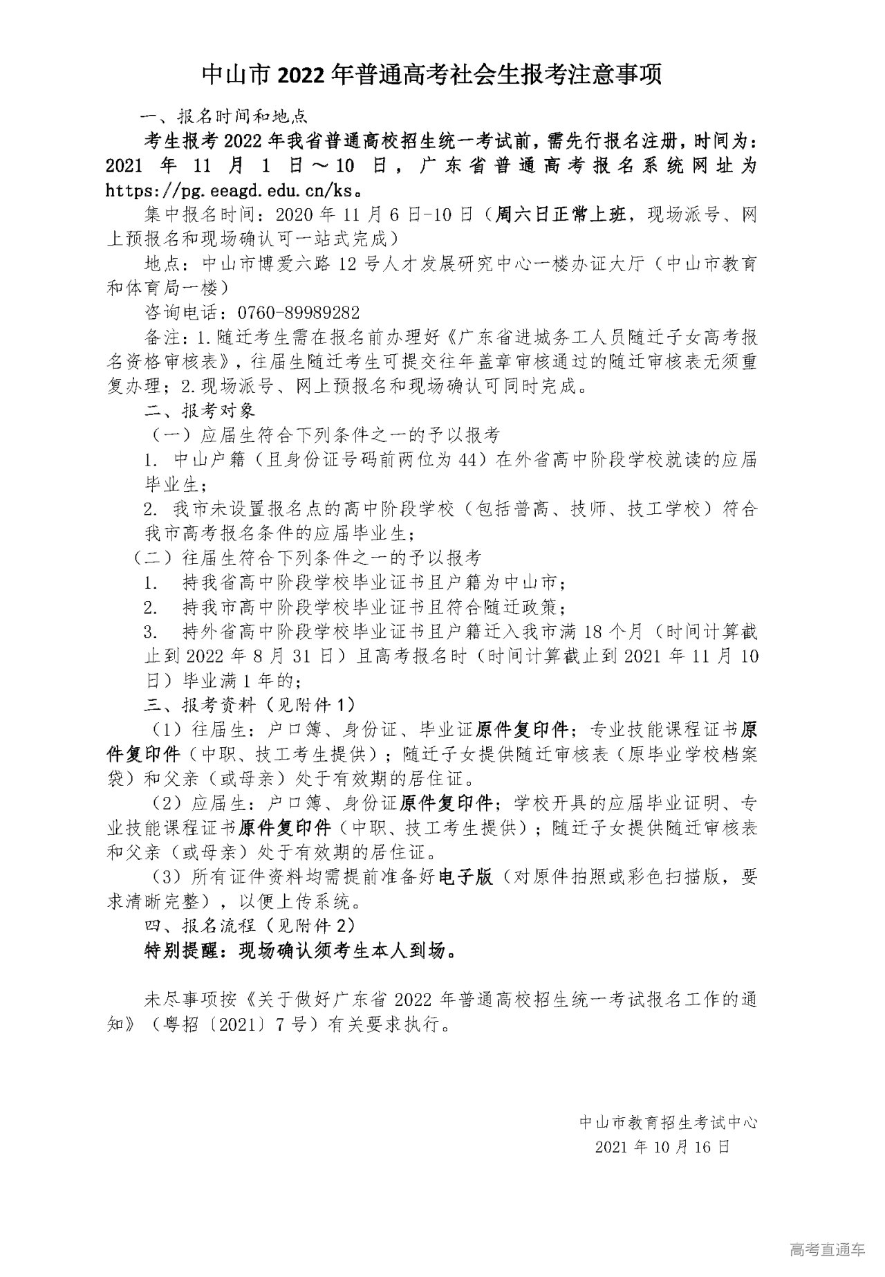
报考2022年我省普通高校招生统一考试前 需先行报名注册 考生报考2022年我省普通高校招生统一考试前,需先行报名注册,时间为:2021年11月1日~10日。 广东省普通高考报名系统网址为: https://pg.eeagd.edu.cn/ks 集中报名时间:2020年11月6日-10日(周六日正常上班,现场派号、网上预报名和现场确认可一站式完成) 中山市人才发展研究中心 位置: 广东省中山市博爱六路12号15楼 地点:中山市博爱六路12号人才发展研究中心一楼办证大厅(中山市教育和体育局一楼) 咨询电话:0760-89989282 备注: 1. 随迁考生需在报名前办理好《广东省进城务工人员随迁子女高考报名资格审核表》,往届生随迁考生可提交往年盖章审核通过的随迁审核表无须重复办理; 2. 现场派号、网上预报名和现场确认可同时完成。 (一)应届生符合下列条件之一的予以报考 1. 中山户籍(且身份证号码前两位为44)在外省高中阶段学校就读的应届毕业生; 2. 我市未设置报名点的高中阶段学校(包括普高、技师、技工学校)符合我市高考报名条件的应届毕业生。 (二)往届生符合下列条件之一的予以报考 1. 持我省高中阶段学校毕业证书且户籍为中山市; 2. 持我市高中阶段学校毕业证书且符合随迁政策; 3. 持外省高中阶段学校毕业证书且户籍迁入我市满18个月(时间计算截止到2022年8月31日)且高考报名时(时间计算截止到2021年11月10日)毕业满1年的。 (1)往届生:户口簿、身份证、毕业证原件复印件;专业技能课程证书原件复印件(中职、技工考生提供);随迁子女提供随迁审核表(原毕业学校档案袋)和父亲(或母亲)处于有效期的居住证。 (2)应届生:户口簿、身份证原件复印件;学校开具的应届毕业证明、专业技能课程证书原件复印件(中职、技工考生提供);随迁子女提供随迁审核表和父亲(或母亲)处于有效期的居住证。 (3)所有证件资料均需提前准备好电子版(对原件拍照或彩色扫描版,要求清晰完整),以便上传系统。 特别提醒:现场确认须考生本人到场。
![2-3[1].png 图片](https://imgs.app.gaokaozhitongche.com/uploads/img/2021/1016/1634391768528843.png)
![2-3[2].png 图片](https://imgs.app.gaokaozhitongche.com/uploads/img/2021/1016/1634391768702256.png)




