来源:高考直通车综合自各省市教育厅、陕西省丹凤中学等
近段时间,全国各省市陆续公布开学时间,作为第一批返校的学生很多省份的高三生都已经上课一段时间了。但是,在高三生中一些是到校外培训机构上课的同学,至今仍未能开学。
8日,广州正式公布除高三、初三年级外其他年级学生返校批次和时间安排。其中提到,幼儿园幼儿、特殊教育学校学生返园(校)时间另行研究确定。幼儿园幼儿返园前,校外培训机构不得开展线下教学活动。
从广东其他地市如深圳、东莞、湛江、河源、江门、阳江、茂名、清远等地的开学安排可以看到“幼儿园幼儿返园前,校外培训机构不得开展线下教学活动”的相关开学政策。
这也就意味着广东的线下培训机构将在幼儿园开学后才会开学。
其实不仅只有广东是这个情况,很多省市的校外培训机构复课时间也是迟迟未定,复读生们都急疯了:
@留星:其实这样很不公平,复读生也是要参加今年高考的啊,人数也不会多,为什么要与培训机构其他继统一而论?高三复读与培训完全是不同性质的
@Nightingale:复读生表示很淦,我们理应与高三学生拥有同一待遇,而现在却被忽略不计。复读生很难,要不是不甘心没考上,也不会复读。时间花了,金钱花了,精力花了,压力很大......
@yonth:复读生咋办
?
@C:我们校外复读培训学校今天被迫遣回家,才上了几天的学,我们也是要高考的呀,也有一颗追逐梦想的心啊,为何对我们那么不公平?
@63:全日制复读机构为什么不能开学啊



再不开学广东口语考试还考不考了
@一叶森林:复读生表示:不想等开学了,直接高考吧
@雪:这样对高三复读生来说很不公平!应该可参考其他省份,检查合格允许复学,本来这群体压力就不小,这样下去会打垮他们的信心
@亚丽:看到复读生不能返校,真的好难过!这样做,太不公平
@MW.Sparkle:复读生很苦啊,求求重视一点吧!时间耗不起啊凭什么不可以和高三同步开学???都是在用自己的努力去考大学,在复读一年本来就压力大了 ,望体谅一下复读生......
7日,云南省教育厅发布关于有序恢复校外培训机构线下培训的通知,确定了校外培训机构的开学时间。
根据教育部关于春季学期开学工作的有关要求和省委省政府全面恢复正常生产生活秩序的工作安排,经研究决定有序恢复经教育行政部门批准举办的校外培训机构(以下简称“校外培训机构”)线下培训。现将有关事项通知如下:
一、落实主体责任。校外培训机构法人代表是疫情防控第一责任人。按照“一校(点)一案”,参照《云南省中小学新冠肺炎疫情防控技术方案》,制订科学、有效、可操作的疫情防控和应急处置预案,培训机构的分支机构或培训点要单独制订预案。严格落实《云南省教育厅办公室关于加强学校有关人员疫情防控工作的紧急通知》要求,提前做好疫情防控工作。有效落实早发现、早隔离、早报告措施,确保师生生命健康安全。
二、强化属地责任。由各县市区人民政府组织有关部门对拟恢复线下培训的校外培训机构进行评估,符合防控条件的校外培训机构,5月11日起,可以有序恢复线下培训;要优先启动面向参加高校艺考的高三学生和高考复读生的线下校外培训机构开班。未经当地政府评估审核同意,一律不得恢复线下培训。
三、切实加强管控。按照“谁评估、谁负责”的原则,对批准开展线下培训的校外培训机构严格监督,对不符合疫情防控条件违规复课的校外培训机构,要及时依法依规查处。
截至目前,四川省已有成都、绵阳、遂宁、内江、泸州、宜宾、资阳、广元、眉山、乐山、攀枝花、甘孜州、达州、南充、德阳等多个市州公布了校外培训机构复课时间。基本在4月28号前,全部实现复课。
根据福建省教育厅下发的开学通知,校外培训机构恢复线下集中培训活动的时间在当地中小学开学后,由各设区市疫情防控工作领导指挥机构确定。对批准开展培训的机构,必须参照中小学疫情防控标准和要求进行严格管理,强化责任监督。
4月26日,福建泉州市公布了高考补习班恢复线下培训时间的通知。
根据文件要求,我市校外培训机构高考补习班(含艺考生)可在通知发布一周后,也就是下周起,向所在县(市、区) 教育行政部门申请恢复线下培训。
其他校外培训机构恢复线下培训时间:
高考补习班以外的校外培训机构则得在中小学开学后,方可申请恢复线下培训,严禁提前开展线下培训。
之前贵州多个市州公布最新的开学时间,基本提到面向初三高三年级的校外培训机构,按照4月28日作初三、高三年级线下培训准备,或书面向属地区(县)政府提出复学申请,由区(县)政府按照验收标准组织评估验收, 验收合格后报市教育局会同市卫健部门审核同意,经省教育厅审批后方可开展线下培训。
4月11日,合肥市疫情防控应急指挥部发布了《关于我市中小学2020年春季学期后续开学复课时间的通告》(以下简称《通告》),表示高考补习类校外培训机构4月20日起可开展线下培训。
合肥因此成为第一个允许恢复线下培训的城市。
从山西省新冠肺炎疫情防控工作领导小组获悉,全省面向高考补习生的校外培训机构高考补习班(以下简称“高考补习班”)将按4月25日做复课准备;面向中小学生的其他校外培训机构,在中小学全部开学前不得开展线下培训。
具备食宿条件的高考补习班,实行师生员工全封闭管理;家庭居所不在本地的师生一律由高考补习班集中定点统一安排食宿;对居住在高考补习班外的师生,本人或监护人要签订校外安全防控承诺书,每天申报师生及共同居住人员身体健康状况,上下学途中做到补习班与家庭“两点一线”。
高考补习班要统一提供午餐,采取错时错峰复课,防止交通拥堵、人员聚集。同时,要落实安全管理主体责任,做好卫生、食品、消防等各项安全工作等。
5月8日,记者从北京市教委获悉,对于高三复读学生,目前北京面向高考复读生的线下校外培训机构办学场所经初步评估,尚达不到初高三毕业年级试开学的防控评估标准要求。
北京市教委指出,对于校外培训机构,线下复课时间确定后,市教育两委会同卫健、疾控部门明确校外培训机构复课条件和防控标准,各区组织评估验收,验收合格后可陆续复课。
根据西安市教育局,中高考补习机构开学要在保证师生健康安全的前提下,坚持“准备到位一家、同意开学一家”的原则。
西安市教育局相关负责人要求:各区县(开发区)教育、卫健防疫等部门负责指导各补习机构做好开学准备和疫情防控工作。各补习机构要提前做好准备,要达到疫情防控要求,并报经区县(开发区)相关部门验收评估合格后方可开学,并持续做好开学后的疫情防控工作,做到防控到位、万无一失。
根据“江苏教育发布”消息:经省委、省政府同意,校外培训机构、婴幼儿照护机构恢复线下集中培训(照护)活动的时间在当地中小学全部开学后由各设区市疫情防控工作领导指挥机构确定。
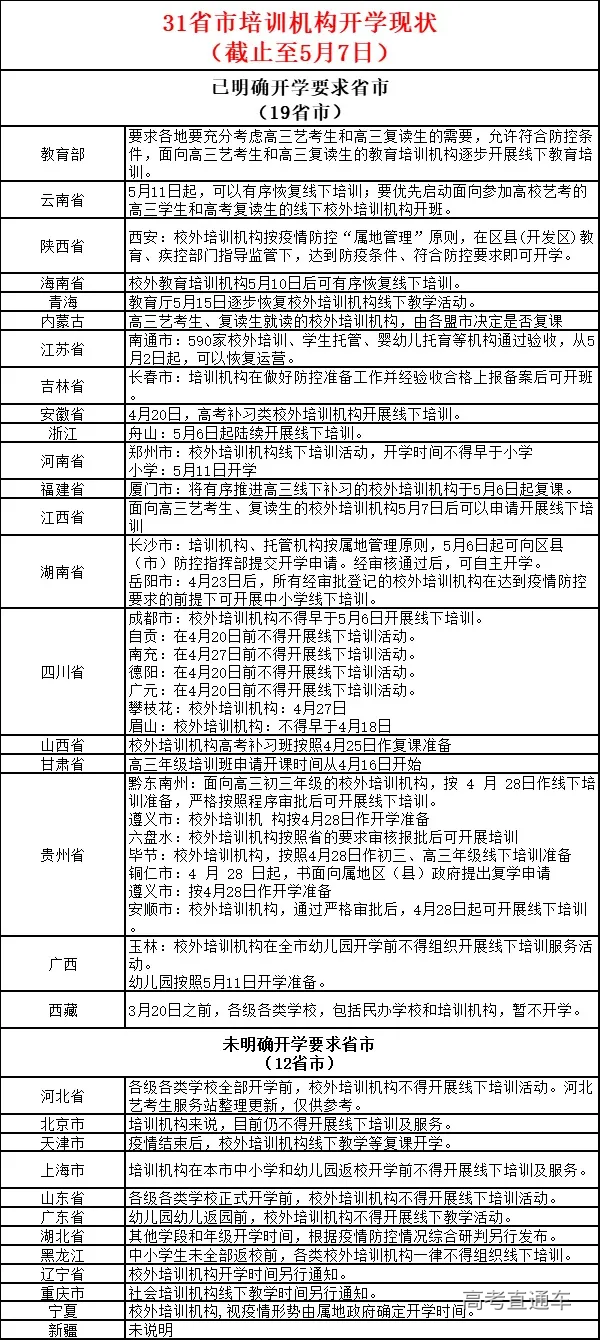
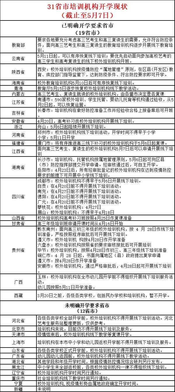
附:31省市培优机构开学现状↓↓↓
现在距离高考只剩下两个月了,复读机构迟迟未能开学,复读生们又如何实现自救呢?
高考复读一定要选合适的方法,只有适合自己的才是最有效的,别人学习的方法未必能全套照搬,不一定适合自己。复读时间有限,需要迅速找到专属自己的学习方法。复读一年的时间看似很充分,实际上,远远没有你想象的多。
与高三相比,复读的压力不减反增。在这一年里,当学生面临考试受挫、成绩提升不明显时,往往很容易丧失动力。因此,坚定的决心和明确的目标可以帮助学生更顺利地度过心理艰难期,所以,复读一定要是学生自愿选择。否则,如果被父母逼迫而来,孩子会失去学习的兴趣和斗志,并为成绩的不理想找借口,最终复读成绩也不尽人意。
同时,要提高复读分数,找对方法也非常重要。有一些建议值得思考:
考试考砸了,觉得是自己过于紧张;成绩有进步但就是赶不上同伴,认为自己就是能力不够;有些科目怎么都学不好,是自己的脑子不好用……实际上,这些都是外在现象,而本质原因在于个人的学习态度、心态、上课专注度、作业完成情况等。只有找出症结所在,才能从根本上解决问题。
不要认定自己是作为一个复读生去学习的,必须将自己看作是新一届高三毕业班的学生去接收知识。将之前的教材、笔记都作为参考资料,使用新课本、新笔记本。这样复习,能够很好的巩固自己已经掌握的,最重要的是更容易发现自己的过往的不足和忽略了的知识点。
成绩不好的学生,并不见得智商比别人差,很多时候是不善于学习和总结。比如,数学成绩好的学生会经常分析、整理错题,这就是一个很好的学习经验。如果能借鉴别人的经验为自己所用,避免犯同样的错误,就能取得很大的进步。
时间有限,学习方法再好,若没有一套学习计划督促自己,很容易松懈慢半拍的。研究证明,有计划的人更容易成功,将大目标切割成小目标更容易完成,完成目标的喜悦是冲散疲倦最好的办法。
有的学生害怕竞争,但在追赶他人的同时也是向别人学习的过程,从中可以发现自己哪方面仍然存在不足。但更重要的是,学生应该跟自己竞争,看看与过去相比现在是否有进步,进步多还是少,这样,学习才能更加充满信心。
每个人都有自己相对的强科和弱科。比如,有的理科生理科成绩很优秀,数学可以考120分,但是英语很差,只能考40-50分。把强科数学再提高10分的难度很高,价值也不大,但是把弱科英语从50分提升到90分,使总分增加40分,难度相对不那么高,价值却很大。所以,与其继续强化数学,不如把功夫花在英语上,从而使总分最大化。
应该要清楚分辨出自己的强项和弱项。弱科是因为不够重视或者学习方法不当而造成的,这样的情况必须采取果断有力的措施,尽可能将弱科当作一门新科目,从头学起,先做好基础巩固加以大量练习,然后总结整理错题方便以后复习。提高弱科的分数是高考复读胜利的关键。
学生可能无法及时有效的找到复习的方法,这时,老师的作用就凸显出来了,老师会根据多年的经验,指导学生及早发现适合自己的方法。复读一年,老师的指导也很关键。
经历过一次高考,一个复读生对自己的强项和弱项应该都心中有数了。在复读的一年里,一方面一定要把弱项练上去,确保在高考时不被弱项拖后腿,使高考总分被拉低;另一方面也要注意对自己的强项进行适当的强化和提高,确保高考时可以靠强项拿高分。只要生活有节制有规律,自己的心理活动就能稳定下来,就能很好的进入复读生活的状态中,按照自己的愿望明显提高复读质量,提高复读成绩。
相比于应届生,复读生在备考过程中承受的心理压力可能更大。
自卑的感觉很多人都有,但是复读生由于经历了高考失败的打击,对自己的知识、能力、精力都产生了怀疑:在家庭中,他们感觉无法面对家长;在周围邻居眼中,感觉低人一等;在同学中间,觉得技不如人。除了高考打击之外,起点低,基础差是部分低分考生自卑的另一个原因。实事求是地说,部分低分考生和其他同学并不是站在同一个起跑线上的,这部分同学学习底子薄、基础差,自卑在所难免。在这方面,高分复读生相对好一些,因为他们虽然没有进入高校,但手里有一个比较好的高考成绩,感觉底气十足。
这几乎是所有复读生的“通病”。最大的表现是考试中的患得患失:复读期间,不管是什么形式的考试,他们都非常敏感,一旦成绩不好,就会非常着急。而这种情况在普通高三班,并不是特别明显。复读班学生这种普遍的高焦虑,主要是因为他们的目标比普通高三学生更加明确:考个好学校,这几乎成了他们的惟一信念。越是这样,他们所承受的压力就越大,而焦虑情绪也越重。
此外,来自于社会、家庭的压力,也加剧了复读生的焦虑。家长关心的比较多的是:一年能提高多少分?能不能保证明年上重点线?家长的心态,无形中就给复读生增加了压力:明年要比今年强,一年要长多少分。在这样心态下学习,对成绩患得患失,高度焦虑也就不奇怪了。
那么复读生们该如何给自己减压呢?
1
树立合适的目标,学会减压
复读生要清楚自己的起点,明白不同层次的复读生高考提升的空间也是不同的,根据这些给自己树立目标。这个目标一定要适合自己,不要过分苛求自己,否则整个“高四”过程,会一直处于低落与失败的状态。来自社会、家庭、学校等各方面的压力,经常压得复读生抬不起头来,这时就要学会自我减压,具体说,就是要学会宣泄和转移情绪以及自我安慰。
2
正确对待平时的考试
复读生应该认识到,刚刚结束的高考不管成绩如何,都已经过去了,要尽快走出以前的阴影。几乎每年都有复读生,本身素质不错,学习成绩也很好,但由于心理压力过大,而影响了考试发挥,无缘理想的院校。但也有部分同学因为心理压力小,平时不很出色,高考却让人刮目相看。复读过程中,各种大大小小的考试会接踵而来。专家老师表示,每一次考试都有进步是不可能的,复读生要学会正确看待平时的考试,要通过考试检查知识的掌握与运用情况,及时查漏补缺。自从上了高四,很多复读生就远离了操场,其实在这时,更要学会转移情绪,用打球、听音乐等娱乐形式,来转移自己的心理焦虑。
3
学会自我安慰
很多复读生在复读过程中,常常怀疑自己的复读是否有必要,担心复读一年,高考分数反而下降,浪费青春和精力。这时,就要学会自我安慰:任何一种选择都会有风险,只要自己奋斗过,就不必计较结果,要表现出一种大气与洒脱。
