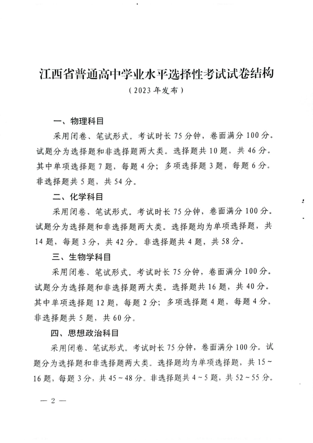
随着全国新高考改革的稳步推进,2024年将有多省份(黑龙江、吉林、安徽、江西、甘肃、广西、贵州)迎来首届新高考。
近日,各省相继发布了《普通高中学业水平选择性考试试卷结构》,这些由省内自主命题进行考试的省份,2024年高考将怎么考,题量分值有何变化?一起来看看
甘肃
普通高中学业水平选择性考试试卷结构
每科考试时间75分钟,满分均为100分,按照高考卷面分计算高考成绩:
4门学科中选2门,每科考试时间75分钟,满分均为100分,按照赋分规则计算高考成绩:
黑龙江
普通高中学业水平选择性考试试卷结构
每科考试时间75分钟,满分均为100分,按照高考卷面分计算高考成绩:
4门学科中选2门,每科考试时间75分钟,满分均为100分,按照赋分规则计算高考成绩:
江西
普通高中学业水平选择性考试试卷结构
每科考试时间75分钟,满分均为100分,按照高考卷面分计算高考成绩:
4门学科中选2门,每科考试时间75分钟,满分均为100分,按照赋分规则计算高考成绩:
安徽
普通高中学业水平选择性考试试卷结构
每科考试时间75分钟,满分均为100分,按照高考卷面分计算高考成绩:
4门学科中选2门,每科考试时间75分钟,满分均为100分,按照赋分规则计算高考成绩:
广西
普通高中学业水平选择性考试试卷结构
每科考试时间75分钟,满分均为100分,按照高考卷面分计算高考成绩:
4门学科中选2门,每科考试时间75分钟,满分均为100分,按照赋分规则计算高考成绩:
注:生物单项选择题中第1-12题每题2分;第13-16题每题4分,共40分。
贵州
普通高中学业水平选择性考试试卷结构
每科考试时间75分钟,满分均为100分,按照高考卷面分计算高考成绩:
4门学科中选2门,每科考试时间75分钟,满分均为100分,按照赋分规则计算高考成绩:
吉林
普通高中学业水平选择性考试试卷结构
每科考试时间75分钟,满分均为100分,按照高考卷面分计算高考成绩:
4门学科中选2门,每科考试时间75分钟,满分均为100分,按照赋分规则计算高考成绩:
除了以上提到的七个省份,山西、河南、陕西等2025年新高考的同学和家长也需格外关注明年的‘七省联考’,后年尚不明确是否会有这种跨省联考级别的大练兵,毕竟全国高考改革已经接近尾声。甚至那些已经实行多年新高考的广东、福建考生也可以一并关注,说不定能从这场考试中挖到一些出题方向。
























