2024年广东第一次高中学考/合格考将于1月10日-12日开考!大家准备得怎么样了?高考直通车团队祝愿各位同学沉稳应考!考试顺利!科科拿A!
本文整理了考生守则、语数英蒙题/做题技巧、答题规范、易错题等干货,助力各位考生考高分!

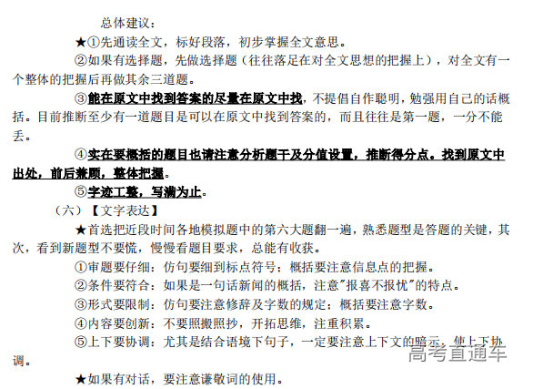
2024年1月广东学考的考生守则,提到了哪些要点呢?高考直通车为大家梳理如下👇
考生凭准考证、身份证(现役军人身份证件),按规定时间和准考证上各科目的考场、座位号参加考试。除2B铅笔、书写黑色字迹的钢笔或签字笔、直尺、圆规、三角板、橡皮外,其他任何物品不准带入考场。
严禁携带各种无线通讯工具(如寻呼机、移动电话、无线耳机)、电子存储记忆录放设备、涂改液、修正带以及不透明的文具盒(袋、套)和水杯(含饮料瓶)等物品进入考场。
考生应在开考前35分钟凭准考证、身份证(现役军人身份证件),通过照片、指纹等身份信息比对后,进入考场,对号入座。
务必用2B铅笔在答题卡上根据所发试卷准确填涂试卷类型(A或B),并将条形码横贴在答题卡右上角的“条形码粘贴处”栏框内。凡不在指定答题题号框内作答、超出答题区域作答或擅自更改题号作答,其答案一律无效。
开考15分钟后,禁止迟到考生进入考点、考场。考试过程中,考生不得擅自离开考场。每科考试结束前30分钟起方可交卷出场。
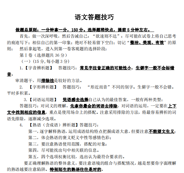
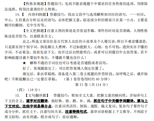
正确率80%,对知识掌握要求高。 求交集,四个选项有相同也有不同,排列有序,每个不同点,都对应着两个或者三个相同点,这个时候要学会求交集; 选项中有两项意思完全相反,那说明其中肯定有一个为错,正确答案只有一个,互为矛盾的选项不可能都为真。 正确率60%,对知识掌握要求一般。 正确答案只有1个,四个选项中有三个内容说法不一,但实质相同,那就选不同那个。 正确率40%,对知识掌握要求低。 先写会的题,确保正确率90%,不会的题,把错误选项排除,然后统计已知选项,选择出现少的选项; 排除那个你感觉对的选项; 不出现3个连续选项; 不做二次修改。 1.先看题再看材料!先看题再看材料!先看题再看材料!重要的事情说3遍。 2.去证明这个选项是错误的,要比证明它是正确的要简单得多,这样你的答题效率会高得多。 3.选项表述绝对的多为错误的。 4.选项包含夸奖性的语言一般不会设错。 5.带关联词的选项要谨慎(看前后逻辑是否正确,不仅而且一般不会出错)。 6.牢记三个不正确选项特征:不符合事实、不符合政治、不符合原文。 7.越是想要你字面理解的成语越要注意陷阱。 8.特别陌生的成语往往是对的。 9.注意语义重复。 10.主要抓“合乎语境”。成语考查重点可以概括为“合不合语境”。 11.四句话里要求你选出没有语病的,如果拿不准,就先看看哪一句内容涉及到政治性言论或者问题,这句话往往没有错误,大胆选上。 1.选择题答案,一般第一题不选A、高考一般正确答案的个数一样多。PS:第12题选B的概率40%左右。 2.特值“0、“1”等比较好用,如果实在不会做可以选特值。 3.数学求最值一般选第2大的,选项中首选有根号的。 4.对于大题如果完全不会做的话,可以把自己臆测的结论到推一遍试试,或许能得到思路。 阅读理解怎么蒙: 1.答案项中有绝对语气词的一般不是正确答案项。 这些语气词有:must,always,never,the most,all,only,have to,any,no,very completely,hardly等。 2.选项中含有不完全肯定的语气词一般是正确答案项。 这些语气词有:can,could,may,should,usually,might,most,more or less,relatively,be likely to,possible,whether or,not necessarily 3.选项中照抄原文的一般都是错的,而同义替换的则可能是对的。 4.选项中表达意义较具体的、肤浅的一般不是答案,而概括性的、抽象的、含义深刻的是正确答案。 5.选项中较符合常识的,易明白的一般是错的;而似乎不太合理,一时较难理解的往往正确的。 6.选项出现whatever和not matter,选whatever,出现before和share直接选。 7.在题目中出现title,headline,caption一般是为原文起标题,可早点观察原文中每段首句最多的单词,再从选项中寻找。 8.出现attitude是考作者对某件事的态度,可直接在选项bjestive,impersonal,unbiased,fair中选 细节题干扰项特点: 与原句内容相反 与原文内容一半相同一半不同 与原句内容相似但过于绝对化 原文中根本没提到 完型填空怎么蒙: 选最常见的词;感情词选文中出现过的动词选最短的。 主旨大意题干扰项特点: 虽覆盖全文意思,但显得太笼统; 其内容太窄,不能覆盖全文内容,只是文章内容的一部分,或只是文章内容的一个细枝未节; 与文章内容毫不相干,或与文章内容相悖。 文言文阅读 虚词:18 个虚词(之、其、而、则、以、于、为、何、乃、若、因、所、者、且、也、焉、乎、与)必须过一遍。 句式和活用:明确类型和用法,参看句式、活用学案。 翻译:注意直译,力求“信、达”,结合语境,疏通文句。 1.接触文言文阅读试题时,先要从整体把握阅读材料,了解材料所涉及的人物和事件;特别是事件,它或许是一件事的来龙去脉,或许是几件事的勾连组合 2.解题时,必须看清题干的要求,尽快把握住命题意图,尤其在“选正确”还是“选错误”的问题上,不能犯低级错误 3.文言文翻译,要遵循“留、换、补、删、调”的原则。 4.一定要直译,一般不允许意译,要字字落实,忠实于原文。 古代诗词鉴赏 第一步,把握诗词内容:细读标题和注释;分析意象;品味意境;联系作者。 第二步,弄清技巧:把握形象特点;辨析表达技巧;说明表达作用。 第三步,评价内容观点:概括主旨;联系背景;分清主次;全面评价。 答题时,要特别注意以下几点: 一是紧扣要求,不可泛泛而谈;二是要点要齐全,要多角度思考;三是推敲用语,力求用语准确、简明、规范。 现代文阅读 作文 1.要有时间观念,要留出充裕的时间进行作文题的思考。 2.题目拟立要费些心力,力争新颖恰当。 3.开头、结尾要尽量打草稿。开头要做到先声夺人,结尾要做到感人肺腑。开头结尾忌讳冗长、拖沓,废话太多。 4.段落设置合理,全篇以6-8段为宜。每段尽量不超过12行,尤其是开头要迅速入题。 5.字迹清晰,卷面整洁,尽量不涂改。 6.字数一定要超过700字。 附:7种绝妙作文开头+作文金句(滑动浏览👇) 1.引用名言警句 ①问世间情为何物,直教人生死相许。元好问的确好问,也很会问。他这一问可谓一问问千古。多少年来,有多少人在这个问题上徘徊,又有多少人在付出巨大代价后作出了人生最终的答案。但各家之言却如每个人的脸一样,各不相同 西施说:“爱情是工具。……”(《问世间情为何物》) ②在中世纪的一个教堂里,一位圣者开始了他的演讲:“我之所以成为圣者,是因为我看破了钱财,我的就是大家的。”悠悠岁月,弹指一挥。在跨世纪时的一所监狱里,一个小偷开始了他的人生独白:“我之所以会成为小偷,是因为我看破了钱财,大家的就是我的。”(《圣者与小偷》) ③美学大师罗丹曾经说过:“美是到处都有的,对于我们的眼睛,不是缺少美,而是缺少发现。”今天,受这位富有创新精神的学者启发,我想说:“答案是普遍存在的,对于我们的脑袋,不是缺少思考,而是缺少角度。”许多时候,我们都迷惑于问题的不解或徘徊于多解的选择路口,怎样走便成了心中的疑团,往往举棋不定,左右乱倾,这时,就有换个角度考虑的必要,这样会给你带来更多成功的机会。(《旋转这只万花筒》) 2.巧用书信格式 ①尊敬的孔子老爷爷: 你好!我是你的一个普通子孙,相隔数千年后斗胆写信打扰你,不仅为了向你致上崇敬的问候,而且怀着几个难解的问题急待你的指教。(《给孔子的一封信》) ②可恶的标准答案: 看到你,我实在是义愤填膺。所以,在愤怒火焰的驱使下,我写了这封信来声讨你。答案本是丰富多彩的,可是你却偏偏要戴上“标准”这顶帽子。要知道,就因为“标准”二字,发生了无数的悲剧。以下是你的三大罪状:(《给“标准答案”的一封信》) 3.借用章回小说笔法 ①“话说天下大势分久必合,合久必分。”当初魏、蜀、吴三国鼎立的时代已不复存在,大江东去,浪花淘尽了往昔的英雄们。而曾经的蜀国的继承人阿斗也变得“乐不思蜀”了,天下已成为“司马氏”的天下。(《三国英雄开会》) ②梁山泊的聚义厅里,现在是灯火通明,人声鼎沸。一百单八位好汉都齐聚在这里,大伙儿都在争吵不休。他们在争吵什么呢?原来梁山泊最近要评选打虎英雄。这个荣誉称号评上就了不得,谁评上了就可以坐上梁山泊的第二把交椅。所以惹得众好汉齐聚在此,争论不休。(《谁是打虎英雄》) 4.巧用修辞 “砰!”随着一声锤子的敲打声,问号先生清了清嗓子说,“时空讨论会现在正式开始,今天我们的主题是‘什么才是美’,请各位来自不同时代、不同国度的学者们积极发言。”(《什么才是美》) 5.巧用寓言故事 ①愚公一家世世代代居住在这儿,门口王屋、太行两座大山挡住了去路,日子难过啊!这里好像与世隔绝,城里有什么新鲜事儿传到这儿早已变成旧闻了,这种生活真的需要改变了。愚公寻思着:得想法子把太行、王屋两座山给搬了。(《新愚公和智叟的故事》) ②喜鹊贴出了大型广告:“为适应时代需要,本校将推行全能素质教育,无一不学、无一不教,包你的孩子成为无所不能的通才,在竞争中立于不败之地。学费,每学期3000元;培养费2000元;赞助费15000元。”(《全能学校》) 6.巧用揭示主旨的题记 ①没有树的伟岸,但你可以有草的翠绿;没有牡丹的娇艳,但你可以有小野菊的洒脱……生命,可以不灿烂,但必须伟大! ——题记 蝶曾是个美丽善舞的女孩。她一头披肩的长发,她窈窕的舞姿,曾给她带来了如雷的掌声与无数的鲜花,她曾被别人赞为中国将来的邓肯……然而,一切结束了,命运之神永远将她按在了轮椅里。生命暗淡了,寂静了,“白天鹅”变为无人关心的丑小鸭。多少次,她梦见自己穿上了水晶鞋,继续她的追求,可醒来时只听见“凄凄惨惨戚戚”的冷漠秋风。(《星星夜话》) ②如果你失去了金钱,你只失去了一小部分;如果你失去了健康,你只失去了一小半;如果你失去了诚信,那你就几乎一贫如洗了。—— 题记 何为“诚信”,诚实、守信是也。综观历史,这“诚信”二字浸透了多少人的血泪啊。(《是谁在赞美皇帝的新装》) 7.巧用解题形式 曾经有一位朋友,别出心裁地给我出了这样一道题:在下列美景中,你最喜欢哪一个? A.一片纯白的羽毛,在熠熠生辉的金色阳光中,悠然飘落 B.一瓣落红,在清幽深邃的池水中回旋漂浮。 C.一颗流星,在黛蓝色的天幕中,一瞬而逝。 1.坚持坚定 “古之立大事者,不惟有超世之才,亦必有坚忍不拔之志。”韧者笃行,韧则行远。生逢大有可为的新时代,只要我们立志高远、脚踏实地,蓄积坚韧之力,撸起袖子加油干、驰而不息向前进,就能成就更有意义的人生。 2.专心专注 “守少则固,力专则强。”剪去人生之树上不必要的“枝丫”,主干才能充分吮吸养分,向上生长,叶茂枝繁。当专注成为习惯,就会内化为一种强大力量,支撑我们把每一件事做到极致,踏上事业精进之路。 3.青年奋斗 “乘风好去,长空万里,直下看山河。”未来属于青年,希望寄予青年,中华民族伟大复兴的中国梦终将在一代代青年的接力奋斗中变为现实。广大青年立大志、明大德、成大才、担大任,以聪明才智贡献国家,以开拓进取服务社会,谱写更为动人的新时代青春之歌,正是党和人民的热切期待。 4.艰苦奋斗 “历览前贤国与家,成由勤俭破由奢。”这既是历史的警示,更是现实的警钟。艰辛孕育发展,艰辛成就梦想。实现中国梦任重道远,需要我们驰而不息付出辛勤劳动和艰苦努力。迈步在新时代的征程上,要始终发扬艰苦奋斗的优良作风,并落实到一点一滴的行动之中,从而汇聚起奋勇向前的强大正能量。 5.信息发展 “当今世界,信息化发展很快,不进则退,慢进亦退。”信息化正在深刻改变世界。谁掌握了互联网,谁就把握住了时代主动权;谁轻视互联网,谁就会被时代远远甩在后头。我们要大力推进数字化信息化转型,不仅要增强数字意识、数字思维,还要强化治理、构建规范、涵养文化。肩上有责、手中有招,只要我们抓住信息化发展历史机遇,就能交出一份推动高质量发展的高分答卷。 6.命运共同体 人类是休戚与共的命运共同体,世界面临的困难和挑战需要各国人民同舟共济、携手应对,和平发展、合作共赢才是人间正道。始终站在历史正确的一边,始终站在人类进步的一边,坚定信心、携手同行,让多边主义火炬照亮人类前行之路,我们就一定能推动构建人类命运共同体,共同建设更加美好的世界! 7.尊老敬老 尊老敬老,善德之始。让每一位老人都能生活得安心、静心、舒心,都能健康长寿,安享幸福晚年,让尊老、敬老、爱老、助老之风吹遍每一个角落,让“夕阳红”散发出更加灿烂美好的光芒,应成为每个人每天的必修课。 8.教育大计 百年大计,教育为本;教育大计,教师为本。自古以来,中华民族就有尊师重教、崇智尚学的优良传统,正所谓“国将兴,必贵师而重傅”。“教师热”是个好现象,期待能够“一直热”,而非短暂的“热一时”,期待尊师重教蔚然成风,推动形成优秀人才竞相从教、广大教师尽展其才、好老师不断涌现的美好局面,期待我们的孩子都能遇到好老师。 9.科学技术 科学事业的未来属于年轻人。大力弘扬甘为人梯、奖掖后学的育人精神,善于发现、培养青年科技人才,甘做致力提携后学的铺路石,我国的科技事业才能活水涌流、基业长青。实践证明,我国自主创新事业是大有可为的!我国广大科技工作者是大有作为的!新时代,广大科技工作者面向世界科技前沿、面向经济主战场、面向国家重大需求、面向人民生命健康,大力弘扬科学家精神,有信心、有意志、有能力登上科学高峰,为实现中华民族伟大复兴,为推动构建人类命运共同体作出应有贡献! 提醒:不是直接照搬哦,而是要根据不同的主题,选择适合的句子。 1.不驰于空想,不骛于虚声。——李大钊 2.雄关漫道真如铁,而今迈步从头越。——毛泽东《忆秦娥·娄山关》 3.乘风好去,长空万里,直下看山河——辛弃疾《太常引》 4.纵有千古,横有八荒。前途似海,来日方长。——梁启超《少年中国说》 5.你所站立的地方,正是你的中国。你有光明,中国便不再黑暗。——崔卫平(当代学者) 6.我有明珠一颗,可照破山河万朵。——柴陵郁(宋代禅师) 7.既然选择了远方,便只顾风雨兼程。——汪国真《热爱生命》 8.十年饮冰,难凉热血。——梁启超《饮冰室合集》 9.抱怨身处黑暗,不如提灯前行。——刘同《向着光亮那方》 10.心之所向,素履以往,生如逆旅,一苇以航。——七堇年《尘曲》 11.怕什么真理无穷,进一寸有一寸的欢喜。——胡适 12.羡子年少正得路,有如扶桑初日升。——欧阳修《送徐生之渑池》 13.白日不到处,青春恰自来。苔花如米小,也学牡丹开。——袁枚《苔》 14.未来不足惧,过往不须泣。——雪莱(英国诗人) 15.此后如竟没有炬火,我便是唯一的光。——鲁迅《热风》 16.士不可以不弘毅,任重而道远。——曾子(春秋时期思想家,孔子弟子) 17.山不过来,我就过去。——《古兰经》 18.敢在时间里自焚,必在永恒里结晶。——余光中《逍遥遊》 19.一生温暖纯良,不舍爱与自由。——高晓松 20.高山仰止,景行行止;虽不能至,心向往之。——司马迁《史记》 21.看似寻常最奇崛,成如容易却艰辛。 ——王安石《题张司业诗》 22.世界以痛吻我,我要报之以歌。——泰戈尔(印度诗人) 23.我只身前行,却仿佛带着一万雄兵。——玛雅·安吉洛(美国诗人) 24.我们都生活在阴沟里,但仍有人仰望星空。——王尔德(英国作家) 25.英雄就是普通人拥有一颗伟大的心。——《人民日报》 1.峥嵘过去已经彪炳史册,璀璨当下正在不断延伸,光明未来需要踏实开拓。 2.最慢的步伐不是跬步,而是徘徊;最快的脚步不是冲刺,而是坚持。 3.岁月因青春慨然以赴而更加静好,世间因少年挺身向前而更加瑰丽。 4.与其朋友圈字斟句酌,不如现实中好好生活。 5.真正的优秀不是别人逼出来的,而是自己和自己死磕。 6.时代的考题已经列出,我们的答卷正在写就。 7.人生不就是这样,经历过一次次考验才能成长;人生不就是这样,哪怕雨雪霏霏也要去追寻阳光。 8.忆往昔,百年征程砥砺“同心”;看今朝,千秋伟业催人奋进。 9.真理的波涛,喷涌而出就奔流不息;理想的火焰,一经点燃就不会熄灭。 10.青春的烦恼,只有成长能解决;发展的瓶颈,只有成长才能突破。 附:各种题型答题技巧(滑动浏览👇) 选择题 1.特值检验法 对于具有一般性的数学问题,我们在解题过程中,可以将问题特殊化,利用问题在某一特殊情况下不真,则它在一般情况下不真这一原理,达到去伪存真的目的。 2.极值检验法 将所要研究的问题向极端状态进行分析,使因果关系变得更加明显,从而达到迅速解决问题的目的。极端性多数应用在求极值、取值范围、解析几何上面,很多计算步骤繁琐、计算量大的题,一但采用极端性去分析,那么就能瞬间解决问题。 3.剔除法 利用已知条件和选择支所提供的信息,从四个选项中剔除掉三个错误的答案,从而达到正确选择的目的。这是一种常用的方法,尤其是答案为定值,或者有数值范围时,取特殊点代入验证即可排除。 4.数形结合法 由题目条件,作出符合题意的图形或图象,借助图形或图象的直观性,经过简单的推理或计算,从而得出答案的方法。数形结合的好处就是直观,甚至可以用量角尺直接量出结果来。 5.递推归纳法 通过题目条件进行推理,寻找规律,从而归纳出正确答案的方法。 6.顺退破解法 利用数学定理、公式、法则、定义和题意,通过直接演算推理得出结果的方法。 7.逆推验证法(代答案入题干验证法) 将选择支代入题干进行验证,从而否定错误选择支而得出正确选择支的方法。 8.正难则反法 从题的正面解决比较难时,可从选择支出发逐步逆推找出符合条件的结论,或从反面出发得出结论。 9.特征分析法 对题设和选择支的特点进行分析,发现规律,归纳得出正确判断的方法。 解答题 1.尽可能多的找到近几年真题,限时刷题(“高考直通车”学考题库可免费刷题),最后对于不熟练的题目考点进行查漏补缺。 2.重要的概念、公式,一定要掌握熟练。不可眼高手低,由于公式没记对、计算失误而大面积丢分。 3.选择题、填空题满分108分,尽可能提高选择填空题的得分率!只有得分高了,才会上高分。 4.在前三点的基础上做到解答题尽力而为。 5.注意近两年的新题型。 一是选择填空出现了一题以古代数学文化为背景考数列的新题型,难度稍高。 二是解答题出现了函数的应用题,复习的时候可以做一些分段函数模型、二次函数模型、反比例函数模型的应用题。这题文字较多,但难度较低,不要被吓哭。 完形填空 完型填空的解题思路往往就藏在上下文相联系的语境中。 我们做题时要遵循“填一空,看三句,扫全篇”原则。不能只靠简单的语感判断解题,做每道题都要给自己找到依据,告诉自己这为什么是正确答案。 作文














