各市、县(市、区)教育考试院(考试中心、招生办):
现将《2021年浙江省普通高校招生考试报名办法》和《2021年浙江省单独考试招生报名办法》印发给你们,请遵照执行,并将本通知转发到当地各有关高级中学、中等职业学校。
各地要通过中学、当地主要媒体等渠道广泛宣传考试报名政策,尽早将报名时间、报名办法周知考生,确保考生知晓相关招生政策。要严格按规定组织高考报名各项工作,明确职责,落实责任,加强对考生信息和报名条件的核查,尤其是报考资格、加分资格以及户籍所在地等信息的核查,确保考生信息真实准确。要在疫情防控常态化形势下,以“最多跑一次”改革为抓手,进一步优化工作流程、提升服务水平,确保报名工作平稳有序。
浙江省教育考试院
2020年10月16日
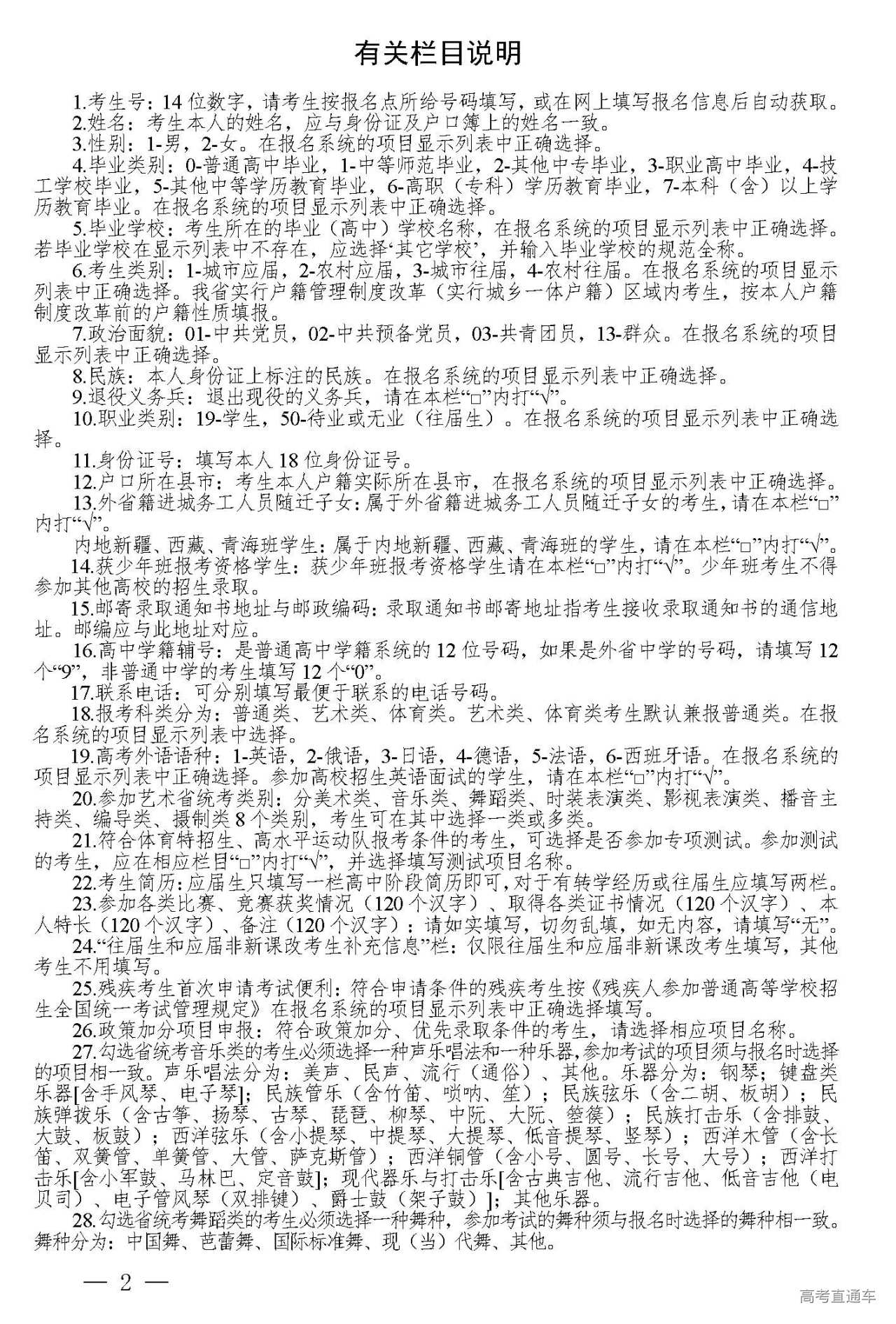
附件2《2021年浙江省普通高校招生考试考生报名信息录入样表》及有关栏目说明.doc
附件3《2021年浙江省艺术类专业省统考时间安排表》.doc
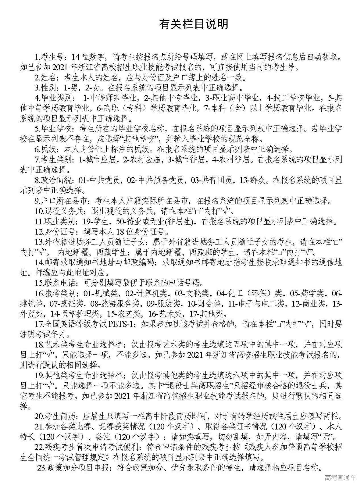
附件5《2021年浙江省单独考试招生考生报名信息录入样表》及有关栏目说明.doc















