很多时候,一所大学的校名,往往能直接透露学校的办学定位、特色、影响力和层次,如学院/大学、市属/省属/国字头、医药类/理工类/文科类/综合性……简单来说,校名关乎人们对于一所大学的第一印象。
本期文章,小车将为大家带来:关于国内部分大学改名成功的一些典型案例,以及部分近年持续发力冲刺争取改名的大学。一起来看看国内大学的“大赢家”和“潜力股”都是哪些面孔吧
西南医科大学是近年来改名最成功的学校。
西南医科大学前身可追溯至1951年9月成立的西南区川南医士学校;1952年更名为四川省第二医士学校;1953年更名为四川省泸州医士学校;1959年7月更名为泸州医学专科学校;到1978年2月学校更名为泸州医学院;后一直到2015年4月28日,学校更名为四川医科大学。
其实这个名字相比之前的泸州医学院已经很响亮了,但是改名后的2015年6月,四川大学华西医学中心部分海外校友以“川医大”简称可能混淆华西前身原“四川医学院”的“川医”简称,促使四川大学向教育部提出行政复议申请。经多方反复协商,将四川医科大学改名为西南医科大学。
西南医科大学这个名字又上了一个档次,要知道西南地区的名校西南联大可是由北大、清华和南开合并而成的。
现在的西南医科大学学科门类较为齐全,学科特色突出。临床医学、药学是四川省一流建设学科。临床医学、药理学与毒理学、生物学与生物化学进入ESI全球排名前1%,其中临床医学在ESI全球排名前1%机构中位列40.87%。
中国计量大学溯源于1978年国家计量总局创建的杭州计量学校;1983年5月10日,学校改建为杭州计量测试专科学校;1983年12月,学校改名为计量专科学校;1986年10月,学校改名为中国计量学院;一直到2016年3月1日,学校由中国计量学院改为中国计量大学。
一跨成为“国字头”高校,秒变985。
现在的中国计量大学有博士学位授权一级学科点2个、硕士学位授权一级学科点15个、硕士专业学位授权点11个;“省市共建”一流学科1个,浙江省一流学科10个。ESI全球排名前1%学科4个。国家级一流专业9个、国家特色专业4个、国家级专业综合改革试点专业1个;省级一流专业19个,省级优势专业7个、省特色专业12个,教育部“卓越工程师教育培养计划”专业5个。已逐渐成为特色鲜明、重点突出的高水平院校。
华北理工大学位于唐山,学校前身是河北联合大学,河北联合大学是在2010年5月由河北理工大学和华北煤炭医学院合并而成。
2015年2月13日,河北联合大学正式更名为华北理工大学。
事实上华北理工大学是应急管理部、国家国防科技工业局和河北省人民政府共建高校,现在又作为省属重点骨干大学和省重点支持的国家一流大学建设高校。在当地的认可度还是很高的。
南京财经大学的前身是南京经济学院、江苏财经高等专科学校和江苏经济管理干部学院。
2000年学校由上三小合并而成,定名为南京经济学院;2003年,学校更名为南京财经大学。
现在的南京财经大学位于江苏省南京市,是一所以经济管理类学科为主,经济学、管理学、法学、工学、文学、理学等多学科支撑配套、协调发展的江苏省属重点建设大学,入选全国粮食行业(南京)教育培训基地、江苏省省级博士立项建设单位。
1912年江苏省立水产学校成立;1927年更名为国立第四中山大学农学院水产学校;1928年,学校更名为国立中央大学农学院水产学校;1929年,学校恢复江苏省立水产学校校名;1946年6月改名为江苏省立水产职业学校;1947年6月,学校定名为上海市立吴淞水产专科学校;1951年3月,学校更名为上海水产专科学校;1972年,受“文化大革命”影响,学校搬迁到厦门集美办学,更名为厦门水产学院;1985年11月,学校更名为上海水产大学;2008年,学校更名为上海海洋大学。
从江苏省立水产学校到上海海洋大学的改名之路,上海海洋大学名字确实响亮了很多,可以与985院校比肩了。
现在的上海海洋大学逐渐成为多科性应用研究型大学,上海市人民政府与国家海洋局、农业农村部共建高校。2017年9月入选国家“世界一流学科建设高校”。2022年2月入选第二轮“双一流”建设高校及建设学科名单。
中国民航大学的前身是1963年由成都民用航空机械专科学校和民航高级航校合并而成的中国民用航空机械专科学校;1977年复校后改名为中国民用航空专科学校;1981年8月10日,更名为中国民用航空学院;2006年5月30日学校正式更名为中国民航大学。
现在的中国民航大学有1个一级学科博士授权点(安全科学与工程),14个一级学科硕士授权点,7个专业学位硕士授权点,38个本科专业。“顶尖安全、一流交通、知名航宇、精品信息、交叉理学、特色文管”的学科生态体系正在逐步形成。安全科学与工程入选天津市一流学科和天津市高校顶尖学科培育计划,航空宇航和交通运输学科群入选天津市特色学科(群)建设名单。工程学进入ESI全球前1%。
中国海洋大学,位于山东省青岛市,1959年还叫山东海洋学院,是与山东大学并列的教育部直属重点综合性大学。
1988年,山东海洋学院升格大学,更名青岛海洋大学,1994年进入首批211工程序列。2002年,青岛海洋大学更名为中国海洋大学,正式成为国字号大学,开始全面建设高水平特色大学的新征程,也在这时,中国海洋大学正式入选985大学。2017年9月,中国海洋大学入选国家“双一流”建设高校。
2022年6月,中国海洋大学位列《QS世界大学排名2023》榜单第1001- 1200位;10月,位列2023年U.S.News世界大学排名662位;11月,排名中国内地大学ESI第67位。
学校共30个学科进入全国第四轮学科评估榜单,其中2个A+学科:海洋科学、水产,这2个学科同为学校入围“双一流”的学科。
江西理工大学创办于1958年,原名江西冶金学院,1988年更名为南方冶金学院。
2000年1月,原江西省商业技工学校并入南方冶金学院,成为南方冶金学院西校区。2002年南昌有色金属学校撤销,正式成为南方冶金学院南昌校区。2004年,学校正式更名为江西理工大学。改名成功后,在省内的江湖地位直线上升。
学校被誉为“有色冶金人才摇篮”;是江西省优势特色学科建设工程一流学科建设高校,入选卓越工程师教育培养计划(2011),在2022年校友会网中国大学排行榜中名列145位,在自然指数排名中居国内151名,在USnews世界大学排名中居国内187名。
目前,学校有73个本科专业,拥有国家特色专业3个、国家卓越工程师培养计划专业6个、国家一流专业建设点21个。其中“冶金工程”“矿业工程”“材料科学与工程”3个江西省一流建设学科。7个一级学科在全国第四轮学科评估结果中榜上有名。软科一流学科排名冶金工程、矿业工程分别位居全国第7和第9,并进入全球前100,“材料科学”“工程科学”“化学”三个学科进入ESI全球排名前1%。
山东第一医科大学是由泰山医学院、山东省医学科学院、山东省立医院、山东省千佛山医院等资源整合组建而成的。2019年2月,山东第一医科大学正式成立,同时挂山东省医学科学院牌子。
山东第一医科大学是教育部、国家卫健委第一批临床医学硕士专业学位研究生培养模式改革试点高校,教育部首批“中外高水平大学学生交流计划”入选高校,山东省重点大学建设计划入选高校,山东特色名校工程立项建设单位。
目前,学校有本科专业51个,其中国家级一流本科专业建设点5个,省级一流本科专业建设点23个;临床医学、药理学与毒理学、生物及生物化学、分子生物学与遗传学、神经科学与行为学、化学、免疫学、微生物学等8个学科居ESI全球排名前1%,其中临床医学进入ESI全球排名前1‰。
中国传媒大学前身是创建于1954年的中央广播事业局技术人员训练班。1958年更名为北京广播专科学校。1959年经国务院批准,学校升格为北京广播学院。2002年中国矿业大学北京校区东校园(原北京煤炭管理干部学院)整体并入北京广播学院。2004年8月更名为中国传媒大学。
中传是教育部直属的首批“双一流”建设高校,“211工程”重点建设大学,“985优势学科创新平台”重点建设高校。现有2个国家“一流学科”和2个国家重点学科。
学校共11个学科进入全国第四轮学科评估榜单,其中2个A+学科:新闻传播学、戏剧与影视学(这2个学科同为学校入围“双一流”的学科);1个A-学科:艺术学理论。
南京信息工程大学前身是1960年设立的南京大学气象学院,隶属原中央(军委)气象局,1963年独立建校为南京气象学院,1978年列入全国重点大学,2004年更名为南京信息工程大学,为国家“双一流”建设高校。
学校气象学为国家重点学科,地球科学、工程学、计算机科学、环境科学与生态学、化学、农业科学、材料科学、社会科学总论等8个学科跻身ESI学科排名全球前1%,其中地球科学和计算机科学进入ESI全球排名前1‰。
学校共12个学科进入全国第四轮学科评估榜单,其中1个A+学科:大气科学。该学科也为学校入围“双一流”的学科。
北京工商大学是于1999年6月由原北京商学院、北京轻工学院、机械工业管理干部学院合并组建的综合性多学科大学。
很多人一看,又是北京又是工商,肯定是一所很厉害工商类大学。但,之所以会叫工商大学,不过就是取了“北京轻工学院”中的“工”,和“北京商学院”中的“商”而已。
截至目前,学校获得国家级一流本科专业建设点15个,北京市级一流本科专业建设点12个,国家级特色专业建设点5个,北京市特色专业建设点8个,国家级本科专业综合改革试点1个,北京市专业群建设与改革试点1个,北京市专业综合改革试点3个,北京高校“重点建设一流专业”3个。
你们是懂改名的
看完上面13个超成功的大学改名案例,不知道你是否也为学校的改名水平之高而惊叹?其实,牛的不仅仅上面提到的大学,下面小车即将提到的大学,在顺利更名后也是有一种彻底“改头换面”的既视感!
如果你看到了“科技大学”,是不是会认为这所大学与高科技有关,并且报考兴趣也瞬间提升了?然而,当你了解了这些科技大学的一些曾用校名之后,可就不一定了。一起来看看下列8所“科技大学”
北京科技大学是1988年从北京钢铁学院更名为现在的校名。学校的历史渊源可追溯至1895年北洋西学学堂创办的中国近代史上第一个矿冶学科。
从第四轮学科评估中了解,科学技术史和冶金工程获得A+,都是北京科技大学的特色专业。
那与我们所了解的科技有哪些关联呢?
从2021年毕业生就业质量年度报告中可以发现,毕业生毕业后大部分都去了IT互联网行业。入校招聘的单位中,软件、通讯、互联网公司最多。
学校创建于1958年,时名为河北轻工业学院,1968年改名为天津轻工业学院,2002年,经教育部批准,学校更名为天津科技大学。
在第四轮学科评估中,化学工程与技术评选结果为A+。
学校是以工为主,工、理、文、农、医、经、管、法、艺等学科协调发展的多科性大学。
太原科技大学是新中国第一所重型机械本科院校,是一所办学特色鲜明的多科性大学,也是我国重大技术装备领域重要的人才培养和科技研发基地。
学校前身山西省机械制造工业学校创建。1953年学校划归中央第一机械工业部。1955年长春汽校、汉口机器制造学校锻冲专业并入。1960年更名为太原重型机械学院。1965年大连工学院、沈阳机电学院起重输送机械专业并入。1998年改为省部共建、省管为主。2004年更名为太原科技大学。
辽宁科技大学始建于1948年,1949年组建鞍山工业专门学校,1950年改为东北工学院鞍山分院,1958年升格为本科层次的鞍山钢铁学院,1998年由冶金工业部划转为辽宁省政府,实行中央和地方共建、以辽宁省管理为主的体制。经教育部批准,2002年更名为鞍山科技大学,2006年更名为辽宁科技大学。
学校学科科研实力雄厚。拥有全国最为齐全的钢铁冶金学科体系,首创的焦化、耐火材料学科填补了中国冶金教育史上的空白,在国内外享有良好声誉,化学工程与技术学科为“辽宁省一流学科”,冶金工程学科为辽宁省特色学科。
学校创建于1947年。1954年与鹤岗煤矿学校合并成立鸡西煤矿学校。1958年在此基础上成立本科教育鸡西矿业学院。1962年因院校调整又改为鸡西煤矿学校。1978年复建本科教育鸡西矿业学院,1981年改称黑龙江矿业学院,隶属于原国家煤炭工业部。1998年划归地方,实行中央与地方共建、以黑龙江省管理为主的体制。2000年更名为黑龙江科技学院。2013年更名为黑龙江科技大学。
学校是以工为主、以矿业为学科专业特色的多科性大学,为区域经济社会和我国煤炭工业发展做出了突出贡献,被誉为“煤炭工业的脊梁”。
江苏科技大学是一所以工科为主,特色鲜明的普通高等学校,是江苏高水平大学建设高校,是江苏省人民政府与国家国防科技工业局共建高校,是江苏省人民政府与中国船舶集团有限公司共建高校。
学校源自1933年上海大公职业学校,1953年组建上海船舶工业学校——新中国第一所造船中等专业学校。期间经过多次校名更改,于2004年学校更名为江苏科技大学。
千万别小看上海船舶工业学校的前身,学校长期和中国船舶集团保持着密切联系,每年都会优先从江苏科技大学招学生。此外,江苏科技大学具有保研名额,以及一定数量的挺多硕博点。
武汉科技大学是湖北省人民政府和教育部共建的地方高水平大学,是湖北省“双一流”建设重点高校。
学校办学历史溯源于1898年清末湖广总督张之洞奏请清朝政府批准成立的工艺学堂,历经湖北中等工业学堂、中南钢铁工业学校等传承与发展,1958年组建为武汉钢铁学院,开办本科教育。1995年隶属于原冶金工业部的武汉钢铁学院、武汉建筑高等专科学校、武汉冶金医学高等专科学校合并组建为武汉冶金科技大学。1999年更名为武汉科技大学。
学校与中国宝武、恒大集团、鞍钢集团、柳钢集团、中国一冶、中冶南方等30余家大型企业建立了全面合作关系。据说,这也是学校多年来毕业生找工作有较大优势的主要原因。
西安科技大学的办学历史可以追溯到1895年成立的北洋大学工学院采矿冶金科,1938年迁并于西北工学院矿冶系,1957年并入西安交通大学,1958年从西安交通大学分出成立独立的西安矿业学院,是当时隶属原煤炭工业部仅有的2所5年制本科院校之一,2003年更名为西安科技大学。
学校是应急管理部和陕西省人民政府共建高校、教育部卓越工程师教育培养计划实施高校、国家建设高水平大学公派研究生项目实施高校、国家特色重点学科项目实施高校、国家中西部高校基础能力建设工程实施高校、陕西省高水平大学建设高校、陕西省“一流大学、一流学科”建设高校。
在第四轮学科评估中,西安科技大学共9个学科上榜,其中安全科学与工程获评“A-”,表现不俗。
选对方向,事半功倍
文章截至此处,小车已经为大家介绍完国内大学改名的“大赢家”选手了。夸赞之余,再跟着小车一起来看看本文尚未介绍的大学改名“潜力股”选手
近几年,“学院”更名“大学”的动作频频,也受到了很多网友的关注,不少网友在人民网留言板咨询相关事宜。今年,也有不少高校更名大学有新进展。一起来看↓
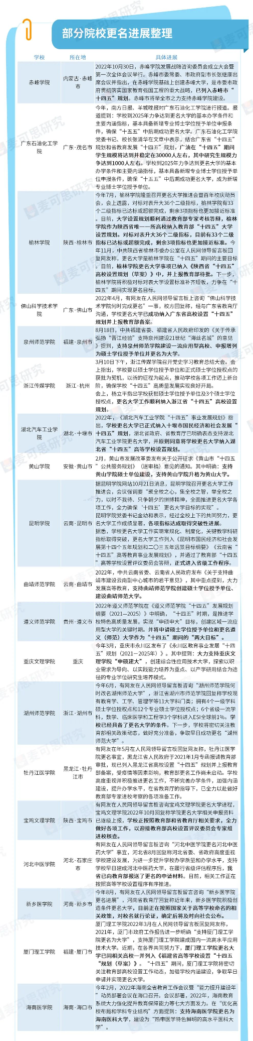
下图为部分高校今年更名大学的进展↓
从整理的表格可以看出,包括赤峰学院、广东石油化工学院、榆林学院、黄山学院、曲靖师范学院、宝鸡文理学院在内的多所院校都是所在地级市的唯一本科院校。此外,有不少医药类和师范类院校在争取更名。
无论是本地的唯一高校,还是关键领域的行业院校,都在近年来得到了官方政策的重点支持。比如师范、医学近几年都十分受关注。
更名这事儿,能不能也带上我们“xx学院”一起玩
对于高校来说,学院更名为大学意在升格,升格之后,学校的知名度、办学质量、学校发展水平有更好的提升,还可能获得更多的教育拨款、优质生源、政策支持等。而对于学校所在的地区来说,成功更名之后产生的一系列变化也将更有利于地方人才培养,促进地方经济的发展。总的说来,学院成功升格大学,意义非凡。
相信在各方的支持下,
一些“学院”更名“大学”,
能取得更好的结果!
预祝这些大学早日成功
















