各市(区)考试管理中心(教育考试中心、教育考试院、招生办),各县(区)考试管理中心(招生办),各军分区(警备区)战备建设处、县(区)人民武装部,各有关军队院校:
根据教育部、原总政治部《关于严格规范军队院校招收青年学生和普通高等学校招收国防生工作的通知》(政干〔2015〕64号)和教育部、中央军委政治工作部、中央军委训练管理部《关于做好2022年军队院校招收普通高中毕业生工作的通知》(军训〔2022〕96号)精神,结合我省实际,现就军队院校在陕招生工作有关事项通知如下:
一、报考条件
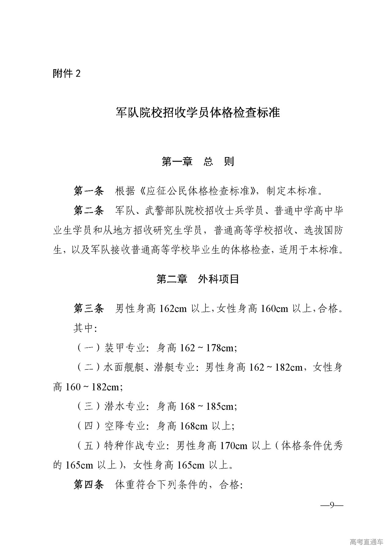
报考军队院校的考生,除必须已报名参加2022年陕西省普通高校招生考试外,还必须符合下列条件:
(一)热爱祖国,热爱人民,热爱中国共产党,热爱人民军队,拥护党的路线、方针、政策。
(二)遵守国家宪法和法律,历史清白,作风正派,思想进步,品德优良。
(三)志愿献身国防事业,服从组织分配。
(四)高中阶段体质测试成绩及格以上,普通高中应届、往届毕业生均可报考,身体健康,未婚。根据国家兵役制度规定,年龄不低于17周岁、不超过20周岁(均截止2022年8月31日)。
(五)报考初级指挥专业的考生,应具备强健的体魄,良好的气质和吃苦精神,热爱军事指挥专业,适合培养为初级指挥军官。
二、政治考核
政治考核由省军区战备建设局统一组织,县(区)人民政府征兵办公室协调兵役机关、公安机关和教育部门共同具体组织实施。考生户籍所在地与其就读的普通中学不在同一区域的,政治考核工作由考生报考所在地的县(区)兵役机关负责,有关工作安排按照《省军区招生办公室关于做好陕西省2022年军队院校招收普通高中毕业生政治考核工作的通知》执行。
各级招生办要加大对政策的宣传解读工作,鼓励政审合格的考生积极填报志愿。
三、志愿填报
军队院校志愿填报在“提前批次文史类、理工类本科A段”栏内,设置1个院校志愿,每所院校设3个专业志愿。高考成绩达到本科一批最低控制分数线以上且政治考核合格的考生,必须于6月24日12∶00至6月27日12∶00,登录陕西省教育考试院门户网站(https://www.sneea.cn)或陕西招生考试信息网(https://www.sneac.com)填报志愿。
四、面试、体检
网上填报志愿结束后,省招办根据考生志愿,按照各军队院校在陕招生计划数的3倍,区分院校、科类、性别,按照成绩由高至低的顺序,于6月27日向省军区战备建设局提供参加面试和体检的考生名单;报考人数不足3倍时,对应批次线上报考该院校的考生均可参加面试和体检。参加面试和体检人员名单将于6月28日在陕西省教育考试院门户网站和陕西招生考试信息网公示。
面试、体检工作由省军区战备建设局会同有关军队院校和空军军医大学所属医疗机构负责组织。今年面试、体检工作继续严格落实疫情防控相关要求,参加面试、体检的考生须携带第二代居民身份证、准考证、学籍所在高中出具的高中阶段体质测试及格证明、政治考核表、面试表(附件1,考生自行下载打印,填写基本情况并粘贴1寸近期免冠彩照)和体检前48小时内核酸检测阴性证明,按时参加面试、体检。承检医疗机构为空军军医大学所属第九八六医院(下称第九八六医院)北区(西安市碑林区友谊东路269号,原空军第451医院)。体检时间为6月29日至7月4日,其中6月29日至7月2日为初检阶段,每日7∶00—14∶00组织(下午仅面向未完成项目的考生继续检查);7月3日,第九八六医院将需复检考生名单报空军军医大学教务处审核,经审核后向省军区战备建设局提供,于7月3日下午由相关军分区通知复检考生;7月4日上午按照相关规定组织集中复检,复检结论即为最终结论。考生进入体检现场时须扫描“陕西健康码”和“大数据行程码”(下称“双码”),并测量体温,如当日出现发热(体温≥37.3℃)、咳嗽、咽痛、乏力、呼吸困难等临床症状与体征的,或“双码”不符合疫情防控要求的,一律暂不安排体检,待排除新冠肺炎或“双码”正常后再视情体检。
具体安排如下:
面试、体检现场实行封闭式管理。
面试工作人员由军委训练管理部指定的军队人员组成,按照《陕西省军队院校招收普通中学高中毕业生面试表》规定的内容组织进行,面试结论分为合格与不合格,面试结束后,应当场告知考生面试结论;如考生对面试结论有异议,由面试复议组进行复议,面试合格考生须在规定时间内参加体检。
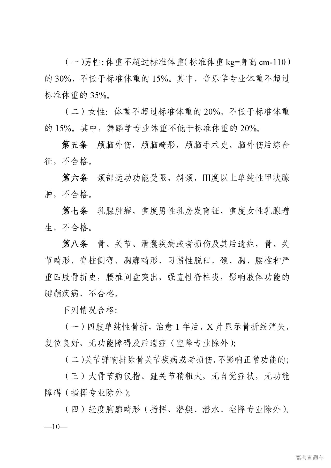
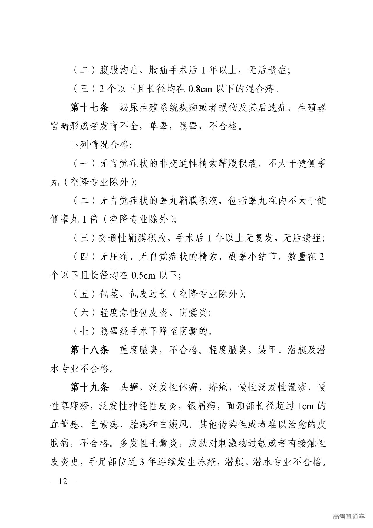
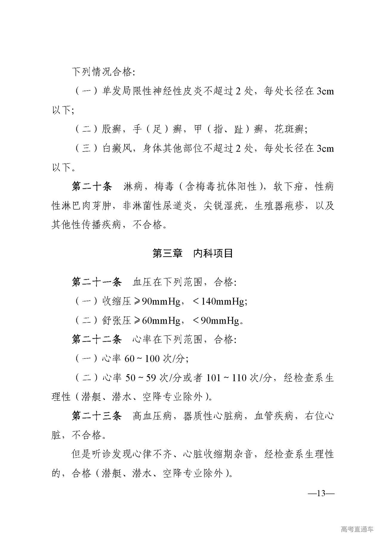
体检按照新修订的《军队院校招收学员体格检查标准》(附件2)执行,主检医师根据招生专业对考生体格要求作出体检结论,签名负责。体检结论分为“指挥专业合格、装甲专业合格、测绘专业合格、雷达专业合格、水面舰艇合格、潜艇专业合格、潜水专业合格、空降专业合格、特战作战专业合格、防化专业合格、医疗专业合格、油料专业合格、舞蹈专业合格、音乐专业合格、其他专业合格”15种单项体格检查结论和“不合格”结论。
对当场可以得出体检结论的体检项目,应当场告知考生体检结论,如有异议,考生可现场提出复议申请,由监督复议组现场组织复议,对复议结果仍持异议的,可向省军区招生办公室提出申诉。对当场不能作出结论的体检项目,考生可于体检全部结束后登录陕西省教育考试院门户网站或陕西招生考试信息网自行查询体检结论。对可通过服用药物或其他治疗手段影响检查结果的项目不予复议,这些项目的初检结论即为最终结论,对考生提出的复议项目是否进行复检由承检医疗机构确定。体检工作监督复议组成员由省军区战备建设局、省招办和承检医疗机构各一人组成。
各面试、体检单位要充分认识面试、体检工作的重要性和严肃性,加强领导,规范管理,落实责任,做到“谁主管、谁负责,谁检查、谁负责”,严格按照工作流程和体检标准组织实施,对错检、漏检、结论错误等影响考生录取或在面试、体检工作中发现弄虚作假行为,严肃追究相关人员的责任。
五、录取
省军区战备建设局须于7月5日前,将面试、体检结果报至省招办。
军队院校招生安排在提前批次A段,实行远程网上录取。
根据军校招生体检有15种单项体格检查结论和“不合格”结论的实际,省招办在投档时除考虑考生志愿、总分、性别合格外,还将考生单项体检合格结论纳入投档过滤条件之中。对于志愿、总分、性别均符合投档条件、但是其单项体检合格结论中没有任何一项符合报考院校所需的单项体检合格要求的考生,将不予投档。
投档比例严格执行院校招生计划的110%(投档数量按四舍五入取整)。如果投档最低分出现并列总分且并列总分的考生不能全部投出时,依次比较考生的单科成绩进行取舍。其中,文史类比较顺序为语文、数学、外语,理工类比较顺序为数学、语文、外语。如总分与单科分数均相同时,相同的档案同时投给招生院校,由院校按其招生章程择优录取。除此种情况外,不得超比例投档。因退档产生缺额时,在符合投档条件的考生中,按照从高分到低分顺序和招生计划缺额数量1∶1向招生院校顺延投档。计划无法完成时,省招办将在“陕西省教育考试院门户网站”和“陕西招生考试信息网”公布缺额计划并公开征集志愿。征集志愿投档时按照计划缺额1∶1向招生院校投档。各军队院校均执行本科一批最低控制分数线。
烈士子女、因公牺牲军人的子女、现役军人子女,在投档比例范围内优先录取。
投档录取过程中,招生院校与省招办对考生投档录取意见不一致时,由招生院校填写《退档申请单》,详细说明退档理由和政策依据,省招办提出复审意见。若双方意见仍存在分歧,由省军区战备建设局报全军招生办会同教育部有关部门作出最终裁定。
军队院校招生按照“学校负责、招办监督”的原则进行。对统考成绩达到学校投档线且已投档的考生,是否录取以及所录取的专业由招生学校决定,遗留问题由招生学校负责解释。省招办向学校投放考生电子档案,省军区战备建设局和省招办共同监督学校执行国家招生政策、招生计划情况,纠正违反国家招生政策、规定的行为。
各军队院校要在规定时限内完成录取工作。录取通知书由各招生院校直接寄发考生本人。录取工作结束后,省军区战备建设局根据省招办提供的录取名册,将被录取考生的政治考核表、面试军检表于录取结束后一个月内寄送招生院校。
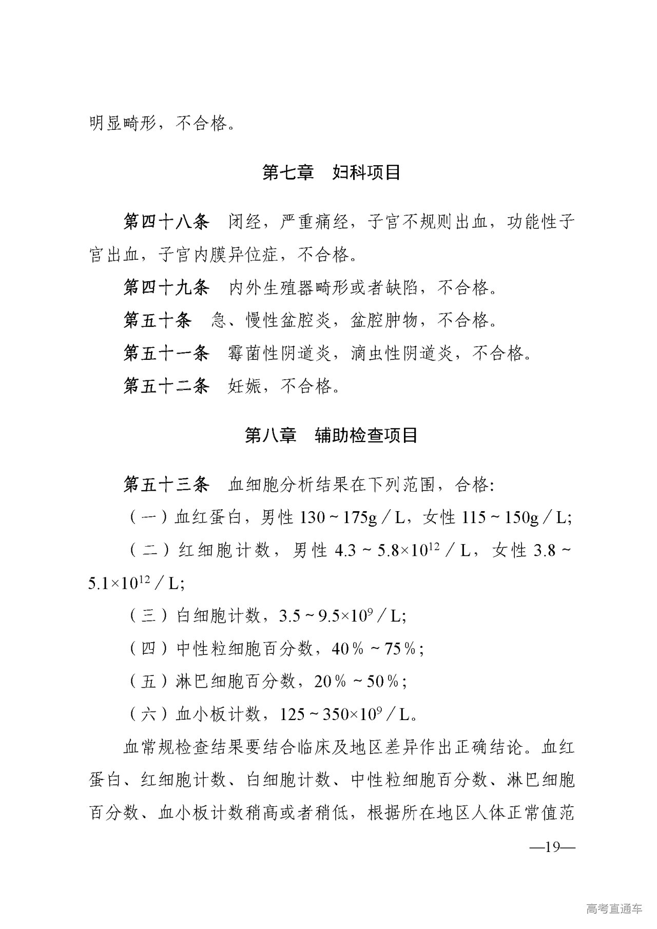
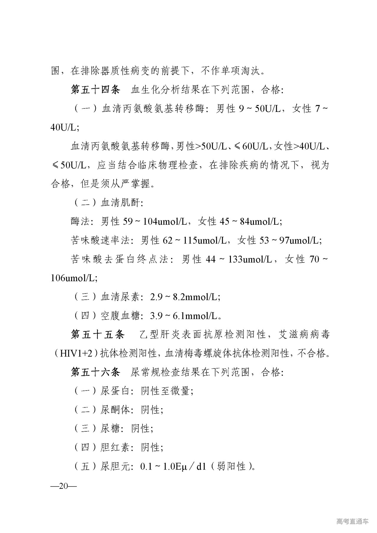
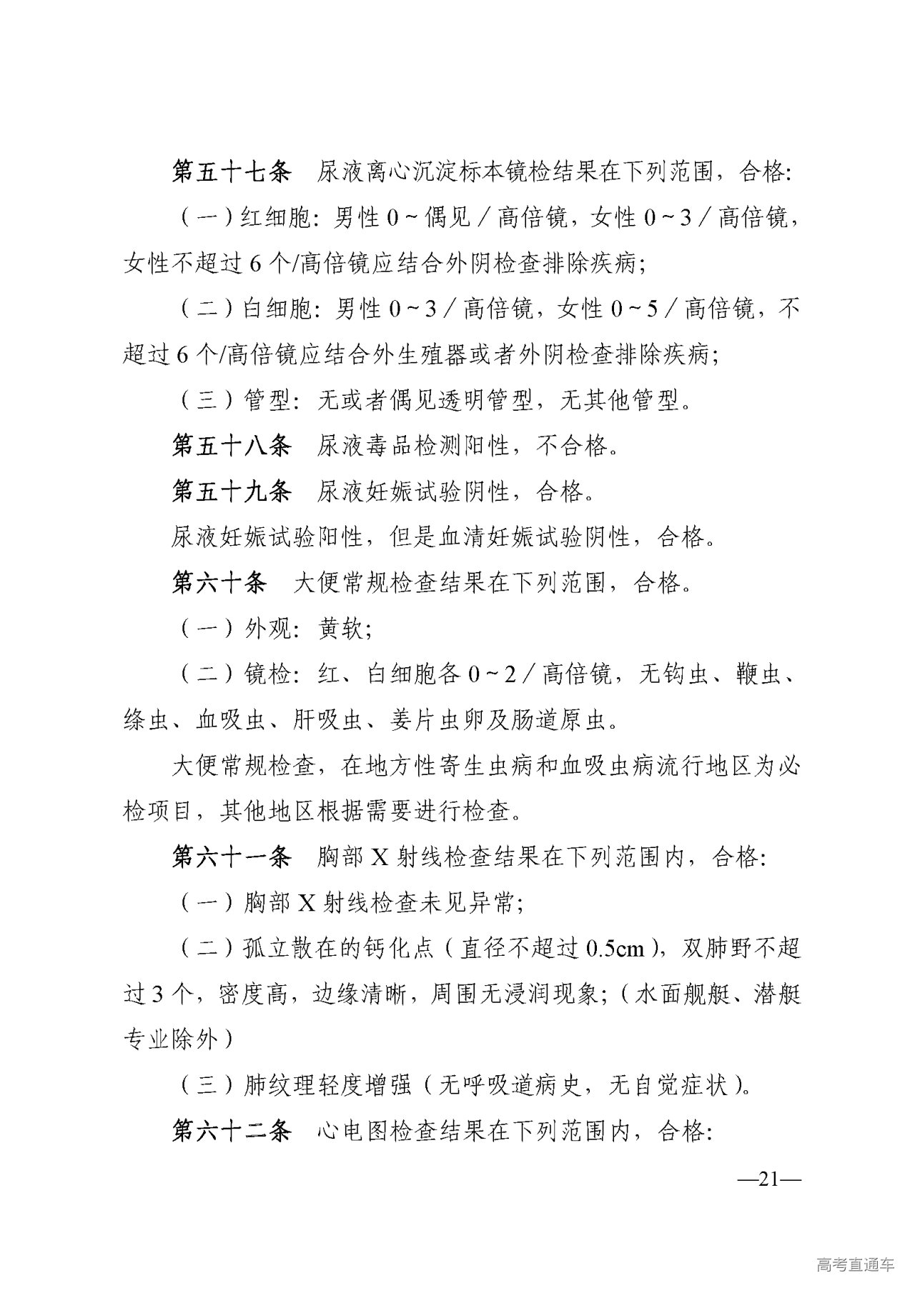
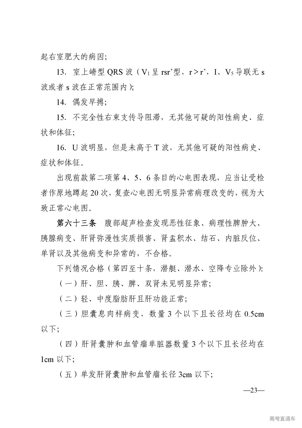
2022年陕西省军队院校招生录取工作政策规定以本文件为准。


















