2026年度高校自主审核和动态调整拟新增学位点正在公示中。
日前,北京理工大学发布《关于2026年拟增列交叉学科博士学位授予点的公示》,公示显示,2026年拟新增数据要素科学与技术交叉学科博士点和量子科学与技术交叉学科博士点。

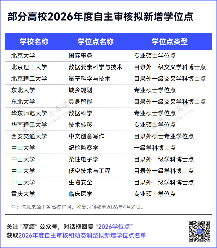
自主审核高校,拟新增13个硕博点
省级统筹,拟新增277个学位点
近日,江西、陕西、山东、海南、湖南、吉林、宁夏、四川、河南、上海、北京、贵州、甘肃等省市陆续公示了2026年度省级统筹动态调整增设学位授予点申请材料。截至发文,已有25个省市公示2026年度省级统筹拟新增学位点名单。
据高绩整理统计,目前共有205个学位授予单位(202所高校和3个科研机构)通过省级统筹拟新增277个学位点,包括1个一级学科博士点、78个一级学科硕士点和198个专业学位硕士点。其中,北京邮电大学拟新增马克思主义理论一级学科博士点。
从已公示的省级统筹增设学位点数量来看,拟新增数量最多的是数字经济专业学位硕士点,其次是电子信息和能源动力专业学位硕士点。
2026年度省级统筹动态调整拟新增学位点名单如下: