广东2023年美术类统考何时开考?怎么考?成绩如何计算?附官方考试样题
近期,有同学问车车:2023年广东美术类统考大概会在什么时候进行?此外,还有不少同学关心2023年的统考形式和内容是什么。
虽然从目前来看,广东省教育考试院暂未公布2023年艺术类统考的相关通知,但车车还是根据2022年的实际情况,为大家整理了一系列关于美术统考的热门问答,希望对于大家有所帮助,建议收藏!
此外,车车也将留意官方动态,后续及时为大家分享2023年艺考消息。
2022年广东美术类统考时间为12月4日,各科目考试安排如下:
2023年统考时间安排暂未公布,敬请留意车车消息。
美术术科统考包括素描、速写、色彩三门科目。
一、素描考试
考查考生的造型基础和对形体、结构、体积、空间、质感等方面的理解、认识和表现能力。
二、速写考试
考查考生在较短的时间内完成对人物动态、人物动态组合以及人物与场景的整体表现,同时注重考生对人物的比例、结构、动态的准确把握以及画面的构图和处理。
三、色彩考试
考查考生对色彩的感受能力、认识能力和色彩技法表现能力。
美术类统考总成绩=文化课成绩×40%+艺术术科统考成绩×2.5×60%
一、文化课成绩
语文+数学+外语+物理(或历史)+“四选二”科目(即化学、生物、政治、地理等四个科目中的其中两个)
二、术科统考成绩
考生美术术科统考的总分为素描、速写、色彩三科得分之和。素描、速写、色彩均按满分100分进行评分。美术术科统考的满分为300分。
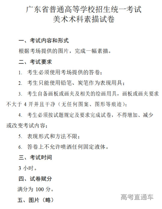
一、素描考试
1.考试内容和形式
考试内容:静物、人物头像、人物带手半身像。
考试形式:写生;表现由考场提供的图片或相关资料所规定的内容;默写文字材料所描述的内容。
2.考试用具和材料要求
①答卷(考场提供);
②铅笔、炭笔均可(考生自带);
③画板或画夹(考生自带),要求不大于4开并且干净(无任何图案、图形等痕迹);
④相关绘画用具(考生自带);
⑤答卷上不允许喷洒任何固定液体。
3.考试时间
3小时。
4.评分标准和占分比例
符合试题规定及要求;造型准确(包括比例、结构透视关系、特征、空间关系等);素描关系合理,形体刻画深入,画面整体效果好;表现生动,体现较强的塑造能力。其中:构图占15%,结构与比例占30%,细节深入与局部刻画占30%,表现技法占25%。
二、速写考试
1.考试内容和形式
考试内容:人物动态、人物动态的组合、人物与场景的组合。考试形式:写生;表现由考场提供的图片或相关资料所规定
的内容;默写文字材料所描述的内容。
2.考试用具和材料要求
①答卷(考场提供);
②铅笔、炭笔、钢笔均可(考生自带);
③画板或画夹(考生自带),要求不大于4开并且干净(无任何图案、图形等痕迹);
④相关绘画用具(考生自带)。
3.考试时间
30分钟。
4.评分标准和占分比例
符合试题规定及要求;构图合理,造型准确(包括比例、结构、透视关系、动态特征);能较深入地刻画主体对象的细节,画面整体效果好;主次分明,表现生动,节奏感强。其中:构图占25%,造型与比例占30%,人物动态表现占30%,表现技法占15%。
三、色彩考试
1.考试内容和形式
考试内容:静物、人物头像。
考试形式:写生;表现由考场提供的图片或相关资料所规定的内容;默写文字材料所描述的内容。
2.考试用具和材料要求
①答卷(考场提供);
②水粉或水彩颜料均可(考生自带);
③画板或画夹(考生自带),要求不大于4开并且干净(无任何图案、图形等痕迹);
④相关绘画用具(考生自带);
⑤答卷上不允许喷洒任何固定液体。
3.考试时间
3小时。
4.评分标准和占分比例
符合试题规定及要求;体现色彩规律,表现色彩关系;构图合理,体现造型能力;色调明确,表现手法生动,画面整体效果好。其中:色彩关系占35%,构图占15%,造型能力占25%,表现技法占25%。



