各县(区)教育考试中心,大亚湾区、仲恺区教育文化卫生健康局、各高考报名点、有关学校:
广东省2025年高考报名工作将于2024年11月1日-10日进行。为做好我市2025年高考报名工作,确保符合进城务工人员随迁子女(简称“随迁子女”)报名资格条件的考生在我市顺利报名,现就有关事项通知如下:
一、加强管理,明确职责

(一)成立报名资格审核领导小组,落实责任
我市今年随迁子女高考报名资格审核采用网上联审方式进行,切实减轻考生跨区域办理负担。各单位要提高认识,高度重视,加强领导,细化工作措施,落实主体责任,切实做好考生报名资格审核工作。各县(区)教育考试中心、报名学校(报名点)须设立高考报名资格审核领导小组,实行一把手负责制,明确各学校(报名点)校长为普通高考报名资格审核第一责任人,各毕业班班主任为直接责任人,分别对本校、本班2025年普通高考报名工作负责;社会考生报名点负责人为第一责任人,审核负责人为直接责任人,对报名点2025年普通高考报名工作负责。切实做好考生的资格审核工作,全力维护随迁子女高考报名工作良好秩序,确保随迁子女在我省参加高考工作平稳、有序实施。
(二)严肃查处报名违纪行为
执行随迁子女报名资格审核工作责任追究制度,实行倒查追责。对弄虚作假、骗取报名资格的考生,一经查实,将依法依规取消其当年在广东省高考报名、考试和录取的资格,不再重新办理补报手续。对在随迁子女报名资格审核、公示中发现或经举报查实有严重违规行为的,将依法依规对相关责任人进行处理,涉嫌犯罪的,移送公安司法机关。
(三)加强宣传引导
各县(区)教育考试中心、各学校(报名点)要积极做好政策宣传解释工作,通过多种方式确保随迁子女家庭明确了解我省高考相关政策。对不符合报名条件的,要认真做好解释和引导工作,及早引导随迁子女考生回户籍所在地参加高考,以免错过户籍所在地高考报名时间。
二、报名资格

随迁子女资格审核工作按照《广东省人民政府办公厅转发省教育厅等部门关于做好进城务工人员随迁子女接受义务教育后在我省参加升学考试工作意见的通知》(粤府办〔2012〕137号)《关于做好进城务工人员随迁子女在广东省参加高考有关工作的通知》(粤教考函〔2017〕41号)《广东省教育厅关于优化进城务工人员随迁子女在我省报名参加普通高考资格审核有关工作的补充通知》(粤教考函〔2023〕34号)相关要求执行。审核过程中,发现随迁子女提交的资格证明材料及证件不齐全或弄虚作假的,一律不予报名,已经报名的,取消报名资格。
三、报名地点

(一)应届毕业生
随迁子女考生原则上在学籍所在地(市)报名,父母居住证所在地(市)是惠州的,也可以在惠州报名。考生学籍、父母居住证均不在惠州的,不得在我市借考。
(二)往届毕业生
随迁子女考生原则上在原高中(含中职、技校)毕业学校所在地(市)报名,父母居住证所在地(市)是惠州的,也可以在惠州报名。考生原高中(含中职、技校)毕业学校、父母居住证均不是惠州的,不得在我市借考。
四、报名审核流程

1.考生应先进入广东省普通高考报名系统(网址为:https://pg.eeagd.edu.cn/ks),凭姓名、证件号注册考生账号,设置密码,并绑定手机号。
2. 随迁子女考生在高考报名系统填写《广东省2025年进城务工人员随迁子女高考报名资格审核表》,应届生向学籍学校提交申请,往届生向市、县(区)教育考试中心指定社会考生报名点学校提交申请。并提交本人身份证、户口簿、学籍材料(应届毕业生需提供学籍证明;往届毕业生需提供高中阶段学校毕业证)父母居住证、父母社保(含养老保险和医疗保险)缴费证明等材料进行资格初核。报名点初核主要包括考生所填信息是否真实准确,亲子关系是否明确,学籍学历是否有效。是否符合我省随迁子女报名条件。学校初审后须在报名资格证明材料复印件盖上有“与原件相符、同意报考”字样的印章并由所在班级班主任签名。
3. 经初核符合报名条件的,报名点学校可为考生派号,让考生进行预报名。报名点学校将在高考报名系统打印的《广东省2025年进城务工人员随迁子女高考报名资格审核表》在右上角标序并加盖学校公章(1式2份),连同考生的纸质材料,和《惠州市2025年进城务工人员随迁子女高考报名资格审核材料上报汇总表》(1式2份)上报所在县(区)教育考试中心,市直、城区报名点上报市教育考试中心进行复审。
4.同时所在地公安局、人社局、医保局、教育局等相关职能部门在高考报名系统进行网上审核,各部门审核后在报名系统上反馈审核结果。
5.审核通过的随迁子女考生到报名点办理报名确认手续。
6.各县(区)考试中心将最终审核通过的考生《广东省2025年进城务工人员随迁子女高考报名资格审核表》统一送至各职能部门盖章,市教育考试中心抽验县(区)审核情况。
五、提交材料要求及注意事项

(一)考生需准备的材料:
1.请考生在高考报名系统填写《广东省进城务工人员随迁子女高考报名资格审核表》。
2.考生身份证复印件(正反面)
3.全日制高中阶段学校应届毕业生凭学校开具的应届毕业证明参加高考报名,证明该考生为2025年高三应届生,证明上需注明考生学籍号、高中阶段学校就读信息(起止年限、就读学校、毕业时间)、身份证号等信息并加盖公章。
4.往届毕业生需提供高中阶段学校毕业证(含普通高中、职业高中、中专、成人中专、技工学校、技师学院)。
5.非全日制高中阶段学校毕业生须取得毕业证书方可参加高考报名。
6.同等学力人员需提供高中同等学力证明、初中毕业证。
7.考生及家长户口簿复印件:
①至少提交户口簿首页、户主页、父/母亲或监护人页、考生本人页。
②如考生与父母户籍不在同一本户口簿或 “与户主关系”中显示非“子”或“女”,需提供《出生医学证明》、亲子鉴定证明或公安机关(含派出所)出具的亲子(亲属)关系证明材料(盖户口专用章)。
③考生父母婚姻关系变更或考生父母身亡导致监护人变更的,需提供监护人变更证明(法院判决书或监护人公证书等)。
8.家长的社保证明材料(含养老保险和医疗保险,两类保险都必须提供《个人参保证明》,考生自行网上查询、打印)。
说明:随迁子女父母一方或双方是广东省户籍的,可使用广东省户籍家长养老保险、医疗保险作为社保审核资料。
9. 提供《广东省居住证》(或《深圳经济特区居住证》),随迁子女父亲或母亲在2022年9月1日前(含当天)已办理居住证或具有广东省户籍,高考报名时属于有效状态。
说明:
①随迁子女父亲或母亲在随迁子女高一入学前已办理居住证(2022年9月1日前已向公安机关申领广东省居住证(含深圳经济特区居住证)或已取得居住登记回执,实际取得居住证时间在高一入学次年3月1日前的)或具有广东省户籍,高考报名时属于有效状态。当年9月1日前(含当天)取得居住登记回执和次年3月1日前(含当天)实际取得居住证两个条件要都满足,才能认定居住证符合。
②随迁子女父母是广东省户籍的,其入户时段可视同办理居住证有效时段。
③随迁子女父母2022年9月1日前(含当天)已办理居住证或具有广东省户籍,且高考报名时父母居住证处于有效状态或仍是广东省户籍,予以认定。
10.中考证明:考生参加广东省中考的准考证或中考成绩证明(惠州市教育局官网首页-教育便利-中考成绩证明打印,其他地市参加中考的请会中考地市打印)。仅报考高职院校的中职学校毕业生(含五年一贯制、高职三二分段、“3+证书”专科批次、高职自主招生)的考生无需提供中考证明。
11. 随迁子女父母的合法稳定住所以居住证为主要审核依据,合法稳定职业以社保参保证明(含养老保险和医疗保险)为主要审核依据,不再要求其提供合法稳定住所和合法稳定就业的证明材料。
(二)注意事项:
1.报名点初审时间:10月31日前;
2.报名点派号时间:11月1日—5日;
3.职能部门审核时间:11月1日—11月10日;
4.招生考试部门审核时间:11月1日—11月10日。
附件:1.惠州市进城务工人员随迁子女高考报名资格审核材料上报汇总表
2.父母参保(养老保险)情况审核工作指引
3.父母参保(医疗保险)情况审核工作指引
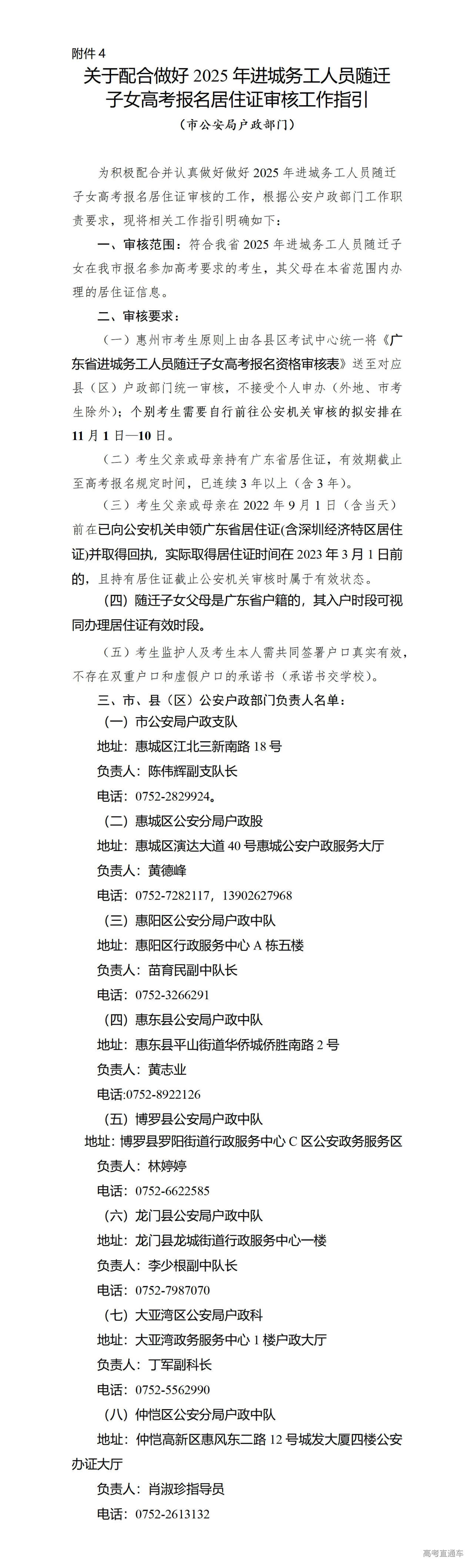
4.父母居住证审核工作指引
咨询电话:0752-2397288
附件如下




