2019年,教育部和财政部启动了“双高计划”,旨在通过集中资源建设一批引领改革、支撑发展、中国特色、世界水平的高职学校和专业群,从而带动职业教育整体水平的提升。
职业教育作为培养技术技能人才的主阵地,国家层面对此保持高度重视。习近平总书记在全国教育大会上指出,要“构建职普融通、产教融合的职业教育体系,大力培养大国工匠、能工巧匠、高技能人才”,这是职业教育战线建设教育强国的主要任务。
目前,首轮“双高计划”已执行了五年,进入验收阶段。而今年5月“新双高”计划的提出,标志着我国职业教育整体迈入了一个新的发展阶段。五年时间里,国内各高职院校全速发展,实力尽显,那么,具体到学生培养方面,高职院校到底交出了怎样的答卷?
学生培养水平是评估职业教育质量的重要依据,也是高职院校核心竞争力的表现。为方便院校充分了解自身学生培养水平,本文依托【高职360度数据监测平台】,筛选出学生发展模块中排名前100的高职院校,通过透视学生培养TOP 100榜单,洞见国内高职院校人才培养格局。
排名方法
中国高职院校学生培养水平排名的对象为所有被纳入2024软科中国高职院校排名的公办高职院校。
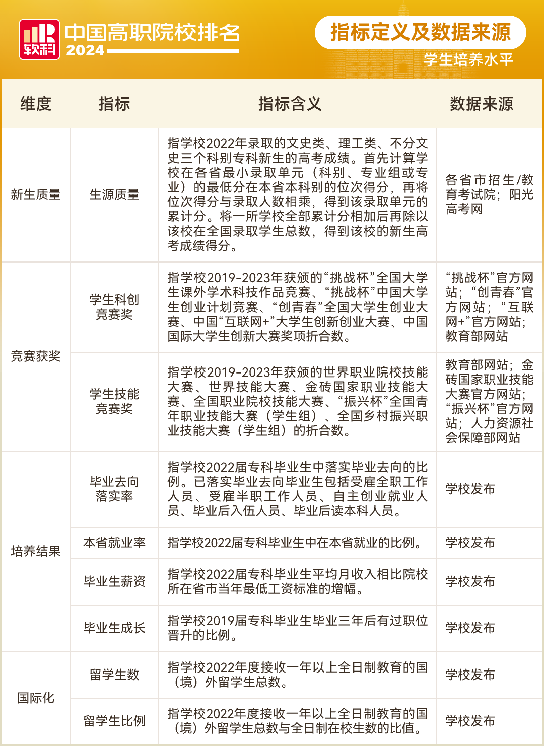
人才培养水平排名包含新生质量、竞赛获奖、培养结果和国际化4个维度,涵盖9个指标。
具体指标体系及权重如下:
指标定义及数据来源阐释:
学生培养水平百强榜单
在学生培养TOP 100高职院校榜单中,75所为“双高”院校,非“双高”院校数量为25所。
以下是以培养结果维度为例,展示本排名中TOP 10院校的指标详情,彰显头部院校学生培养实力。
TOP 10本省就业率,最高超98.5%
毕业去向落实率、本省就业率、毕业生薪资和毕业生成长这4项指标是高职院校学生培养结果的综合体现,能够较为全面地展示院校毕业生的发展情况。
前十强院校中,8所院校毕业去向落实率在95%以上,其中,宁波职业技术学院的毕业生毕业去向落实率高达98.5%。
宁波职业技术学院和南京信息职业技术学院这两所前十强院校的毕业生本省就业率达到90%及以上。
薪资方面,十强榜单院校2022年毕业生平均月收入均远高于院校所在省市当年最低工资标准。其中,芜湖职业技术学院增幅最高,该校毕业生平均月收入较当地最低工资标准增幅达到326.3%;长沙民政职业技术学院和郑州铁路职业技术学院毕业生平均月收入分别超出当地最低工资标准218.6%、200.0%。
毕业生成长指标中,南京信息职业技术学院、重庆工程职业技术学院和重庆工业职业技术学院数据领先,这三所院校均有95%以上的毕业生在毕业三年有过职业晋升。
双高院校,实力凸显
人才培养质量是院校办学能力水平体现的一个重要维度。“双高”院校作为高职教育发展的标杆,人才培养质量整体处于高水平,位居全国前列。在学生培养TOP 100榜单中,“双高”院校比例达75%,其中,TOP 20均为“双高”院校,充分展示出“双高”院校在人才培养方面的斐然成绩。
长沙民政职业技术学院
长沙民政职业技术学院于1984年由民政部创办,1999年升格为普通高等职业技术学院,2000年成为湖南省人民政府和民政部共建、省教育厅直属高校,2019年入选“双高计划”高水平学校(B档)建设单位。
长沙民政职业技术学院在2024软科中国综合类高职院校排名中位列第三,在人才培养方面,更是实力突出,一举夺得TOP 1席位。【高职360度数据监测平台】显示,长沙民政职业技术学院在生源质量、学生科创竞赛奖及学生技能竞赛奖等多个指标中,均表现出色。
学生竞赛获奖方面,2019-2023年间,长沙民政职业技术学院参与的竞赛类型以“科创类”和“技能类”为主,17个项目获科创奖,34个项目获技能奖。
关于长沙民政职业技术学院学生竞赛获奖情况展示如下:
北京电子科技职业学院
北京电子科技职业学院是北京市人民政府举办的公办独立设置高职院校,办学历史可追溯至1958年,2019年入选“双高计划”高水平学校(A档)建设单位。
在国际化办学和人才培养方面,北京电子科技职业学院积极构建国际化人才培养体系,增强国际化办学水平。【高职360度数据监测平台】显示,2022年度,北京电子科技职业学院接收一年以上全日制教育的国(境)外留学生总数占比全日制在校生数达到2.2%,在全国公办高职院校位列第五。
学生竞赛获奖方面,北京电子科技职业学院2019-2023年间,12个项目获科创类奖项,29个项目获技能类奖项。
关于北京电子科技职业学院学生竞赛获奖情况展示如下:
非“双高”院校,实力不俗
尽管“双高”院校占尽得天独厚的优势,但也有部分非“双高”院校跻身百强榜单,展现这些院校在学生培养方面的不俗实力。
在TOP 50中,有10所非“双高”院校,包括苏州经贸职业技术学院(21名)、河南经贸职业学院(26名)、武汉软件工程职业学院(29名)等。
苏州经贸职业技术学院
苏州经贸职业技术学院始于1961年成立的苏州商业学校和1984年创建的苏州丝绸工业学校。2003年,两校合并成立苏州经贸职业技术学院。
在2024软科中国财经类高职院校排名中,苏州经贸职业技术学院位列江苏省内高职院校第2,全国财经类高职院校排名由2023年的第18位上升至第13位。
苏州经贸职业技术学院坚持学生中心根本情怀,全方位鼓励并支持学院学生积极参与各类国家级、省部级竞赛。
【高职360度数据监测平台】显示,2019-2023年间,苏州经贸职业技术学院共有12个项目斩获科创竞赛奖项,7个项目获金奖,获奖数量及等级综合水平处于全国公办高职院校前十。
关于苏州经贸职业技术学院学生竞赛获奖情况展示如下:
湖南铁路科技职业技术学院
湖南铁路科技职业技术学院于1956年,由原铁道部创建。学院采取与用人单位“双主体”育人方式,实行“订单”或者“定向”培养,推行“毕业证+技能证”双证毕业制,学院毕业生就业率连续五年达95%以上,连续8次获评“湖南省普通高校毕业生就业创业工作‘一把手工程’优秀单位”。
根据【高职360度数据监测平台】,湖南铁路科技职业技术学院在学生发展模块中,多项指标排名情况优于院校的整体水平排名。其中,毕业生薪资及学生科创竞赛奖最为突出,区间定位遥遥领先。
关于湖南铁路科技职业技术学院学生竞赛获奖情况展示如下:
人才是社会经济发展的第一资源。国家发展靠人才,民族振兴靠人才。眼下,国家高度重视职业人才的培养。持续提升学生培养质量水平,是国内高职院校不懈努力的方向。
本次中国高职院校学生培养水平百强出炉,依托【高职360度数据监测平台】从新生质量、竞赛获奖、培养结果和国际化4个维度,涵盖9个指标,较为系统、全面地展示了国内各高职院校在学生培养上的实力,助力各院校剖析自身优劣势,备战“新双高”申报。

