2021年天津市普通高考及天津市普通高中学业水平等级性考试将于2021年6月7—10日举行,为保障广大考生和考试工作人员生命安全和身体健康,市高招办提醒广大考生按照如下要求做好考试期间的疫情防控事项。
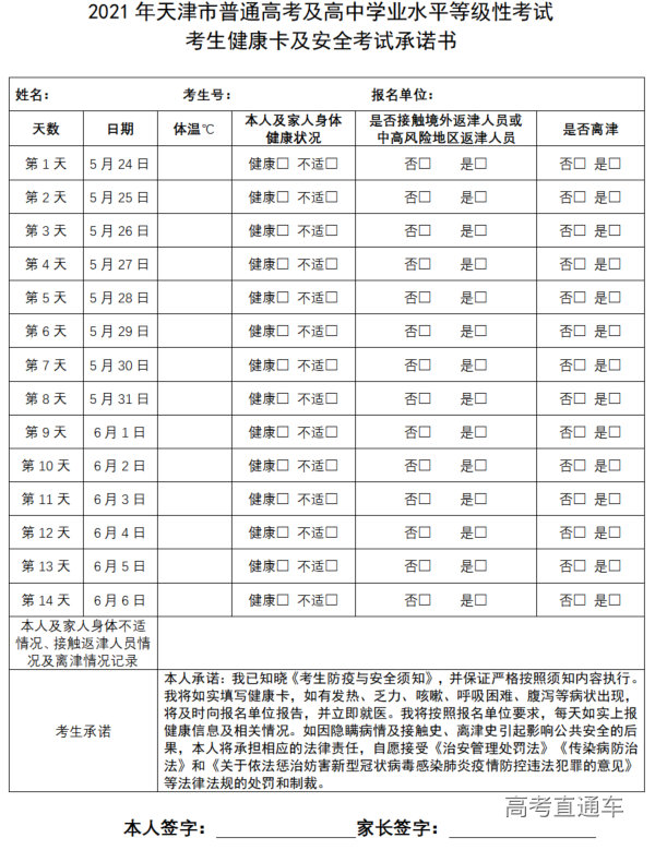
1.考生可于5月21日起,在“招考资讯网”(www.zhaokao.net)下载个人健康卡及安全考试承诺书;须自5月24日开始,如实填写个人健康卡,签署安全考试承诺书,于考试当天入场时交给监考员。
2.考生须于5月24日前申请天津健康码,并每日进行更新,经过市大数据管理中心监测,考试当天为“绿码”的考生才能进入常规考点和常规考场参加考试。
3.5月24日至6月10日,考生尽量不要离津,并注意个人卫生和防护,保持居家或家校两点一线,尽量避免与外地来津人员接触,避免去人群流动性较大的场所聚集。
4.考生可于5月31日,登录“招考资讯网”(www.zhaokao.net),查询本人所在考点信息,并于6月4日至6月6日,登录“招考资讯网”下载并打印准考证,考试期间凭准考证、有效身份证件和条形码进入考场。
5.考生须听从考点和带队教师指挥,分散进入考点和考场楼,进退考场、如厕时均须与他人保持1米以上距离,考生之间避免近距离接触交流。考生可将消毒纸巾等个人防护用品带入考场。
6.考生须主动接受进入考点和考场内两次体温检测,若体温达到或超过37.3℃,须服从考点应急处置安排。
7.进入考场前及离开考场后考生均须佩戴符合防护要求的口罩;我市作为低风险地区,考生进入考场就座后,可以自主决定是否继续佩戴口罩;备用隔离考场的考生须全程佩戴符合防护要求的口罩。
8.考生若在5月24日至6月10日期间,出现发热、乏力、咳嗽、呼吸困难、腹泻等病状,须立即报告报名单位,并到考区指定的医院就医。未被确诊为新冠肺炎的考生,须携带核酸检测阴性证明,方可参加考试。
9.根据疫情变化情况,如具有中高风险地区或风险调整为低风险且未满14天地区等重点地区旅居史的考生,须根据本市相关规定持相关核酸检测阴性证明,根据具体情况安排在常规考场或备用隔离考场参加考试。
10.5月24日至6月10日,考生须每日配合报名单位进行身体健康监测。对于刻意隐瞒病情或者不如实报告发热史、旅行史和接触史的考生,以及在考试疫情防控中拒不配合的人员,将按照《治安管理处罚法》《传染病防治法》和《关于依法惩治妨害新型冠状病毒感染肺炎疫情防控违法犯罪的意见》等法律法规予以处理。
考试疫情防控措施将根据疫情防控形势变化适时调整,请考生及时关注天津市教育招生考试院官方网站和微信公众号,了解相关信息。
附件:2021年普通高考考生健康卡及安全考试承诺书.docx
