近日,泉州市教育局印发《2024年泉州市初中毕业升学考试和高中阶段招生工作方案》(以下简称《工作方案》),对今年的中考中招工作进行部署。现解读如下:

一、《工作方案》的出台背景
贯彻落实中共中央、国务院《深化新时代教育评价改革总体方案》(中发〔2020〕19号)、中共中央办公厅、国务院办公厅《关于构建优质均衡的基本公共教育服务体系的意见》(中办发〔2023〕24号)、《国务院办公厅关于新时代推进普通高中育人方式改革的指导意见》(国办发〔2019〕29号)、教育部等三部门《关于实施新时代基础教育扩优提质行动计划的意见》(教基〔2023〕4号)、福建省教育厅等七部门《关于印发<“十四五”县域普通高中发展提升行动方案>的通知》(闽教基〔2022〕43号)等文件精神,结合我市实际制定《工作方案》。
中招工作涉及千家万户,关乎每位考生及家长的切身利益。据统计,全市初三报名中考考生总数共计12.29万人,其中中心市区(鲤城区、丰泽区、洛江区)考生1.99万人,中考补报名将于4月25日—26日进行,预计补报考后人数还会略有增加。为依法、规范、阳光招生,市教育局在《工作方案》研制过程中结合市两会建议提案,广泛问计于基层,书面征求各县(市、区)教育局和市直中学意见建议;组织市教育局有关科室共同讨论修改完善;召开多次招生工作座谈会,听取各县(市、区)教育局中招负责人及市直中学校长等意见建议;召开局务会研究通过,并通过市教育局法律顾问的审查。

二、《工作方案》的主要内容
今年《工作方案》主要有五个部分,一是有关中考安排与要求;二是有关普通高中招生计划安排;三是有关普通高中志愿填报办法;四是有关普通高中招生录取办法(含自主招生指导意见);五是有关规范考试招生管理的要求。

三、《工作方案》今年主要变化
(一)逐步提高全市普通高中录取率,调整全市普通高中最低录取控制线的划定比例
今年全市各县(市、区)深入挖掘普通高中校舍资源潜力,普通高中学位供给都有增加,有序扩大普通高中招生规模。今年调整全市普通高中最低录取控制线的划定比例,由往年1:0.62调整为1:0.7。即:根据全市初中三年级在校学生数1:0.7比例划定,按考生的中考成绩总分从高到低顺序排列,以最后一名入围考生的中考成绩总分(去除小数点,保留整数)作为全市普通高中最低录取控制线,进一步满足人民群众对接受普通高中教育的迫切需求。
(二)全面实现属地招生,中心市区优质普通高中面向中心市区招生
往年我市中心市区的部分优质普通高中可面向全市自主招生,今年我市全面落实教育部和福建省教育厅有关公民办普通高中同步招生和属地招生政策,中心市区优质普通高中不再面向全市自主招生,仅面向中心市区招生。
文件具体规定为:中心市区的公、民办普通高中在中心市区招生,中心市区以外县(市、区)的公、民办普通高中在本县(市、区)范围内招生;民办普通高中生源不足的,予以统筹在征求志愿批次面向全市招生。
(三)设立综合高中班,缓解职普分流焦虑
今年我市在部分公办中职学校开展综合高中班试点,综合高中班招生区域与区域内公办普通高中一致。原则上由普通高中学校和中职学校组成联合体开展办学,也可以1所中职学校单独开展试点。入学后原则上全部注册为普通高中学籍,学生最迟可自愿在高一年学期期末前申请转为中职学籍,学籍只转一次,保留普通高中学籍的按原培养计划执行。
(四)上调定向生指标比例,让每所初中学校的学生获得更多进入优质普通高中就读的机会
按照福建省教育厅有关“逐步提高优质普通高中招生指标分配到校比例”的要求,我市今年上调定向生指标比例,由往年50%调整为60%,即:全市的省一级达标高中等优质普通高中学校应按不低于总招生计划的60%比例分配到区域内各初中学校(含完全中学和一贯制学校初中部)。使每所初中学校的学生获得更多进入优质普通高中就读的机会,促进初中学校均衡办学和质量提升。
(五)完善综合类自主招生办法,服务国家选才战略
我市普通高中自主招生分为综合类和艺体单项类,其中,综合类自主招生主要选拔具有学科特长和创新潜质的特长生。为营造更有利于培养基础学科拔尖人才的良好环境,今年我市调整综合类自主招生选才办法,对综合类自主招生学校按要求报送的预录取学生名单,由往年“按考生的中考投档分从高分到低分依次录取”调整为“按考生的中考数学和物理两个学科成绩之和从高分到低分依次录取”,构建更有利于拔尖创新人才和学科特长、创新潜质学生成长成才的体制机制。

1.今年中考的时间是什么时候?
答:2024年中考省级统一考试安排在6月19日—21日举行,具体科目考试时间安排如下:
2.今年中考成绩总分是多少?
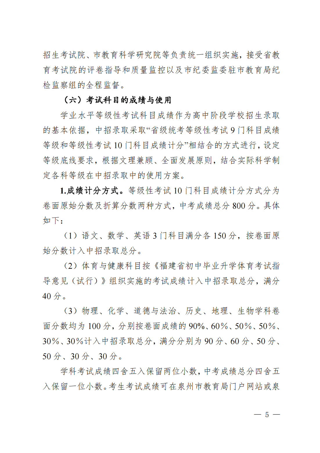
答:今年中考成绩总分与去年一致,为800分。具体是:
(1)语文、数学、英语3门科目满分各150分,按卷面原始分数计入中招录取总分。(2)体育与健康科目按《福建省初中毕业升学体育考试指导意见(试行)》组织实施的考试成绩计入中招录取总分,满分40分。(3)物理、化学、道德与法治、历史、地理、生物学科卷面分数均为100分,分别按卷面成绩的90%、60%、50%、50%、30%、30%计入中招录取总分,满分分别为90分、60分、50分、50分、30分、30分。学科考试成绩四舍五入保留两位小数,中考成绩总分四舍五入保留一位小数。
3.非泉州户籍的进城务工人员随迁子女可以在泉州报名中考和参加普通高中招生录取吗?
答:非泉州户籍的进城务工人员随迁子女,具有经我市教育行政主管部门审批确认学籍的初中应届毕业生,可以在现学籍就读学校报名参加中考中招,并在普通高中招生录取时与泉州户籍的考生一视同仁。
4.如果考生和家长需要咨询中考中招的业务,要拨打哪个电话呢?
答:可以拨打各县(市、区)教育局招考部门的联系电话:鲤城区、开发区22773303;丰泽区22192639;洛江区22630001;泉港区87971128;惠安县87382707;安溪县23280193;永春县23878882;德化县23522851;石狮市88886006;晋江市85686521;南安市86382612;台商区27395510。
5.今年我市普通高中学校招生计划在哪里可以查看?
答:今年我市各县(市、区)都增加普通高中学位,有序扩大普通高中招生规模。具体招生计划数另行通知,到时候您可从泉州市教育局官方网站和泉州市中考中招信息管理系统查看。
6.今年我市志愿填报有什么变化吗?
答:今年中考时间为6月19日-21日,中考志愿填报时间是6月24日8:00至6月28日18:00。考生应科学合理安排填报时间,确保及时保存和提交。
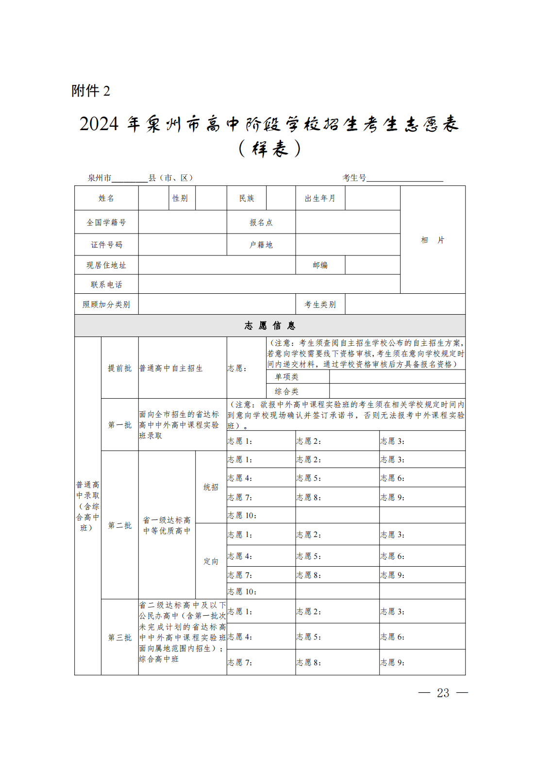
在志愿填报步骤上,1.考生使用电脑登录泉州市中考中招信息管理系统(网址http://zzxt.qzedu.cn)填报;2.考生填报志愿要通过手机获取验证码,进行用户注册并设置登录密码,任何个人、学校不得擅自代替考生操作;3.考生志愿填报界面有“保存填好的志愿”及“确定提交”两个按钮,只有点击“保存填好的志愿”按钮,填报的志愿信息才会存储,保存后请考生关闭网页并重新进入查看,确保志愿被成功保存。在志愿填报期间,若未点击界面的“确定提交”按钮,考生可以对志愿进行多次修改和保存,填报时间截止后,系统会自动对已保存的志愿进行提交;若点击“确定提交”按钮,相当于锁定志愿,要再修改须通过中考报名时注册的手机号获取验证码才能进行,修改机会仅有一次。4.志愿填报系统于6月28日18:00停止,考生应科学合理安排填报时间,确保及时保存。
7.如果我想报考第一批次的省达标高中中外高中课程实验班,要注意什么?
答:(1)考生及其家长须先了解填报学校的收费标准,综合考虑家庭的经济承受能力等因素,慎重选择后方可填报,并对所填报的志愿负责。(2)家长、学生须在6月10日至18日或6月22日至23日到欲报考学校现场确认并签订承诺书(未签订承诺书的将无法报考该省达标高中中外高中课程实验班)。(3)现场确认并签订承诺书的考生还须上网进行该批次该校志愿填报,最终以考生的网上志愿填报为准。
8.今年全市普通高中录取是否统一录取规则?
答:是的。我市按照教育部和福建省教育厅关于“普通高中招生管理省级统筹、地市主体、县级落实”的要求,全市普通高中录取坚持公开、公平、公正,统一录取规则、统一批次录取、统一发布录取信息、统一一次性公开征求志愿。
9.今年我市的普通高中录取是怎样的顺序?
答:今年和去年基本一致,增加了“综合高中班”的录取。普通高中录取顺序按考生志愿表填报的批次顺序依次分批录取,被前一个批次录取的考生将不再参与下一个批次的录取。
(1)提前批次:普通高中自主招生录取。
(2)第一批次:面向全市招生的省达标高中中外高中课程实验班录取。
(3)第二批次:省一级达标高中等优质高中学校统招及定向生录取。
(4)第三批次:省二级达标高中及以下公、民办高中录取(含第一批次未完成招生计划的省达标高中中外高中课程实验班面向属地范围内招生);综合高中班录取。
(5)征求志愿批次录取。
10.普通高中录取的最低等级要求是什么?
答:报考省一级达标高中等优质普通高中学校,考生参加省级统一考试九门学科等级均应达到C及以上等级、体育与健康成绩达到24分以上(含24分)、实验操作考试成绩以及综合素质评价均达到合格及其以上。报考省二级、三级、未达标高中以及综合高中班,考生参加省级统一考试九门学科等级均应达到D及以上等级、实验操作考试成绩以及综合素质评价均达到合格及其以上。
11.我市关于属地招生政策是怎么规定的呢?
答:按照教育部和福建省教育厅关于到2024年按规定全面实现属地招生的要求,中心市区的公、民办普通高中在中心市区招生,中心市区以外县(市、区)的公、民办普通高中在本县(市、区)范围内招生;民办普通高中生源不足的,予以统筹在征求志愿批次面向全市招生。
12.如果我想了解普通高中学校的自主招生考试,需要注意什么?
答:第一,要确认该学校是否具备自主招生资质。我市普通高中学校的自主招生资格须经市教育局批准确认,具体名单以市教育局公布的为准。第二,要确认该学校是否需要自主招生线下资格审核。考生须事先查阅意向报考学校的自主招生方案,若意向报考学校需要对考生线下资格审核的,考生须在规定的时间内到意向报考学校现场递交材料,考生通过相关学校的自主招生线下资格审核后,方为具备该校自主招生报名资格。
13.今年普通高中第二批次(即省一级达标高中等优质高中学校)统招生录取投档办法是什么?
答:今年和去年一致。入围工作线上的考生按照“志愿优先,遵循分数”原则,从高分到低分进行录取;工作线上无法完成计划的学校将逐分下降进行录取,对符合该批次录取要求的考生按投档分从高分到低分根据其志愿进行录取。
14.“志愿优先,遵循分数”原则如何理解?
答:“志愿优先,遵循分数”原则:按照考生所填报的志愿顺序,凡第一志愿填报同一所学校的考生,在工作线上遵循从高分到低分按招生计划数进行投档。如果招生学校第一志愿没有录满的,才进行第二志愿录取,其他志愿依此类推。
15.今年普通高中第二批次(即省一级达标高中等优质高中学校)定向生录取投档办法是什么?
答:今年和去年一致。实行平行志愿投档录取模式,按照“分数优先,遵循志愿”的原则进行,即按投档分从高到低排序,根据考生填报的志愿顺序逐个投档录取。定向生志愿栏设置不超过10个志愿。
16.“分数优先、遵循志愿”原则如何理解?
答:“分数优先,遵循志愿”原则:系统对考生按投档分从高到低排序,根据考生填报的志愿顺序逐个投档。通俗理解:对于考生之间,分数越高的越优先选择;对于考生本人,越靠前的志愿越优先考虑。
举个例子:我们对考生们按投档分从高分到低分排序,张三同学是经过排序后的第10名,则他就是在平行志愿投档时第10个被轮到的考生。张三同学的平行志愿依次是A,B,C,D,E…等志愿,在对他进行投档时先看A志愿,如果A志愿学校招生计划未满,则投到A志愿;如果A志愿招生计划满了,则看B志愿;如果到B志愿被录取了,后面的C,D,E等其他志愿就不会再重复录取了。
接下来轮到排序第11名的考生进行投档,依此类推。总之,如果前一名考生的平行志愿还未检索完毕,是不会对下一名考生检索投档的。
17.今年什么条件才算是具备定向生资格?
答:具备定向生资格的对象为在学籍所在学校连续3学年实际就读的初中应届毕业生。
18.今年定向生比例和降分幅度是什么?
答:(1)定向生比例。为贯彻落实教育部和省教育厅的部署,让每所初中学校的学生获得更多进入优质普通高中就读的机会,今年上调定向生比例,即:全市省一级达标高中等优质普通高中学校应按不低于总招生计划的60%比例分配到区域内各初中学校(含完全中学和一贯制学校初中部)。(2)定向生降分幅度。降分幅度控制在各一级达标高中等优质普通高中学校统招生的最低投档分以下50分以内(含50分)。
19.今年新设立的综合高中班最低录取控制线为多少,放在第几批次录取?
答:综合高中班原则上以全市普通高中最低录取控制线作为最低录取控制线,设置在普通高中录取的第三批次。学校综合高中班在第三批次录取结束后若有剩余的招生计划数,则作为在征求志愿批次设置的该校综合高中班招生计划数。征求志愿批次的综合高中班在普高最低录取控制线上未录满的,予以降分至普高最低录取控制线下30分以内(含30分)录取。
20.今年普通高中第三批次(即:省二级达标高中及以下公、民办高中;第一批次未完成招生计划的省达标高中中外高中课程实验班;综合高中班)的录取投档办法是什么?
答:实行平行志愿投档录取模式,按照“分数优先,遵循志愿”的原则进行,即按投档分从高到低排序,根据考生填报的志愿顺序逐个投档录取。
21.如果我被常规志愿批次的普通高中学校或综合高中班录取了,但想放弃,可以自己去找其他普通高中学校或综合高中班录取吗?可以去读中职学校吗?
答:若选择放弃常规志愿批次的普通高中学校或综合高中班录取资格,不能再参加其他普通高中学校或综合高中班的录取(包括征求志愿批次),允许其根据个人意愿在规定时间内参加已填报的中职学校录取,须携带准考证及有效身份证件于7月16日上午11:00前到中考报名所在县(市、区)教育局招考部门现场确认(签订承诺书),办理相关手续。
22.如果我被征求志愿批次的普通高中学校或综合高中班录取了,但想放弃去就读其他学校可以吗?
答:不行。在征求志愿批次被普通高中学校或综合高中班录取的考生,不允许放弃征求志愿批次录取。
23.如果我不按规定时间到录取学校注册,能再找其他的普通高中学校就读吗?
答:不行。已被普通高中学校(含省达标高中中外高中课程实验班及民办高中)或综合高中班录取但未按规定时间到录取学校注册的学生,视为自愿放弃普通高中学校录取资格,不能参加其他普通高中学校和中职学校的录取。各校均不得重复录取已被公、民办普通高中学校和综合高中班通过我市中考中招信息管理系统录取的学生。
24.我家庭经济困难,读普通高中有资助政策吗?
答:目前已有完善的资助政策,包括建档立卡家庭经济困难学生免费政策和家庭经济困难学生资助政策,能够确保贫困学生得到及时资助并顺利完成学业。
25.今年中考成绩和录取结果什么时候可以查询?
答:中考成绩7月8日左右可查询,全市普通高中招生常规志愿批次录取结果的公布时间7月14日左右,征求志愿批次录取结果的公布时间7月19日左右。
26.我市如何规范普通高中招生录取管理?
答:凡升入我市普通高中学校学习的学生,均须经过我市中考中招信息管理系统统一录取,由市、县(市、区)教育局中招管理部门审核并办理录取手续。我市中考中招信息管理系统统一录取名单是普通高中学生学籍接续的依据,对未经市教育局中招管理部门确定招收的学生一律不得建立普通高中学籍。
27.今年中考中招照顾加分政策是什么?
答:军人子女:(1)驻国家确定的三类(含三类)以上艰苦边远地区和西藏自治区,解放军总部划定的二类(含二类)以上岛屿部队现役军人的子女,以及在飞行、潜艇、航天、涉核等高风险、高危害岗位工作的现役军人的子女,以及烈士子女、因公牺牲军人子女,公安烈士、公安英模和因公牺牲的公安民警子女,烈士、英雄模范和因公牺牲的消防救援人员子女,加分分值20分。
(2)作战部队与驻国家确定的一类、二类艰苦边远地区和解放军总部划定的三类岛屿部队现役军人的子女、一级至四级残疾军人的子女、病故军人的子女,以及平时荣获二等功或者战时荣获三等功以上奖励的现役军人的子女,一级至四级因公伤残公安民警子女,一级至四级因公伤残消防救援人员的子女,加分分值10分。
(3)其他现役军人和在职消防救援人员子女加分。2024—2025年加分分值2分,2026年起取消加分,调整为同等条件下优先录取。
高层次人才子女:第一层次人才子女2024年—2025年加分分值5分,2026年起取消加分;第二层次人才子女2024年—2025年加分分值2分,2026年起取消加分。
见义勇为先进分子或其子女:获得省级表彰的见义勇为先进分子或其子女加分分值5分,获得市级表彰的见义勇为先进分子或其子女加分分值3分。
归侨、华侨子女、归侨子女考生和台湾省籍考生(含台湾户籍考生)加分分值3分。按闽教学〔2020〕55号规定精神执行。
少数民族考生加分:2024—2025年,我市少数民族考生必须满足“三统一”,即在民族乡(台商投资区百崎乡)、高山(享受高山补贴)和无桥梁、海堤与大陆相连的海岛具有3年完整户籍,且在户籍所在县(市、区)学校具有3学年完整学籍,并有连续3学年的实际就读经历,方可享受加分分值5分。2026年起,取消其加分。
符合上述条件的初中应届毕业生,在该生录取总分的基础上,以加分照顾的形式参加投档录取,加分照顾不能累加,仅取分值最高的一项。
28.我朋友的孩子是泉州户籍、在泉州市外的初中学校上学,他想在外市学籍所在地参加中考,能否再回来参加我市2024年普通高中招生录取呢?
答:不行。2024年我市普通高中学校招生对象必须参加我市2024年中考。
29.我孩子学习成绩不是很理想,以后考不上普通高中了怎么办?
答:请家长理性看待成绩和升学,适合的教育才是最好的教育。不同潜能的学生有不同的学习需要,孩子成长成才的空间和通道是多样化的,上普高、挤高考也不是成才的唯一出路。家长可以立足孩子实际,与孩子共同做好生涯发展规划。新修订的《中华人民共和国职业教育法》在制度上也明确了中职学校学生以后不仅可以报考大专,还可以报考本科。因此,只要孩子能够健康成长,“三百六十行、行行都能出状元”,大器晚成未必是坏事。
30.2024年泉州市中考中招工作时间如何安排?
附件:1.2024年泉州市各县(市、区)教育局招考部门联系电话
2.2024年泉州市高中阶段学校招生考生志愿表(样表)
3.2024年泉州市初中毕业学生综合素质评价报告
4.2024年泉州市中考录取各类照顾加分与扣分条件
5.2024年泉州市普通高中自主招生指导意见
6.2024年泉州市优质普通高中学校定向生资格审核表
7.2024年泉州市中考中招工作时间安排表
8.2024年泉州市规范民办普通高中招生收费双向承诺书
9.2024年福建省普通初中教育教学评价情况表
10.福建省普通中小学招生入学“十项严禁”
扫码识别查看及下载附件





















































