刚刚!教育部发布《教育部关于做好2025年普通高校招生工作的通知》(原文附后),其中提到关于全国统一高考时间安排👇
全国统考于6月7日开始举行,具体科目考试时间安排为:
9:00至11:30语文
15:00至17:00数学
9:00至11:30文科综合/理科综合
15:00至17:00外语
有外语听力测试内容的一般应安排在外语笔试考试开始前进行。各省(区、市)考试科目名称与全国统考科目名称相同的必须与全国统考时间安排一致。
由于各省高考政策不同,考试时间安排存在很大差异。大致分以下三种类型:
传统高考地区
新疆、西藏。
3+3地区
北京、天津、山东、海南、浙江、上海。其中,上海考试时间不同,选考科目考试时间另行安排。
3+1+2地区
广东、江苏、河北、福建、湖北、湖南、辽宁、重庆、吉林、黑龙江、安徽、江西、广西、贵州、甘肃、河南、山西、陕西、内蒙古、宁夏、青海、四川、云南。
此外,第五批高考改革省份:河南、山西、陕西、内蒙古、宁夏、青海、四川及云南等八个省份已经宣布,2025年的高考将于6月7日至9日举行。今年,这八个省份将迈入新高考模式,考试时间安排有大调整,各位考生家长要需特别关注考试的详细时间表,避免因为没有适应时间而影响高考。
另外,6月10日(9:00-11:30)黑龙江有朝鲜语文(蒙古语文)考试,甘肃有民族语文(藏语文/蒙语文)考试。
教育部关于做好2025年普通高校招生工作的通知
教学〔2025〕1号
各省、自治区、直辖市高等学校招生委员会、教育厅(教委)、招生考试机构,新疆生产建设兵团教育局,有关部门(单位)教育司(局),部属各高等学校、部省合建各高等学校:
2025年普通高校招生工作要坚持以习近平新时代中国特色社会主义思想为指导,深入学习贯彻党的二十大及二十届二中、三中全会精神,贯彻落实中央经济工作会议和全国教育大会精神,坚持稳中求进、守正创新,更好统筹发展和安全,进一步深化高考改革,加强规范管理,确保考试招生工作安全平稳有序。现就有关工作通知如下。
一、全力保障高考组织安全平稳
1.压实考试安全主体责任。省级高校招生委员会(含承担相应职责的机构,下同)是本行政区域内组织考试、治理考试环境、维护考试招生安全稳定、做好考试卫生防疫、整肃考风考纪的责任主体,主要负责同志是第一责任人,省级教育行政部门主要负责同志、分管负责同志和省级招生考试机构主要负责同志是直接责任人。高校是本校考试招生(含特殊类型招生)工作的责任主体,主要负责同志是第一责任人,分管负责同志是直接责任人。各地各高校要在当地党委和政府的领导下,加强统筹谋划,明确职责分工,层层压实责任,确保统一高考及各特殊类型招生考试安全平稳。
2.严格做好考试组织工作。要把试题试卷安全保密工作摆在突出重要位置,强化命题、制卷、运送、保管、分发、施考、回收、评卷等全流程管理,确保绝对安全。要严格考试组织管理,紧盯重点场所、关键人员,严密防范化解考试组织中的重大安全风险和次生风险,确保考试过程安全、规范、有序。要加强对考生的人文关怀,深入开展“高考护航行动”,加强治安、交通、医疗卫生、噪音治理、心理辅导等多方面综合服务保障,为残疾人等特殊群体考生提供合理便利,营造温馨和谐的考试环境。
3.严密防范和打击考试舞弊。要严把考试入口关,强化入场安检,严格执行考生进入考点(考场)安全检查工作规范,坚决防止考生携带考试违规物品及高科技作弊工具入场。要严把考试监考关,加强考务人员工作培训,提高监考人员履职尽责能力,加强对重点区域、场所的监考巡考,严格执行考场视频回放制度,严查违规违纪行为。要积极推进技术赋能考务工作,结合实际升级标准化考点,实现智能安检门全配备、考点考场无线电信号有效屏蔽,因地制宜推进高考考场实时智能巡查和保密室实时智能巡检工作。要加强综合治理,联合有关部门深入开展净化涉考网络环境、净化考点周边环境、打击销售作弊器材、打击手机作弊等专项行动,依法严厉打击各类涉考违法犯罪活动,营造考试良好环境。
4.全面提升应急处突能力。要树牢底线思维、极限思维,着力提升风险防范化解能力水平。要构建完善监测预警体系,加强各环节风险梳理排查,强化态势感知,分级分类完善应急预案。要强化部门协同,积极推进信息共享、风险共研,防范化解苗头隐患。高考期间,各省(区、市)要建立值班值守制度,及时协调处置各类涉考突发事件,重大事件处置决策要向省级党委和政府请示汇报,并报告教育部。
二、大力促进区域城乡入学机会公平
5.加大招生计划宏观调控力度。要强化责任担当,认真落实优质本科扩容工作。以科技发展、国家战略需求为牵引,综合考虑高校办学质量和毕业生就业状况,进一步优化学科专业布局和招生计划安排。继续实施国家支援中西部地区招生协作计划,向有关中西部地区和考生大省倾斜,促进区域协调发展。中央部门所属高校要根据有关要求合理确定分省招生计划,严格控制属地招生计划比例。
6.实施重点高校面向农村和脱贫地区专项计划。各地和有关高校要严格报考条件,健全教育、公安等多部门联合审核工作机制,严防报考资格弄虚作假,推动专项计划优惠政策精准落实到位。要进一步优化投档录取程序,积极推进将专项计划纳入普通类招生批次平行志愿投档录取,提高专项计划志愿满足率。往年被专项计划录取后放弃入学资格或退学的考生,不再具有专项计划报考资格,有关高校要及时将相关考生信息反馈生源省份。
7.做好随迁子女在流入地参加高考工作。各地要认真落实符合条件的随迁子女在流入地参加高考政策,结合户籍制度改革以及居住证制度实施情况,进一步简化非本省户籍就业人员随迁子女的报考程序、材料,为考生报考提供便利。要严厉打击“高考移民”,压实高中阶段学校责任,严格规范学籍管理,严查空挂学籍、人籍分离、虚假学籍等违规情况。对于通过非正常学籍迁移、空挂学籍、违规落户、提供虚假学籍证明材料等手段获取高考资格的,依法依规严肃处理。
三、持续深化考试招生改革
8.稳步推进高考综合改革。山西、内蒙古、河南、四川、云南、陕西、青海、宁夏等第五批高考综合改革省份要全力做好新高考落地的各项工作。加强全流程全员模拟演练,完善考试招生工作方案及应急预案。强化政策宣传解读,精心谋划部署、周密组织实施命题、考试和录取等环节,确保改革平稳落地。各地要进一步深化高中育人方式改革,加强学生发展指导和选科指导,引导学生根据国家发展需要和自身兴趣特长选科选考。
9.深化考试内容和形式改革。坚持立德树人,将习近平新时代中国特色社会主义思想有机融入试题,构建引导学生德智体美劳全面发展的考试内容体系。加强关键能力、学科素养和思维品质考查,引导创新能力培养。注重考查基础知识、基本技能、基本方法,引导学生融会贯通、灵活运用。持续加强国家教育考试命题和考务工作队伍建设,强化规范管理,完善保障机制,提升工作水平。
10.完善拔尖创新人才选拔监督机制。统筹实施强基计划、少年班、英才班、保送生等各类拔尖创新人才选育试点项目,建立健全选拔、培养、评价一体化机制。相关高校要进一步优化考核评价办法,探索采取多维度评价方式,选拔具有创新潜质的优秀学生。要遵循拔尖创新人才成长规律,加大资源统筹和部门协同力度,进一步完善培养方案,加强思想政治引领,注重学生的价值观塑造、身心健康教育和学术志趣保护。要完善跟踪评估机制,建立相关学生成长发展数据库。省级教育行政部门和招生考试机构要加强对属地高校相关校考工作的监督,加强对相关高校在本地开展强基计划录取工作的监督。
11.优化职教高考的内容和形式。各地要加强省级统筹,遵循职业教育人才培养规律,完善“文化素质+职业技能”的评价方式。要指导高职院校紧密服务当地经济社会发展,统筹安排职教高考招生计划,优化招生专业结构,重点向区域经济建设急需、社会民生领域紧缺、技术技能培养要求高和就业质量高的专业倾斜。要加强教考衔接,依据中职学校课程教学标准,逐步建立文化素质省级统考制度,因地制宜统筹组织实施职业技能考试,可采取省级统考、多校联考、高校校考等方式,加强相关专业类考点建设。各省级教育行政部门要严格规范高职学校招考工作秩序,严禁学校以“预科班”等名义提前招揽生源。
四、切实维护招生录取公平公正
12.健全完善高校招生自我监督机制。各高校要加强学校招生委员会建设,严格议事规则和程序,坚持“集体议事、集体决策”,在制定学校招生计划、确定招生政策和规则、决定招生重大事项等方面履职尽责。要健全校内招生廉政风险防控体系,完善多部门参与、互相监督制约机制,明确相关部门、院系工作责任,做到各负其责、失职追责。学校纪检监察部门要全程参与校考组织、招生录取等各环节的监督工作。学校可请教师、学生及校友代表作为监督员,对招生工作进行第三方监督。
13.切实落实属地监管责任。省级高校招生委员会、教育行政部门要认真落实属地考试招生工作的监管责任,会同教育纪检监察部门加强对报名、考试、录取全过程监督。要认真审核所属高校招生章程及属地高校的有关特殊类型招生办法,监督检查高校招生政策及计划执行情况。要加大违规查处和曝光力度,对因疏于管理,造成考场秩序混乱、作弊情况严重、招生违规的,要依法依规依纪对相关责任人严肃处理并追责问责。严格组织新生入学资格复查,确保招生录取公平公正。
14.主动接受社会监督。要进一步完善分级负责、规范有效的国家、地方、高校、中学等多级高校招生信息公开机制。要按照《中华人民共和国个人信息保护法》等法律法规要求,加强信息化等技术手段运用,进一步优化信息公开的范围、内容、方式,自觉接受利益相关者的监督。要公开招生咨询及违规举报电话,畅通社会监督举报渠道。
五、积极营造良好考试招生环境
15.强化考试招生正面宣传引导。各地要牢牢掌握招生宣传工作主动权,落实高考新闻发言人制度,及时做好政策解读、信息发布、温馨提示、答疑解惑等服务工作。要坚持正确育人导向,进一步完善和规范高考成绩、高校录取分数线等发布工作,不得以任何形式宣传炒作“高考状元”“升学率”“录取率”“高分考生”等,不得以高考成绩为标准奖励教师和学生,不得将升学率与教师评优评先及职称晋升挂钩。省级招生考试机构要严格规范高校在本地的招生宣传工作,防范无序、违规争抢生源。各高校要严守招生宣传纪律,积极推进数智赋能,拓展线上咨询服务渠道,进一步减少外派招生宣传组的数量。要积极倡导科学的人才观、成才观、教育观,进一步引导扭转功利化的教育倾向。
16.精心做好志愿填报咨询服务。推进“阳光志愿”信息服务系统建设,加强部省校相关招生信息共建共享和数据资源整合。各地要持续完善本地志愿填报辅助系统,充分运用多种宣传媒介,通过专题讲座、视频直播、在线答疑、电话咨询等方式,提升志愿填报服务普惠性、可及性、便捷性。要发挥高中阶段学校主阵地作用,充分利用高考后到出分前的关键节点,加大对一线教师、考生和家长的培训力度。要遴选部分业务能手、骨干教师、招办主任、专家学者等,建设本地志愿填报咨询专家队伍,集中解答考生和家长关心的热点问题。要加强和完善考生志愿填报各环节管理,指导考生妥善保管个人信息,严防志愿被篡改。加强宣传预警,提醒考生谨防志愿填报、招生录取等环节的诈骗陷阱。
17.加大考试招生培训机构治理力度。各地教育行政部门、招生考试机构及其工作人员和高校、高中阶段学校及其教师不得组织或参与任何形式的考试招生培训活动和有偿志愿填报服务;不得允许教育咨询机构、校外培训机构或个人进入学校开展考试招生培训、咨询和广告宣传活动;不得向考生和家长宣传推介有关机构或个人的相关活动。各地教育行政部门要会同有关部门,加强对社会培训机构或个人开展考试招生培训、咨询的规范治理,严厉打击涉及虚假宣传、价格欺诈、组织或参与考试作弊、干扰破坏考试招生秩序等违规违法行为。
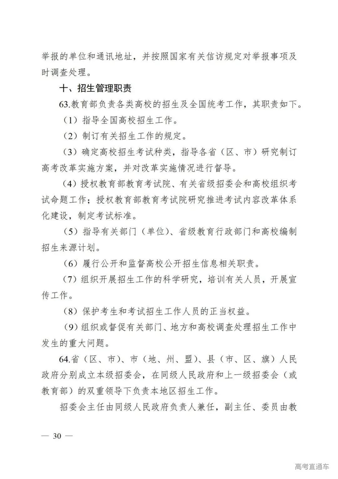
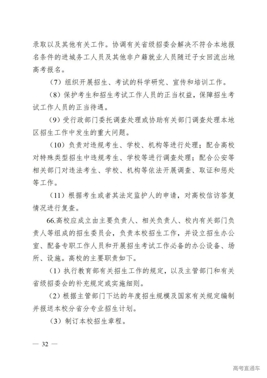
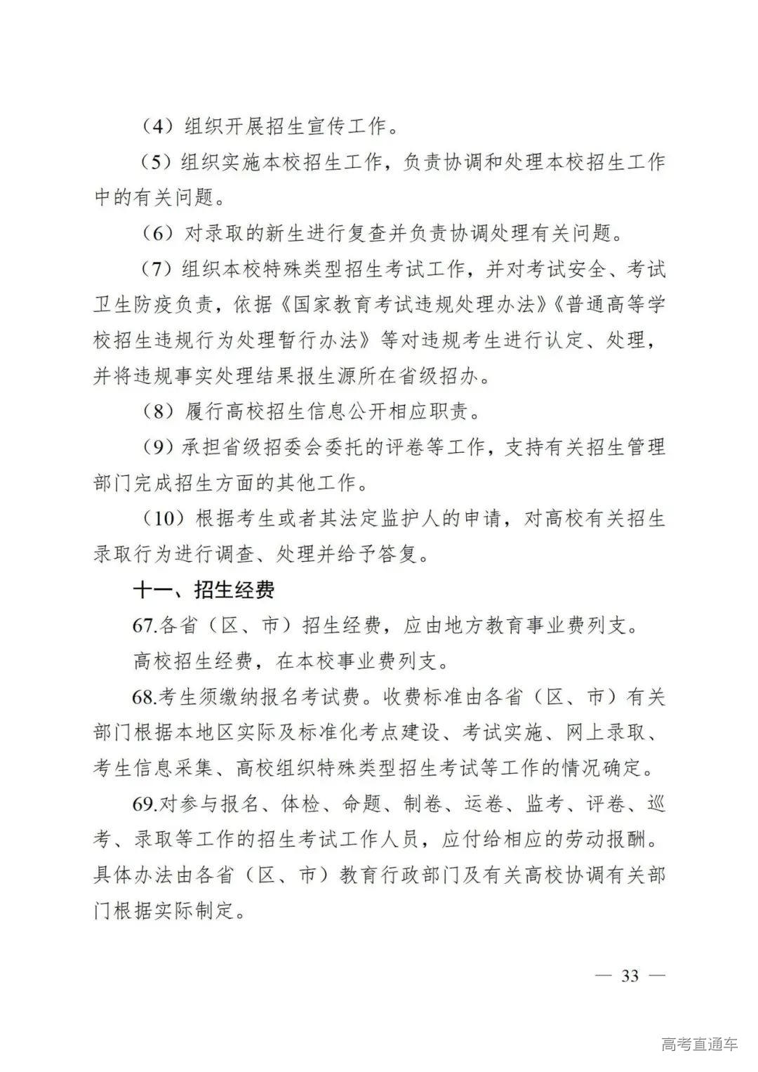
请各省级高校招生委员会办公室将本通知转发至本行政区域内所有普通高校。



























