2026年普通高校运动训练、武术与民族传统体育专业文化考试(以下简称“体育单招文化考试”)将于3月28日-29日进行。现将有关事项提示如下。
一、 考试科目、时间
时间 | 上 午 | 下 午 |
09:00-10:30 | 14:00-15:30 | |
3月28日 | 语 文 | 数 学 |
3月29日 | 政 治 | 英 语 |
二、 考试地点
石家庄理工职业学院鹿泉校区(从石家庄理工职业学院东门进入。地址:石家庄市鹿泉区中山路西端转石柏南大街178号,325路公交终点站)。
石家庄理工职业学院鹿泉校区位置图
石家庄理工职业学院鹿泉校区校园俯瞰图
三、 打印准考证时间和方式
考生于2026年3月21日12:00后登录中国运动文化教育网(www.ydyeducation.com)或“体教联盟 APP”中“普通高等学校运动训练、武术与民族传统体育专业招生系统”(以下简称“体育单招系统”)下载打印体育单招文化考试准考证。
四、 注意事项
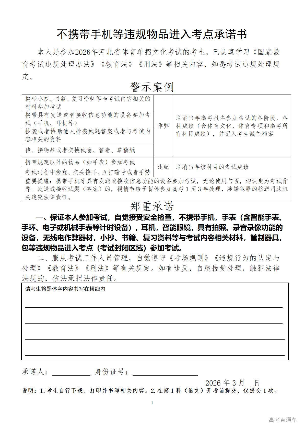
(一)考生凭《准考证》、本人居民身份证原件,按本人所在考场号、座位号(见准考证)参加考试,对号入座,配合监考人员做好安全检查、身份识别等工作。第一科(语文)开考前须提交《不携带手机等违规物品进入考点承诺书》(见附件),不将手机、耳机、智能眼镜等具有发送或接收信息功能的设备带入考点(考试封闭区域)。
(二)考生可于考前1天(3月27日)14时后到考点东门外查看考场分布图和校园平面图,但不得进入考点。考试当天按照考点现场提示,经考生通道、安检门、人脸识别3个环节,进入考试楼,前往考场。
(三)每科考试开考前90分钟开始进入考点,开考前30分钟〔第一科(语文)为考前40分钟〕入场,开考15分钟后不得进入考点参加当次科目考试。开考信号发出后方可答题,在与题号相对应的答题区域内答题,写在草稿纸上或其他区域的答案一律无效。考试开始后60分钟方可交卷离场,交卷前未经允许不得离场。
(四)主动接受监考员的身份验证和随身物品检查。除2B铅笔、黑色字迹钢笔或签字笔、直尺、圆规、三角板、无封套橡皮、透明文具袋、无字垫板等规定的考试用品外,其他任何物品,如手机,手表(含智能手表、手环、电子或机械手表等计时设备),耳机,智能眼镜,具有拍照、录音录像功能的设备,无线电作弊器材,小抄、书籍、复习资料等与考试内容相关材料,管制器具,包等,不得带入考试封闭区域。
(五)考试结束信号发出后立即停止答题,待监考检查无误后方可按规定有序离场。试题、答题卡、草稿纸等均属于涉考材料,不得以任何形式拍照传出或带离考场。考生、家长和送考人员请勿在考点周围或考试封闭区域外逗留、聚集、拍照、直播等。
郑重提醒:考试在标准化考场进行,全程录像监控。考生须自觉遵守考试纪律,诚信考试,违者按《国家教育考试违规处理办法》严肃处理。考点配备手机智能安检门,实行“2+1”安检模式。考生不得携带规定以外的物品参加考试,按要求接受安全检查。手机等通信设备及包、书籍、复习资料等非考试用品一律不得带入考点(考试封闭区域),请考生将手机、包、书籍、复习资料等交老师、家长保管或者放在家里、宿舍等地方,请勿带到考点。
考试期间,随身携带手机等具有发送或者接收信息功能的设备参加考试,无论使用与否,均认定为考试作弊,将取消当年高考报名参加考试的各阶段、各科成绩(含体育文化、体育专项和高考所有科目成绩),并记入高考诚信电子档案。在考试中组织团伙作弊的,使用手机等通讯设备向考场外发送、传递及接收试题(答案)信息实施作弊的,伪造证件及其他证明材料,由他人代替或者代替考生参加考试的,视情节轻重给予暂停参加高考1至3年的处理;涉嫌犯罪的,按照《中华人民共和国刑法》等,移送司法机关追究法律责任。
五、 成绩查询
考生可于5月18日12:00后登录“体育单招系统”查询本人文化考试成绩。
六、 咨询电话
石家庄理工职业学院:0311-83930137
咨询时间:工作日9:00-11:30,14:00-17:00
七、 温馨提示
(一)3月28日至29日,河北省省直事业单位2026年公开招聘(统一招聘)工作人员考试,普通高校招生对口升学专业考试将在石家庄市设置考点。同时,3月28日至30日将举行全国计算机等级考试。请参加体育单招文化考试的考生务必提前规划出行路线,合理安排交通食宿事宜,建议提早到达考点,并仔细核对考点信息,避免误入其他考场。
(二)3月29日上午(7:30开始),石家庄市将组织马拉松赛事,途经路段实行临时交通管制(即禁即停、即放即行),请考生尽量避开管制路段,提早赶往考点,或提前安排在考点附近住宿(住宿地点应避开马拉松赛区)。
石家庄市马拉松赛路线图如下:
石家庄理工职业学院鹿泉校区附近宾馆如下(仅供考生参考,住宿地点请避开马拉松赛区):
石家庄理工职业学院鹿泉校区附近酒店 | |||
序号 | 酒店名称 | 地址 | 联系电话 |
1 | 祥和万家商务酒店(石家庄鹿泉开发区果岭湾店) | 石家庄鹿泉区龙泉东路159号 | 13933038020 |
2 | 河北翠屏山迎宾馆 | 石家庄鹿泉区迎宾馆街8号 | 0311-66658999 |
3 | 麗枫酒店(石家庄新华路天和大厦店) | 石家庄鹿泉区龙泉路304号 | 0311-83980888 |
4 | 河北敬业大酒店 | 石家庄鹿泉区昌盛大街110号 | 0311-82017666 |
5 | 石家庄溪锦酒店 | 石家庄鹿泉区获鹿镇郑庄村北龙泉路316号 | 15531157255 |
6 | 范特快捷酒店 | 石家庄鹿泉区联合大学城非主语步行街南座三层 | 0311-83881555 |
7 | 石家庄惠祥招待所 | 鹿泉区横岭大街和232省道交汇处理工职业学院北门对面三楼 | 18713105757 |
8 | 驿家365连锁酒店(鹿泉向阳大街店) | 石家庄市鹿泉区向阳南大街141号 | 0311-85138365 |
9 | 昌盛快捷酒店 | 石家庄市鹿泉区昌盛大街16号 | 0311-82199819 |
10 | 石家庄美阳酒店 | 鹿泉区-昌盛大街109号 | 0311-85138766 |
11 | 易居连锁酒店(鹿泉开发区店) | 鹿泉区昌盛大街82号 | 0311-83875684 |
12 | 骏怡精选酒店 | 胡家场路3号(帝华时代广场东侧) | 0311-69069019 |
13 | 维也纳3好酒店(石家庄鹿泉区开发区店) | 鹿泉区昌盛大街1号 | 0311-88995777 |
14 | 石家庄奥客旅馆 | 鹿泉区昌盛大街86号 | 15512106559 |
15 | 兰欧酒店(石家庄鹿泉区动物园景区店) | 鹿泉区龙泉东路48号 | 0311-82019555 |
16 | 石家庄山水一方客栈 | 石家庄动物园南行150米路西 | 18131195011 |
17 | 林夕·漫居艺术酒店 | 北斗路鹿泉商贸大厦3层(鹿泉人民医院对面,近抱犊寨风景区) | 0311-85850777 |
18 | 方兴快捷酒店(石家庄鹿泉动物园店) | 石家庄鹿泉区龙泉东路317号 | 19133151538 |
19 | 久久·艺苑快捷酒店(石家庄鹿泉动物园) | 鹿泉区获鹿镇龙泉路38号东临 | 13832182437 |
20 | 溪锦酒店(动物园店) | 龙泉东路316号 | 15531157255 |
21 | 逸嘉宾馆(龙泉古镇店) | 槐安西路梨花园1号楼1楼 | 15383998111 |
22 | 石家庄大平酒店 | 石家庄鹿泉区获鹿镇太平河南路21号 | 0311-67365369 |
23 | 家佳快捷酒店 | 石家庄鹿泉区经济开发区龙泉东路300号 | 0311-89919988 |
24 | 如家睿柏·云酒店(石家庄鹿泉店) | 鹿泉区-向阳大街221号 | 0311-89100999 |
25 | 石家庄西部长青璞祯酒店 | 鹿泉区白鹿乡梁庄村西部长青休博城 | 0311-89175555 |
26 | 如家酒店(北国商城店) | 鹿泉区-向阳大街104号 | 0311-69122666 |
27 | 鹿泉经开区希尔顿欢朋酒店 | 鹿泉区御园路123号 | 0311-82199888 |
28 | 国源朗怡酒店 | 上庄大街288号 | 0311-87592288 |
29 | 石家庄爱民快捷旅馆 | 石家庄鹿泉区昌盛大街5号 | 13513317273 |
30 | 河北国山宾馆 | 鹿泉区观景大街33号 | 0311-89195555 |
31 | 驿家365连锁酒店(石家庄理工职业学院店) | 鹿泉区杏苑路东亚大厦A座7层 | 0311-88991199 |
32 | 和平旅馆 | 向阳街与镇宁路交叉口东50米(近鹿泉宾馆,栋然商行后面) | 0311-82109116 |
33 | 金尚旅馆 | 经济开发区云开路新城花苑南门东20米 | 13933824535 |
附件可下载:



