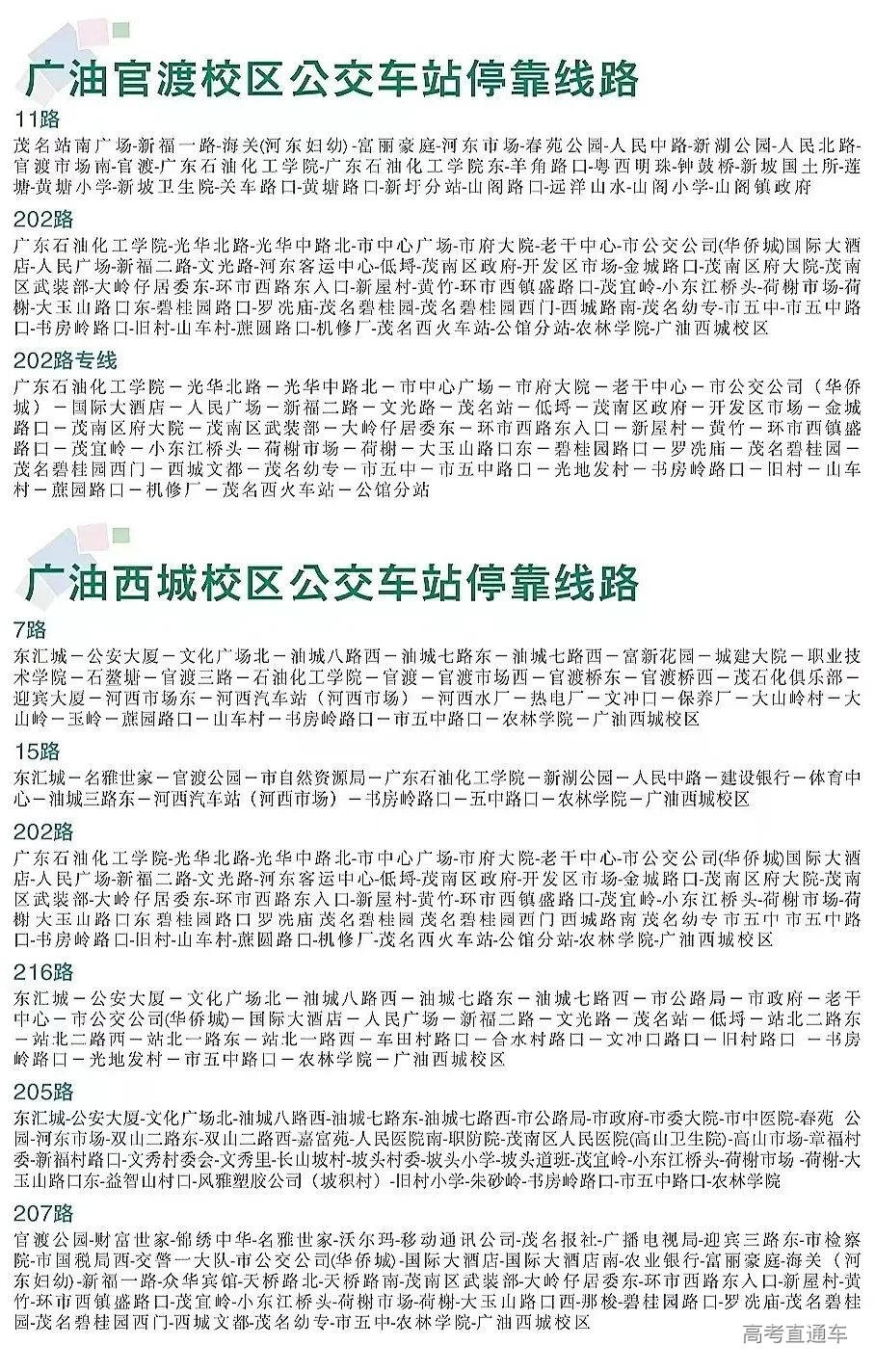
2022级的油校新生们 恭喜你们加入广油这个大家庭 即将踏入新生活的你 面对未知的生活 心里或许有些许疑惑与不安 广东石油化工学院2022新生入学指南来啦 为你全面答疑解惑 温馨提示: 广东石油化工学院是广东省人民政府与中国石油化工集团公司、中国石油天然气集团公司、中国海洋石油集团有限公司四方共建的公办普通本科高校,华南地区唯一一所石油化工特色鲜明,拥有硕士学位授予权的广东省高水平理工科大学建设高校,工程科学学科跻身ESI全球排名前1%。 学校地处中国南方最大的石化生产基地和水果生产基地、美丽的海滨城市——广东省茂名市,占地面积135.96万平方米(约2040亩),有官渡、西城、光华3个校区。 学校1954年创校,秉承“崇德、博学、求实、创新”校训,坚持“因油而生、为油奉献”办学理念,弘扬“艰苦奋斗、求实献身”学校精神和以“听党召唤,为国奉献;艰苦创业、忠诚担当”为内核的广油“西迁精神”,培养了大批管理精英、技术骨干及各类应用型人才,遍布全国各地石油化工行业企业和各级政府机关、科研院所、教育行业,为石油石化行业以及地方经济社会发展做出了重要贡献,是石油石化行业人才培养的重要基地。 聚焦“改大申博”总目标,以落实立德树人为根本任务,以推动高质量发展为主题,以深化改革为根本动力,以办好人民满意的大学为根本目的,大力实施“创新发展、协调发展、内涵发展、特色发展”四大战略,坚持差异化发展路径,切实增强服务和支撑绿色石化产业、区域经济社会发展的能力,培养德智体美劳全面发展的社会主义建设者和接班人,加快建成石化特色鲜明、优势突出的高水平理工科大学。 温馨提示: 2022级新生们请注意,切忌错过预报到时间。
查看完整试题
登录查看完整试题答案
阅读数:2.0 k
特别声明:
1. 本站注明稿件来源为其他媒体的文/图等稿件均为转载稿,本站转载出于非商业性的教育和科研之目的,并不意味着赞同其观点或证实其内容的真实性。如转载稿涉及版权等问题,请作者在两周内速来电或来函联系,本站根据实际情况会进行下架处理。
2. 任何媒体、网站或个人未经本网协议授权不得转载、链接、转贴或以其他方式复制发表,违者本站将依法追究责任。
1. 本站注明稿件来源为其他媒体的文/图等稿件均为转载稿,本站转载出于非商业性的教育和科研之目的,并不意味着赞同其观点或证实其内容的真实性。如转载稿涉及版权等问题,请作者在两周内速来电或来函联系,本站根据实际情况会进行下架处理。
2. 任何媒体、网站或个人未经本网协议授权不得转载、链接、转贴或以其他方式复制发表,违者本站将依法追究责任。


























